electro-music.com   Dedicated to experimental electro-acoustic
and electronic music
 
    Front Page  |  Radio
 |  Media  |  Forum  |  Wiki  |  Links
Forum with support of Syndicator RSS
 FAQFAQ   CalendarCalendar   SearchSearch   MemberlistMemberlist   UsergroupsUsergroups   LinksLinks
 RegisterRegister   ProfileProfile   Log in to check your private messagesLog in to check your private messages   Log inLog in  Chat RoomChat Room 
 Forum index » DIY Hardware and Software
TR-808 Voice STRIP Boards...
Post new topic   Reply to topic Moderators: jksuperstar, Scott Stites, Uncle Krunkus
Page 2 of 12 [278 Posts]
View unread posts
View new posts in the last week
Mark the topic unread :: View previous topic :: View next topic
Goto page: Previous 1, 2, 3, 4, ..., 10, 11, 12 Next
Author Message
richardc64



Joined: Jun 01, 2006
Posts: 679
Location: NYC
Audio files: 26

PostPosted: Thu Sep 06, 2012 5:08 am    Post subject: Reply with quote  Mark this post and the followings unread

That's a lotta verbiage to say what we all already know: the sounds from electronic intruments can at best only resemble the sounds of real ones.

I don't ask for or expect total realism from any analog circuit, but if it's labeled as being one thing it shouldn't start off sounding like something else. (Nor do I expect completely accurate naming of circuits, such as "twin-T triggered oscillator that sounds like a bass drum if you stretch your imagination.")


"[r]earview hearing... decelerated media..."

Posted Image, might have been reduced in size. Click Image to view fullscreen.

_________________
Revenge is a dish best served with a fork... to the eye
Back to top
View user's profile Send private message Visit poster's website
elmegil



Joined: Mar 20, 2012
Posts: 2179
Location: Chicago
Audio files: 16

PostPosted: Thu Sep 06, 2012 5:15 am    Post subject: a real drum machine Reply with quote  Mark this post and the followings unread

Back to top
View user's profile Send private message
-minus-



Joined: Oct 26, 2008
Posts: 787

Audio files: 13

PostPosted: Fri Sep 07, 2012 12:27 am    Post subject: Reply with quote  Mark this post and the followings unread

I got some sound clips recorded. I'm triggering with an simple 8 step trigger sequencer, nothing too flash. Also, I've just alligator clipped it all to leads and gone straight into the mac. Anyway, here's the recordings. I tuned one of the cow bell oscillators from 1.25ms to around 2.25ms. Having it at the specified frequency was making the cymbal a bit weird sounding as all three voices share the same sound source. You might want to play around with the two trim pots on the sound source board and trim to suit your (tin) ears...

EDIT: a bit of knob twiddling with the decay and tones as well...


808 Cymbal.mp3
 Description:

Download (listen)
 Filename:  808 Cymbal.mp3
 Filesize:  1.91 MB
 Downloaded:  2275 Time(s)


808 Hats.mp3
 Description:

Download (listen)
 Filename:  808 Hats.mp3
 Filesize:  1.24 MB
 Downloaded:  2315 Time(s)


808 Cow Bell.mp3
 Description:

Download (listen)
 Filename:  808 Cow Bell.mp3
 Filesize:  743.8 KB
 Downloaded:  2211 Time(s)

Back to top
View user's profile Send private message
roglok



Joined: Aug 28, 2010
Posts: 202
Location: uptown

PostPosted: Fri Sep 07, 2012 1:21 am    Post subject: Reply with quote  Mark this post and the followings unread

Quote:
That's a lotta verbiage to say what we all already know: the sounds from electronic intruments can at best only resemble the sounds of real ones.


No. He basically states the opposite: that the reference to any traditional instruments is completely erased in certain types of electronic music - no matter how the designer termed the patches or sounds.

I think Don Buchla thinks in a similar way - IIRC he dislikes the term "synthesizer" because it implies that its main function is to "synthesize" or "emulate" natural sounds...

If this discussion is of any interest to you, I would recommend to look into the work of John Cage.

Regarding the language in Kodwo Eshun's Book: it should be read in context with the fact that the book is mainly a critique on music journalism - specifically it's about afro-american music history. However, the book contains lots of neologisms and is written more like a sci-fi novel than an academic discourse...

Might not be your cup of tea, but I think it is a nice read...
Back to top
View user's profile Send private message
richardc64



Joined: Jun 01, 2006
Posts: 679
Location: NYC
Audio files: 26

PostPosted: Fri Sep 07, 2012 9:41 am    Post subject: Reply with quote  Mark this post and the followings unread

Sounds pretty damn good to me, better than the samples I had downloaded from somewhere -- even "Cow Bell", but try as I might, I still can't convince myself that's what I'm hearing, even allowing for spaceyness.

Now mod those babies!

-minus- wrote:
I tuned one of the cow bell oscillators from 1.25ms to around 2.25ms. Having it at the specified frequency was making the cymbal a bit weird sounding as all three voices share the same sound source.

That's odd. Could be one or more of those other oscillators might be a little off freq? Doesn't sound like it, though, judging by the HH and Cymb.

_________________
Revenge is a dish best served with a fork... to the eye
Back to top
View user's profile Send private message Visit poster's website
richardc64



Joined: Jun 01, 2006
Posts: 679
Location: NYC
Audio files: 26

PostPosted: Fri Sep 07, 2012 10:51 am    Post subject: Reply with quote  Mark this post and the followings unread

roglok wrote:
Quote:
That's a lotta verbiage to say what we all already know: the sounds from electronic intruments can at best only resemble the sounds of real ones.


No. He basically states the opposite: that the reference to any traditional instruments is completely erased in certain types of electronic music - no matter how the designer termed the patches or sounds.

(Emphasis added.) What a designer calls a patch is just short-hand, a convenient way of saying what the patch sort of sounds like, as opposed to a detailed listing of wave shapes, time constants, Q settings, etc.

Quote:
I think Don Buchla thinks in a similar way - IIRC he dislikes the term "synthesizer" because it implies that its main function is to "synthesize" or "emulate" natural sounds...

I don't know about that. That might have been the "dream" at first, but most soon understood that wasn't gonna be the synth's forté. I can understand his exasperation with those who still don't get that.

Quote:
If this discussion is of any interest to you, I would recommend to look into the work of John Cage.

Hey, I placed objects inside a grand piano and played the strings with pencils back when Nixon was President.

Quote:
Regarding the language in Kodwo Eshun's Book: it should be read in context with the fact that the book is mainly a critique on music journalism - specifically it's about afro-american music history. However, the book contains lots of neologisms and is written more like a sci-fi novel than an academic discourse...

Might not be your cup of tea, but I think it is a nice read...

It might well be. Normally I have no patience for "music philosophy" but now that you've clarified that's what it isn't, I'm more accepting. Maybe I'll look into it once I'm done with some actual S.F. I'm currently plodding through.

_________________
Revenge is a dish best served with a fork... to the eye
Back to top
View user's profile Send private message Visit poster's website
elmegil



Joined: Mar 20, 2012
Posts: 2179
Location: Chicago
Audio files: 16

PostPosted: Fri Sep 07, 2012 11:17 am    Post subject: Reply with quote  Mark this post and the followings unread

In other news, I built the kick from this other thread last night.

http://electro-music.com/forum/topic-37646.html

Thanks again to minus for making these layouts available.

You may notice weirdness in the upper right; I didn't realize before starting that I had no .47uF electrolytics. First approximation was to substitute a mylar cap. Then I found I needed another and had no more of that either. So I put 3 of those yellow box caps in parallel, and we shall see how it sounds once I get there. I also did sub mylar (or in a couple cases C0G ceramics) for the other polystyrenes, everything in the circuit was bigger than I have in my PS bin....which is entertaining since I just bought two kits to try and prevent that problem Smile.

I'm planning to just walk through the boards so far, and considering using an arduino or something to drive it all.


2012-09-06_23-57-04_597.jpg
 Description:
 Filesize:  529.47 KB
 Viewed:  959 Time(s)
This image has been reduced to fit the page. Click on it to enlarge.

2012-09-06_23-57-04_597.jpg


Back to top
View user's profile Send private message
roglok



Joined: Aug 28, 2010
Posts: 202
Location: uptown

PostPosted: Fri Sep 07, 2012 2:11 pm    Post subject: Reply with quote  Mark this post and the followings unread

richardc64 wrote:
What a designer calls a patch is just short-hand, a convenient way of saying what the patch sort of sounds like, as opposed to a detailed listing of wave shapes, time constants, Q settings, etc.


That's not the point he is trying to make. The design goal of most "drum machines" was to recreate the sounds of an acoustic drum kit. In other words, the initial concept and sound selection/naming follows a cultural tradition. However, depending on how these instruments and sounds are used, their cultural meaning can change.

Take the TB-303, for example (designed by the same guy who did the 808). It was conceived as a replacement for an electric bass guitar. Some folks used it to make acid house and completely changed the popular reception of both the machine and its sound. Nowadays nobody thinks of a bass guitar when they hear a 303...

Quote:

Hey, I placed objects inside a grand piano and played the strings with pencils back when Nixon was President.


I was referring more to Cage's general view on sound rather than on the compositional techniques he used. Since you are not interested in "music philosophy" you probably don't want to read this, but I'll post it anyway:

Quote:
I imagine that as contemporary music goes on changing in the way that I'm changing it what will be done is to more and more completely liberate sounds from abstract ideas about them and more and more exactly to let them be physically uniquely themselves. This means for me: knowing more and more not what I think a sound is but what it actually is in all of its acoustical details and then letting this sound exist, itself, changing in a changing sonorous environment.



@minus

sounds great, well done!
Back to top
View user's profile Send private message
-minus-



Joined: Oct 26, 2008
Posts: 787

Audio files: 13

PostPosted: Fri Sep 07, 2012 3:09 pm    Post subject: Reply with quote  Mark this post and the followings unread

Thanks for the comments. Interesting discussion we have going on here too.

Although the sounds are passable to my ears, the 808 sounds somewhat different. I'm thinking this could be due to a few things. The most obvious one is perhaps that the transistors have been substituted. NPN should be 2SC945, and PNP should be 2SA733. The transistors associated with the VCA's and envelopes could be the cause of this difference I'm thinking. I substituted the transistors with the ones I saw Eric Archer used with his perf board clones. I'm going to order the correct transistors and try them. I'll post the results here soon. I've noticed the MB-808 uses the correct transistors. Their sounds are quite close to the TR-808... some better than others. I've also read that not all TR-808's sounded alike. Here's a link with the MB and TR sounds compared:

http://soundcloud.com/electronicpresskit/sets/booshbooshbooshboosh

I'll get hold of those transistors and see if that is it. The only other thing different is the voltage I'm running on. I could try going from 12 to 15V. It could be the trigger pulse too. Im firing this from a very crude sequencer I made ages ago.

PS: elmegil, did you cut that track as was posted recently on that link? I'm going to have a look at my kick board and see if I can get it working better. I'm going to look over that snare too. I think there might be a problem with that layout somewhere...
Back to top
View user's profile Send private message
elmegil



Joined: Mar 20, 2012
Posts: 2179
Location: Chicago
Audio files: 16

PostPosted: Fri Sep 07, 2012 3:28 pm    Post subject: Reply with quote  Mark this post and the followings unread

Not sure which track you're talking about. I did fire it up this aftenroon with a 15V bipolar supply, trying to trigger it from a 555 I have set up to generate clock triggers (much narrower pulses than their frequency), and I got nothing out. I haven't compared to any schematics either. I hope to find some time to troubleshoot this weekend, but I have a 10 year old's birthday party to help orchestrate first....
Back to top
View user's profile Send private message
-minus-



Joined: Oct 26, 2008
Posts: 787

Audio files: 13

PostPosted: Fri Sep 07, 2012 5:34 pm    Post subject: Reply with quote  Mark this post and the followings unread

elmegil, the track apparently is where C4 and R26 are joining. You need to cut this. I've marked it with an X. I'm going to look at my old 808 BD board later on if I get time and see if I can get it working better. It never was quite right. Also, those caps might need to be bipolar/electrolytic. Not sure if that would be causing problems. Oh, and you could just temporarily tie the accent to the + to test the circuit without feeding anything into accent. You may already know this! I'm no expert myself. Laughing


elmegil 808BD.jpg
 Description:
 Filesize:  867.97 KB
 Viewed:  786 Time(s)
This image has been reduced to fit the page. Click on it to enlarge.

elmegil 808BD.jpg


Back to top
View user's profile Send private message
elmegil



Joined: Mar 20, 2012
Posts: 2179
Location: Chicago
Audio files: 16

PostPosted: Fri Sep 07, 2012 6:10 pm    Post subject: Reply with quote  Mark this post and the followings unread

I have always assumed that electrolytics were used because that was an easier way to get the larger capacitance, and their technology required them to be polarized. That's why I figured subbing other non-polarized caps of the same value ought to work.

Of course I could be way out in the weeds too Very Happy

I made the cut and I have no better response from the circuit; it was quick and easy to test. I've got the service manual, so I'll compare to the diagram while the cake bakes, assuming I don't get shanghaied into other stuff by my wife Smile
Back to top
View user's profile Send private message
elmegil



Joined: Mar 20, 2012
Posts: 2179
Location: Chicago
Audio files: 16

PostPosted: Fri Sep 07, 2012 6:38 pm    Post subject: Reply with quote  Mark this post and the followings unread

I appear to have the same sorts of problems as commented in the other thread (now that I've read it more thoroughly Smile )

I only get sound when I have the accent held high. It does sound like a reasonable kick, but then I haven't played with the tone and decay settings much.

Also, I haven't checked with the scope but I think I'm triggering on both transitions, because I'm getting BOOM boom BOOM boom instead of a steady kick.

But I have to stop and get work done or I will be skinned Very Happy


808-1.mp3
 Description:

Download (listen)
 Filename:  808-1.mp3
 Filesize:  366.45 KB
 Downloaded:  1890 Time(s)

Back to top
View user's profile Send private message
-minus-



Joined: Oct 26, 2008
Posts: 787

Audio files: 13

PostPosted: Fri Sep 07, 2012 7:00 pm    Post subject: Reply with quote  Mark this post and the followings unread

OK. I've just dragged that old stripboard diagram into Illustrator and traced around all the components and checked with the schematic. I can see only two things. That cut I mentioned above needs to be made. Also, the output needs to be dropped down one rail. At present it is not going through R25, the 1K resistor. Apart from that the layout looks correct to me. I'll dig out my old board and make the adjustments. Hopefully you haven't been skinned! I thought this WAS work! Laughing
Back to top
View user's profile Send private message
richardc64



Joined: Jun 01, 2006
Posts: 679
Location: NYC
Audio files: 26

PostPosted: Fri Sep 07, 2012 7:36 pm    Post subject: Reply with quote  Mark this post and the followings unread

elmegil wrote:
Also, I haven't checked with the scope but I think I'm triggering on both transitions, because I'm getting BOOM boom BOOM boom instead of a steady kick.


Yep, "ringing" oscillators will do that. From page 4 of the 808 Service Manual:
"Since the step pulse width of 10us is too narrow to trigger a sound generator, it is widened to approx. 1ms..."

With a 1ms trigger, the oscillator is already ringing because of the rising edge when the falling edge comes along, so you won't hear two separate triggerings. 5-10ms is about the maximum width you'd want a trigger to be.

ON THAT SAME PAGE, it is explained that when Accent is NOT present, that line sits at about 5V. Accent On increases that voltage to as much as 15V.

_________________
Revenge is a dish best served with a fork... to the eye
Back to top
View user's profile Send private message Visit poster's website
-minus-



Joined: Oct 26, 2008
Posts: 787

Audio files: 13

PostPosted: Fri Sep 07, 2012 7:50 pm    Post subject: Reply with quote  Mark this post and the followings unread

hmmm... well that's interesting. I just resoldered my board as it should be and I'm getting double trigger sounds too.... and this crazy ringing. Some time ago I had, what would you call it...? 'circuit bent' out of desperation...? Laughing Somehow I managed to squeeze a half OK kick sound out of it. Now I'm back with the shit I once had. I'm actually thinking of going back to the breadboard then laying out a new stripboard for the kick drum. I'll post it when it's working. In the meantime I'm going to check my trigger source.
Back to top
View user's profile Send private message
elmegil



Joined: Mar 20, 2012
Posts: 2179
Location: Chicago
Audio files: 16

PostPosted: Fri Sep 07, 2012 8:19 pm    Post subject: Reply with quote  Mark this post and the followings unread

Cake is in the oven Smile

I am looking at it on my scope now, and either it's not going on both transitions, or else they are close enough together you can't really see it. It's a 25ms pulse...

I'm not getting the ringing you talk about minus...

-My output is nowhere near 5 V although I'm still using the originally specified output.- Never mind, I can't read my scope when I'm running from the kitchen to the office. It's 5Vpp

Using the second from the top track, I get the same amplitude, and the same behavior from the accent input. Time to go spend quality time with the circuit diagram Smile (Cake is out of oven now)


2012-09-07_22-02-11_440.jpg
 Description:
 Filesize:  2.18 MB
 Viewed:  740 Time(s)
This image has been reduced to fit the page. Click on it to enlarge.

2012-09-07_22-02-11_440.jpg


Back to top
View user's profile Send private message
elmegil



Joined: Mar 20, 2012
Posts: 2179
Location: Chicago
Audio files: 16

PostPosted: Fri Sep 07, 2012 8:56 pm    Post subject: Reply with quote  Mark this post and the followings unread

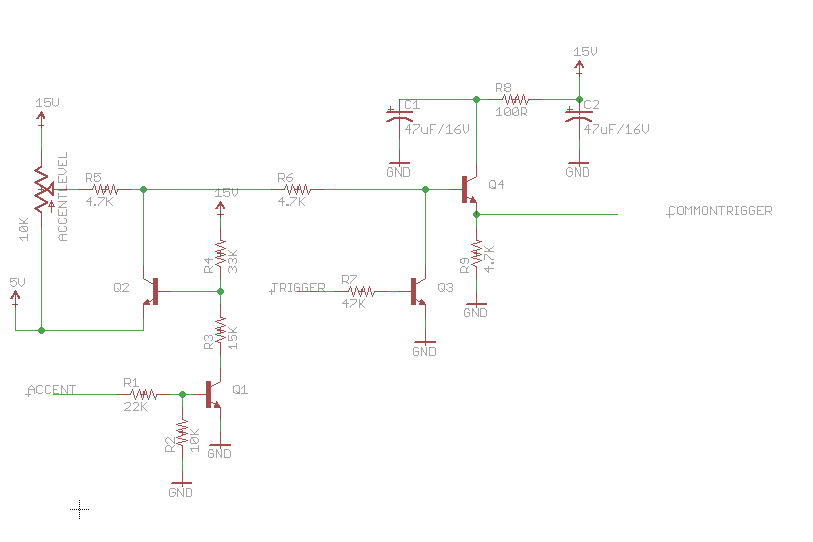
Ok, I'm looking at Eric's PDFs, specifically:

http://ericarcher.net/wp-content/uploads/2009/07/tr-808-bass-drum-diy-project.pdf

And... I don't see how the trigger could possibly do ANYTHING if there is no voltage in to the accent. There's nothing to drive those first two transistors!

The way the service manual shows it, the trigger goes into what we have marked as accent, and something labelled "BD" goes in to what we have labelled as trigger. Tracing it back, that's coming from the "BD" line of the microprocessor; I'm wondering if that isn't an enable/disable, since the block diagram shows BD and TRIG going into one of those circular X things (a technical term) which I usually see in Ring Modulators.

Additionally, if you trace that trigger back, it combines with the accent. So I think that what happens is that the trigger peak level is set with the accent, so a higher peak gives an accented beat? I'll draw up an eagle version of this subcircuit which will be easier to read than the original service manual.
Back to top
View user's profile Send private message
elmegil



Joined: Mar 20, 2012
Posts: 2179
Location: Chicago
Audio files: 16

PostPosted: Fri Sep 07, 2012 9:31 pm    Post subject: Reply with quote  Mark this post and the followings unread

Here's the schem, I don't grok it yet.


Screen shot 2012-09-07 at Sep 7 11.30.05PM.png
 Description:
 Filesize:  11.67 KB
 Viewed:  843 Time(s)
This image has been reduced to fit the page. Click on it to enlarge.

Screen shot 2012-09-07 at Sep 7 11.30.05PM.png


Back to top
View user's profile Send private message
elmegil



Joined: Mar 20, 2012
Posts: 2179
Location: Chicago
Audio files: 16

PostPosted: Fri Sep 07, 2012 10:36 pm    Post subject: Reply with quote  Mark this post and the followings unread

I should be in bed, but one last post.

I tried the other way around, triggering through the accent pins, and it was very muted. hardly worked at all.

One difference from the original here is the diode/cap/ resistor trigger conditioning on the trigger input. Possibly could be related to that.

Triggering it as labelled and making sure I have a positive voltage on accent, it returns to sounding "normal". I think Eric's comments that he had the accent wired up essentially to another level pot are telling. I'm going to try to set a pot up to vary voltage from 5 to 15V (as in the original for the accent level) and see if that works as an accent. Once I get the range that actually works for this ckt I can drive it with a voltage from an arduino analog out pin, or even some kind of a control voltage (though I'd have to give it a 5V offset, and so buffer it) so I can set it up to work to really be an accent if i want, once I figure out how I will be tying all the pieces together.

I did find that the volume of each kick still seems to be BOOM boom BOOM boom, but perhaps that's just part of the joy of this circuit Smile. That is actually a bit better than the stereotypical four on the floor with every beat the same.
Back to top
View user's profile Send private message
-minus-



Joined: Oct 26, 2008
Posts: 787

Audio files: 13

PostPosted: Fri Sep 07, 2012 11:07 pm    Post subject: Reply with quote  Mark this post and the followings unread

You have been working hard! Laughing

That diode cap resistor thing of Eric's was so this could be triggered from a signal irrespective of pulse width... ie. a logic signal. I have not bothered with this set up on the hats etc.

I think I'm going to breadboard this and do some experimenting. By having the accent tied to the +V permanently, we may be doing something which does not occur in the entire 808 machine, hence problems. I'll try and grok what you have not grokked yet Laughing (haven't heard that term for a while). This does need to be sorted out. It was never really resolved in that other thread.
Back to top
View user's profile Send private message
-minus-



Joined: Oct 26, 2008
Posts: 787

Audio files: 13

PostPosted: Sat Sep 08, 2012 5:50 am    Post subject: Reply with quote  Mark this post and the followings unread

I'm thinking the problem is with this accent. It doesn't appear that tying the accent to the +V is good enough. I was reading this:

http://www.eight-oh-eight.org/Assembly/MB-808_Manual_Beta.pdf

If you scroll over half way down you'll see a part about the Accent... followed by the Bass Drum. See what you think.
Back to top
View user's profile Send private message
elmegil



Joined: Mar 20, 2012
Posts: 2179
Location: Chicago
Audio files: 16

PostPosted: Sat Sep 08, 2012 6:31 am    Post subject: Reply with quote  Mark this post and the followings unread

Well, but... I'm tying accent to +15, so basically I have the knob all the way up. Smile

it does sound like the BD line is a trigger as well, despite how the original schematic was labelled. It probably also didn't help that I was triggering the accent line from zero, not from 5V.

There's some playing around that can be done here, but I think we're definitely on the right track....
Back to top
View user's profile Send private message
elmegil



Joined: Mar 20, 2012
Posts: 2179
Location: Chicago
Audio files: 16

PostPosted: Sat Sep 08, 2012 9:19 am    Post subject: Reply with quote  Mark this post and the followings unread

Setting up a voltage divider to drive the accent input, I lose all my bass thump with an accent voltage below about 9.5V. There is a distinct volume (and to some extent tone) difference between there and 15V. The whole drum-like flatting of the tune becomes less noticeable, which would make sense. My trigger pulse, as noted before, is 25ms and 15V.
Back to top
View user's profile Send private message
roglok



Joined: Aug 28, 2010
Posts: 202
Location: uptown

PostPosted: Sat Sep 08, 2012 9:24 am    Post subject: Reply with quote  Mark this post and the followings unread

You could try Ken Stone's Gate to Trigger interface and see if that improves things - simple enough to build...

http://www.cgs.synth.net/modules/cgs24_gatetotrigger.html
Back to top
View user's profile Send private message
Display posts from previous:   
Post new topic   Reply to topic Moderators: jksuperstar, Scott Stites, Uncle Krunkus
Page 2 of 12 [278 Posts]
View unread posts
View new posts in the last week
Goto page: Previous 1, 2, 3, 4, ..., 10, 11, 12 Next
Mark the topic unread :: View previous topic :: View next topic
 Forum index » DIY Hardware and Software
Jump to:  

You cannot post new topics in this forum
You cannot reply to topics in this forum
You cannot edit your posts in this forum
You cannot delete your posts in this forum
You cannot vote in polls in this forum
You cannot attach files in this forum
You can download files in this forum


Forum with support of Syndicator RSS
Powered by phpBB © 2001, 2005 phpBB Group
Copyright © 2003 through 2009 by electro-music.com - Conditions Of Use