| Author |
Message |
jbeuckm

Joined: Nov 30, 2008 Posts: 165 Location: Stockholm
Audio files: 9
|
|
|
Back to top
|
|
 |
Grumble

Joined: Nov 23, 2015 Posts: 1320 Location: Netherlands
Audio files: 30
|
Posted: Wed Jun 01, 2016 10:46 pm Post subject:
|
 |
|
| Close to L1 it says 3R, is that the DC impedance? If so, the value of L1 can never be 3.3 uH because they all have DC impedance lower than 0.02 ohm. |
|
|
Back to top
|
|
 |
jbeuckm

Joined: Nov 30, 2008 Posts: 165 Location: Stockholm
Audio files: 9
|
Posted: Thu Jun 02, 2016 4:42 am Post subject:
|
 |
|
| Could that be it? Reading about inductors, it seems that R indicates the decimal point in a microHenry label. If that were the resistance, what would be the inductance? I'll go back and read the service manual. |
|
|
Back to top
|
|
 |
Grumble

Joined: Nov 23, 2015 Posts: 1320 Location: Netherlands
Audio files: 30
|
Posted: Thu Jun 02, 2016 5:28 am Post subject:
|
 |
|
| maybe check THIS out? |
|
|
Back to top
|
|
 |
jbeuckm

Joined: Nov 30, 2008 Posts: 165 Location: Stockholm
Audio files: 9
|
|
|
Back to top
|
|
 |
Grumble

Joined: Nov 23, 2015 Posts: 1320 Location: Netherlands
Audio files: 30
|
Posted: Thu Jun 02, 2016 6:28 am Post subject:
|
 |
|
| My guess is that if the R was a substitute for a decimal point, the value would be 3.7mH (milli Henry). |
|
|
Back to top
|
|
 |
jbeuckm

Joined: Nov 30, 2008 Posts: 165 Location: Stockholm
Audio files: 9
|
|
|
Back to top
|
|
 |
wackelpeter
Joined: May 05, 2013 Posts: 461 Location: germany
Audio files: 10
|
Posted: Mon Jun 06, 2016 12:10 pm Post subject:
|
 |
|
regarding the inductor values... i opened my CR78 and had a look on the voice board...
there are 7 greater inductors visible...
4 of them with coloured dots yellow green red... all the same colours...
2 having 3R EB printed onto them (one of them beeing in the claves section and the same value i guess as in the rimshot section, judging by it's descripiton in the Service Manual and what's printed on those coils) those coils in the rhythm77 are 700mH by the way...
and 1 having 1R EC (or EG) printed on it...
just thought what about to compare it with the Rhythm 77 Manual, but it seems they have different values used and some minor differences in their schematics even with the same voices...
But in the Rhythm 77 service manuals a bit more information is given on the values of the coils ....
www.burnkit2600.com/manuals/ROLAND_TR-77-SRV.pdf
i would also like to remind you, if this your only voice you "cloned" and it wouldn't start in the rhythm77 i have the triggers are -12V spikes... don't know what the cr78 acutally uses... _________________ https://soundcloud.com/bastian-j |
|
|
Back to top
|
|
 |
jbeuckm

Joined: Nov 30, 2008 Posts: 165 Location: Stockholm
Audio files: 9
|
|
|
Back to top
|
|
 |
wackelpeter
Joined: May 05, 2013 Posts: 461 Location: germany
Audio files: 10
|
Posted: Mon Jun 06, 2016 1:32 pm Post subject:
|
 |
|
thats all i found on choke coils...
https://en.wikipedia.org/wiki/Choke_(electronics)
okay don't know about your HB clone... but perhaps a bit of twiddling with some of the values before the actual "voice" could solve the solution as i think a fair portion of the left side from the clave voice schematic is to "form" the correct trigger pulse for the voice beginning to swing...
...and as your powering yours with 12 instead of 15v that could have something to do with it no matter that it works on the high bongo... _________________ https://soundcloud.com/bastian-j |
|
|
Back to top
|
|
 |
jbeuckm

Joined: Nov 30, 2008 Posts: 165 Location: Stockholm
Audio files: 9
|
|
|
Back to top
|
|
 |
jbeuckm

Joined: Nov 30, 2008 Posts: 165 Location: Stockholm
Audio files: 9
|
|
|
Back to top
|
|
 |
wackelpeter
Joined: May 05, 2013 Posts: 461 Location: germany
Audio files: 10
|
Posted: Tue Jun 07, 2016 9:51 am Post subject:
|
 |
|
ouch... this is a though price... but having looked at random sites in the net there are not much better alternatives by price... also 700mH seem to be very rare and obsolete...
regarding your other question i simply have no idea, if this would work...
maybe we misinterpreted those values somehow... i have no idea...
but as you're after it i will now try to fix my problem with my CR78...
as it seems it is picking up some impulses that trigger my HB and Metallic/Metronome voice always...
scoping into my unit i see normally the inputs for most voices are high and thus where triggered with a low signal (gnd)
only the voice trigger inputs of my HB have a high output with very short pulses to gnd all the time ( they are affected by the position of my voice selector switch for programming, when on HB the sound is off permanently)
both sounds are triggered via the same quad flip-flop IC113 and they have data inputs 12 (M) and 13 (HB)
the signals on these both inputs are opposite to each other... whilst 13 is low with short spikes to 5V the other is 5V with short spikes to gnd...
i can see the same signals on IC115 which is at pin 13 the same as on IC113 pin12 but here the output on 14 seems to behave normally.... its the same IC type... from what i hear and see on the scope this must be something with the guiro sound... signal triggering on scope and sound to hear make me believe that because i can' read what is written on pin54 (GU T perhaps?)
also in IC 114 pin3 is the signal as from IC 113 pin13... the output for the hex d-flip-flop IC 114 is pin 2 and is the rim shot and taht also works correct...
hmmm..... is the input on my flip flop not correct or is it afterwards... there only come those transistors afterwards Q22 and they look like trannies little 3 legged friends... but the symbol in the schematic looks a bit suspicious... is this an old symbol for trannies?
will scope a bit more around and compare the signal with some working ones... maybe (hopefully) i'll be enlighted soon
p.s. what makes me wonder from where those busses came from which the flip-flops are switched... well in the schematic underneath the bus with the flip-flops there's a bus looking similar and judging by it's description from what i can read... but then where is it else connected...
P.P.S. think i got it... seems really to be the flip-flop not flopping right...
had a look with my scope on the other 2 voices connected to that flip-flop and i have those spikes there at the corresponding inputs too but not at the outputs... _________________ https://soundcloud.com/bastian-j |
|
|
Back to top
|
|
 |
jbeuckm

Joined: Nov 30, 2008 Posts: 165 Location: Stockholm
Audio files: 9
|
Posted: Sun Jun 12, 2016 10:02 pm Post subject:
|
 |
|
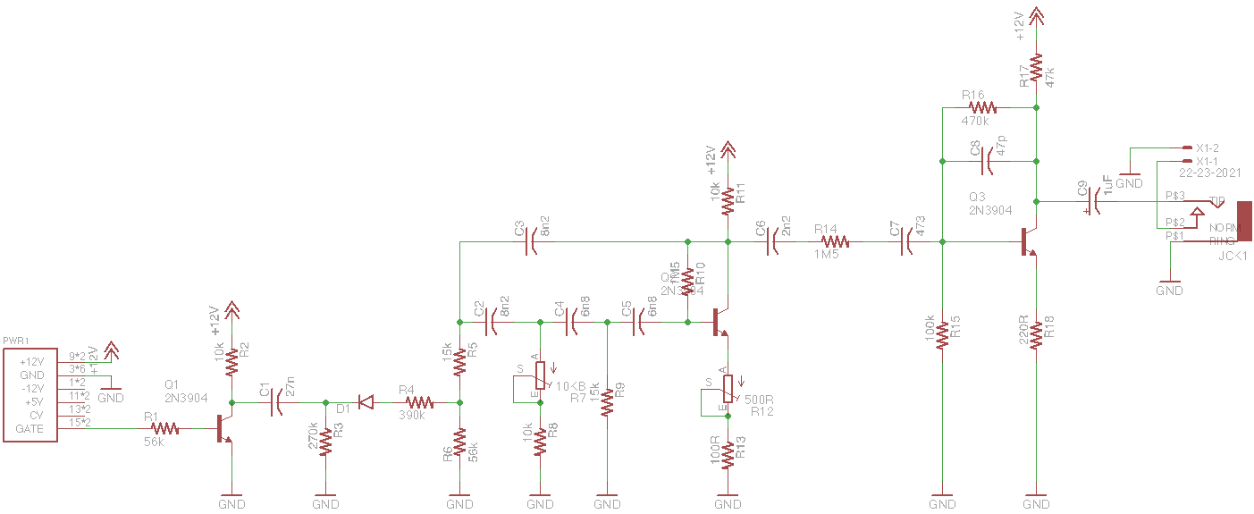
Are you saying that the direct M and HB outputs of IC113 would also be opposite? I have SD, BD and HB working with 2ms pulses to +5V (which gets scaled as pulses from 12V down to 0V for 2ms).
I have the TB circuit built, but I can't get any output from either positive or negative pulses. I think the inductor value is the issue there - just like on my C circuit. I have tried a few unknown inductors and a 54mH.
It's worth noting that all CB, TB and GU trigger buffers are on the voicing board (p13) but the rest are on the logic board (p11). |
|
|
Back to top
|
|
 |
Grumble

Joined: Nov 23, 2015 Posts: 1320 Location: Netherlands
Audio files: 30
|
Posted: Sun Jun 12, 2016 11:43 pm Post subject:
|
 |
|
Since this is the DIY Hardware and Software section of the forum:
| Quote: | | Hi DIY´ers! Here we go now with the inductors. Making your own inductors really is no pain! There is no hardcore math or expensive gear involveld |
READ about it HERE |
|
|
Back to top
|
|
 |
jbeuckm

Joined: Nov 30, 2008 Posts: 165 Location: Stockholm
Audio files: 9
|
|
|
Back to top
|
|
 |
Grumble

Joined: Nov 23, 2015 Posts: 1320 Location: Netherlands
Audio files: 30
|
Posted: Mon Jun 13, 2016 11:41 pm Post subject:
|
 |
|
I use this website a lot when working on analog circuits.
The LC circuit is a resonant filter (4.38 kHz @ 33nF//40mH), make sure you have quality components to get the best selectivity (quality factor) of the filter.
This means: for the capacitor the lowest possible parallel resistance and for the coil the minimum series resistor.
Check if you have a pulse between R14 and R16 (maybe change the position of the runner of R15. |
|
|
Back to top
|
|
 |
wackelpeter
Joined: May 05, 2013 Posts: 461 Location: germany
Audio files: 10
|
Posted: Tue Jun 14, 2016 1:16 pm Post subject:
|
 |
|
| jbeuckm wrote: | Are you saying that the direct M and HB outputs of IC113 would also be opposite? I have SD, BD and HB working with 2ms pulses to +5V (which gets scaled as pulses from 12V down to 0V for 2ms).
I have the TB circuit built, but I can't get any output from either positive or negative pulses. I think the inductor value is the issue there - just like on my C circuit. I have tried a few unknown inductors and a 54mH.
It's worth noting that all CB, TB and GU trigger buffers are on the voicing board (p13) but the rest are on the logic board (p11). |
Not sure about the outputs... may have a look with a scope soon to tell you...
The opposite signal on those busses fed to the flip-flop (which by the way comes directly from the big controller or whatever-chip as it seems) goes to the data inputs of the flip-flop's... as far as i remember these have a common clock input and 4 normal and inverted outputs... from what i remember out of the schematic on some voices the normal and on some the inverted outputs where used to trigger the specific voice... _________________ https://soundcloud.com/bastian-j |
|
|
Back to top
|
|
 |
wackelpeter
Joined: May 05, 2013 Posts: 461 Location: germany
Audio files: 10
|
Posted: Wed Jun 15, 2016 10:57 am Post subject:
|
 |
|
Well, checked the outputs going from the logic boards to the voice board...
so far i've found RS, C, BD, LB, LC, SD, CY and HH all voices are active on low... means they stay around 10V or so and the control output for the voice goes down to gnd and triggers the voice...
It's after the flip-flop section and the trannies shown in the upper right on page 22 of the service manual, which can be found here:
http://www.synthfool.com/docs/Roland/ _________________ https://soundcloud.com/bastian-j |
|
|
Back to top
|
|
 |
jbeuckm

Joined: Nov 30, 2008 Posts: 165 Location: Stockholm
Audio files: 9
|
Posted: Sat Jun 18, 2016 10:25 pm Post subject:
|
 |
|
| What do your signals look like at R667 and R668? I assumed 2ms pulses to 5V for "long" and "short" guiro but my circuit is always sounding right now. |
|
|
Back to top
|
|
 |
jbeuckm

Joined: Nov 30, 2008 Posts: 165 Location: Stockholm
Audio files: 9
|
Posted: Sun Jun 19, 2016 9:02 am Post subject:
|
 |
|
I figured it out from the explanation on the Stereoping page: "One STOPS the guiro when set high (+5 volt). The other halfens the frequency of the multivibrator when set high."
It really is a hideous sound. |
|
|
Back to top
|
|
 |
jbeuckm

Joined: Nov 30, 2008 Posts: 165 Location: Stockholm
Audio files: 9
|
Posted: Mon Jun 20, 2016 8:05 am Post subject:
|
 |
|
| @wackelpeter If you have a chance, could you tell me what the signal looks like at R566? I built the Metale Beat circuit but I get no output with the normal 12V signal pulsing to 0V for 2ms. |
|
|
Back to top
|
|
 |
wackelpeter
Joined: May 05, 2013 Posts: 461 Location: germany
Audio files: 10
|
Posted: Mon Jun 20, 2016 1:23 pm Post subject:
|
 |
|
I wish i could, but as i wrote somewhere above that flip-flop generating the triggers for Metallic and HighBongo seems to be fu...ed up...
I would strongly believe it should behave somewhat similar to the other triggers on that part of the logic board, triggering the voices with pulses down to 0 volt.
By the way the length of the pulses vary for the different voices... can't give any timings as my scope isn't working properly... but for example bass drum is much wider as high-hat...
On page 30 of the service manual there are some timings and trimmings listed...
so far it looks like the part of the circuit around VR64 to VR66 also belongs to the metallic beat... Don't know if you have this in your curcuit...
edit...
Well i'm wrong... my MB output triggered from the logic board doesn't work as described before, but i still have the MB as kind of a metronome... so it's triggered via the clock signal somehow... means i can check this tomorrow, but know i have to get some sleep first as i must abandon my bed way to early tomorrow...  _________________ https://soundcloud.com/bastian-j |
|
|
Back to top
|
|
 |
jbeuckm

Joined: Nov 30, 2008 Posts: 165 Location: Stockholm
Audio files: 9
|
|
|
Back to top
|
|
 |
Grumble

Joined: Nov 23, 2015 Posts: 1320 Location: Netherlands
Audio files: 30
|
Posted: Mon Jun 20, 2016 10:24 pm Post subject:
|
 |
|
The voltage across R14 is about 0.1 volt max, and is later devided by R570 and R548 to about 3/4 of the 0.1 volt.
Thats not nearly enough to change anything to the voltage at the base of Q510.
I think you should loose R14. |
|
|
Back to top
|
|
 |
|