Author |
Message |
PHOBoS

Joined: Jan 14, 2010 Posts: 5868 Location: Moon Base
Audio files: 709
|
Posted: Wed Jun 15, 2011 8:20 am Post subject:
DrooOone Circuits Subject description: here's some of mine post yours! |
 |
|
Recently egasimus asked how to make a common detune control for
multiple 40106 oscillators. One obvious thing that came to mind was
using vactrols. Of course the oscillators won't detune exactly the same
which can be very useful for creating droney sounds.
My initial idea was to take a PWM controlled 10mm LED and place 6 LDR's
around them controlling 6 oscillators (40106). I did some experiments and
eventually ended up with using only 2 vactrol controlled (or is that vactrolled ?!)
oscillators.
So here's the first circuit: "3240106 Droner"
- It has 2 oscillators to set a base drone one of which is slowly and slighty
modulated by a triangle wave provided by a third oscillator.
- Then there are the 2 vactrolled oscillators. The vactrols are driven by
a PWM controller which in turn is also modulated by a triangle wave.
Modulation depth and speed can be adjusted. The 100k trimpot is to set
the offset to get a nice vactrol responce. I made mine from a ordinary
5mm red LED, a LDR and a piece of heat-shrink tubing.
- The oscillators are passively mixed together using resistors and I added
a small cap to make the sound less harsh.
The enclosure is probably temporary as I'm planning to build a couple of
drone ciruits and put them together in a box with a mixer, delay, filter and
what else might be useful to create some nice drones (tips are welcome!)
I'm thinking of adding a cheap circuit bent keyboard aswell.
here's the schematic, a photo and some demos:
Description: |
PHOBoS - 3240106 Droner schematic |
|
Filesize: |
62.27 KB |
Viewed: |
2129 Time(s) |
This image has been reduced to fit the page. Click on it to enlarge. |

|
Description: |
PHOBoS - 3240106 Droner build |
|
Filesize: |
32.26 KB |
Viewed: |
1066 Time(s) |
This image has been reduced to fit the page. Click on it to enlarge. |

|
Description: |
Letting it drone on it's own |
|
 Download (listen) |
Filename: |
PHOBoS - 3240106 Droner Demo - hands off (Jun. 11, 2011).mp3 |
Filesize: |
2.48 MB |
Downloaded: |
2100 Time(s) |
Description: |
|
 Download (listen) |
Filename: |
PHOBoS - 3240106 Droner Demo - pots (Jun. 11, 2011).mp3 |
Filesize: |
5.39 MB |
Downloaded: |
2042 Time(s) |
Description: |
|
 Download (listen) |
Filename: |
PHOBoS - 3240106 Droner Demo - delay (Jun. 11, 2011).mp3 |
Filesize: |
2.14 MB |
Downloaded: |
1866 Time(s) |
_________________ "My perf, it's full of holes!"
http://phobos.000space.com/
SoundCloud BandCamp MixCloud Stickney Synthyards Captain Collider Twitch YouTube |
|
Back to top
|
|
 |
PHOBoS

Joined: Jan 14, 2010 Posts: 5868 Location: Moon Base
Audio files: 709
|
Posted: Wed Jun 15, 2011 8:48 am Post subject:
XOR Stereo Droner |
 |
|
For the second droner I experimented with a XOR ringmod, which resulted
in the following circuit: "XOR Stereo Droner"
- as with the previous circuit this one also has 2 oscillators to set a base
drone, but this time both are slowly and slighty modulated by a triangle
wave. The outputs are attached to an XOR. What I didnt know before is
that if you add an LED to the output it will fade in and out in sync with the
frequency shifting produced by the 2 oscillators. So this is also very
usefull to use in future drone circuits as an indicator.
- I used this fading effect to modulate a third oscillator which is also XOR'd (?)
with the other 2 oscillators.
- with so many outputs and a spare inverter I decided to make a stereo
version. Mixing is done in the same way as the previous circuit but I did
use different resistor values for the XOR outputs and the direct oscillator
outputs.
schematic, a photo and some demos:
Description: |
PHOBoS - XOR Stereo Droner schematic |
|
Filesize: |
59.5 KB |
Viewed: |
1984 Time(s) |
This image has been reduced to fit the page. Click on it to enlarge. |

|
Description: |
PHOBoS - XOR Stereo Droner build |
|
Filesize: |
34.48 KB |
Viewed: |
1042 Time(s) |
This image has been reduced to fit the page. Click on it to enlarge. |

|
Description: |
Letting it drone on it's own |
|
 Download (listen) |
Filename: |
PHOBoS - XOR Stereo Droner Demo - hands off (Jun. 11, 2011).mp3 |
Filesize: |
5.02 MB |
Downloaded: |
1945 Time(s) |
Description: |
|
 Download (listen) |
Filename: |
PHOBoS - XOR Stereo Droner Demo - pots (Jun. 11, 2011).mp3 |
Filesize: |
3.66 MB |
Downloaded: |
1892 Time(s) |
Description: |
|
 Download (listen) |
Filename: |
PHOBoS - XOR Stereo Droner Demo - delay (Jun. 11, 2011).mp3 |
Filesize: |
6.36 MB |
Downloaded: |
1843 Time(s) |
_________________ "My perf, it's full of holes!"
http://phobos.000space.com/
SoundCloud BandCamp MixCloud Stickney Synthyards Captain Collider Twitch YouTube |
|
Back to top
|
|
 |
PHOBoS

Joined: Jan 14, 2010 Posts: 5868 Location: Moon Base
Audio files: 709
|
|
Back to top
|
|
 |
tjookum

Joined: May 25, 2010 Posts: 360 Location: Netherlands
Audio files: 26
|
|
Back to top
|
|
 |
v-un-v
Janitor


Joined: May 16, 2005 Posts: 8932 Location: Birmingham, England, UK
Audio files: 11
G2 patch files: 1
|
Posted: Sun Jun 26, 2011 1:17 am Post subject:
|
 |
|
Thanks very much for posting these Phobos. I've been lusting after a nice drone box ever since I clapped ears on the Drone Commander. I'd love one of those, but not at that price  _________________ ACHTUNG!
ALLES TURISTEN UND NONTEKNISCHEN LOOKENPEEPERS!
DAS KOMPUTERMASCHINE IST NICHT FÜR DER GEFINGERPOKEN UND MITTENGRABEN! ODERWISE IST EASY TO SCHNAPPEN DER SPRINGENWERK, BLOWENFUSEN UND POPPENCORKEN MIT SPITZENSPARKSEN.
IST NICHT FÜR GEWERKEN BEI DUMMKOPFEN. DER RUBBERNECKEN SIGHTSEEREN KEEPEN DAS COTTONPICKEN HÄNDER IN DAS POCKETS MUSS.
ZO RELAXEN UND WATSCHEN DER BLINKENLICHTEN. |
|
Back to top
|
|
 |
madtextureenvy
Joined: Jul 27, 2015 Posts: 4 Location: California
|
Posted: Mon Jul 27, 2015 11:43 am Post subject:
|
 |
|
Thanks for posting PHOBoS.
Amazing, as always and your sharing is much appreciated.
Any other electro-music denizens built these yet? So much fun to play a bit, then nap while it just drooooooooones. |
|
Back to top
|
|
 |
PHOBoS

Joined: Jan 14, 2010 Posts: 5868 Location: Moon Base
Audio files: 709
|
|
Back to top
|
|
 |
madtextureenvy
Joined: Jul 27, 2015 Posts: 4 Location: California
|
Posted: Mon Aug 10, 2015 8:00 pm Post subject:
Finally finished the 3240106 |
 |
|
Here is a very short video of the final product punched through a DiYstortion.
https://youtu.be/MwYxM-nXQ5w
Thanks again PHOBoS!!! |
|
Back to top
|
|
 |
PHOBoS

Joined: Jan 14, 2010 Posts: 5868 Location: Moon Base
Audio files: 709
|
|
Back to top
|
|
 |
Schläfer
Joined: Aug 17, 2017 Posts: 18 Location: Berlin
|
Posted: Thu Aug 17, 2017 6:01 pm Post subject:
|
 |
|
Hey hey,
First post here, lurking in the shadows since a while though
Just wanted to share my build of one of the Phobos droner design (thanks for the schematics !)
I took the 3240106 Droner and added the filter section of the Casper Electronics Drone Labs (low pass into distortion into 2x resonant band pass filters, with audio input)
Nice textures are going out of this thing !
Here a sound example, with just a delay added, feedbacking into the audio input: https://soundcloud.com/user-624222268/otoro-drone-02
And a pic of the thing (etching of the panel in process)
So, thanks again Phobos, and Casper, for the inspiration, much apreciated
Description: |
|
Filesize: |
336.46 KB |
Viewed: |
724 Time(s) |
This image has been reduced to fit the page. Click on it to enlarge. |

|
|
|
Back to top
|
|
 |
PHOBoS

Joined: Jan 14, 2010 Posts: 5868 Location: Moon Base
Audio files: 709
|
Posted: Sat Aug 19, 2017 3:18 am Post subject:
|
 |
|
Looks great! and sounds good too, pretty agressive I guess the distortion might be responsible for that.
It brings me a lot of joy to see that the circuit is useful to you and nice to see it combined with some circuitry by
Casper Electronics, who has made some awesome things (the Drone lab being one of them). I hope you'll have a
lot of fun with it.  _________________ "My perf, it's full of holes!"
http://phobos.000space.com/
SoundCloud BandCamp MixCloud Stickney Synthyards Captain Collider Twitch YouTube |
|
Back to top
|
|
 |
L´Andratté

Joined: Sep 23, 2012 Posts: 151 Location: Hamburg, Germany
Audio files: 5
|
Posted: Sat Aug 19, 2017 9:41 am Post subject:
|
 |
|
That´s heavy stuff, schläfer, and a very nice build, also thanks for resurrecting this thread which had escaped me! |
|
Back to top
|
|
 |
PHOBoS

Joined: Jan 14, 2010 Posts: 5868 Location: Moon Base
Audio files: 709
|
|
Back to top
|
|
 |
Schläfer
Joined: Aug 17, 2017 Posts: 18 Location: Berlin
|
Posted: Tue Sep 19, 2017 4:53 pm Post subject:
|
 |
|
Thanks!
I added an output buffer already, was thinking to add potentiometers for the volume of each oscillators, but the panel was getting a bit full already, and i like it like it is i think
Another track with it, same setup, dronebox -> delay -> feedbacking into its audio input, less noisy this time.
https://soundcloud.com/user-624222268/otoro-drone-01 |
|
Back to top
|
|
 |
Grumble

Joined: Nov 23, 2015 Posts: 1318 Location: Netherlands
Audio files: 30
|
|
Back to top
|
|
 |
Grumble

Joined: Nov 23, 2015 Posts: 1318 Location: Netherlands
Audio files: 30
|
|
Back to top
|
|
 |
gasboss775

Joined: Jan 02, 2016 Posts: 217 Location: Scotland
|
Posted: Fri Dec 15, 2017 5:30 pm Post subject:
|
 |
|
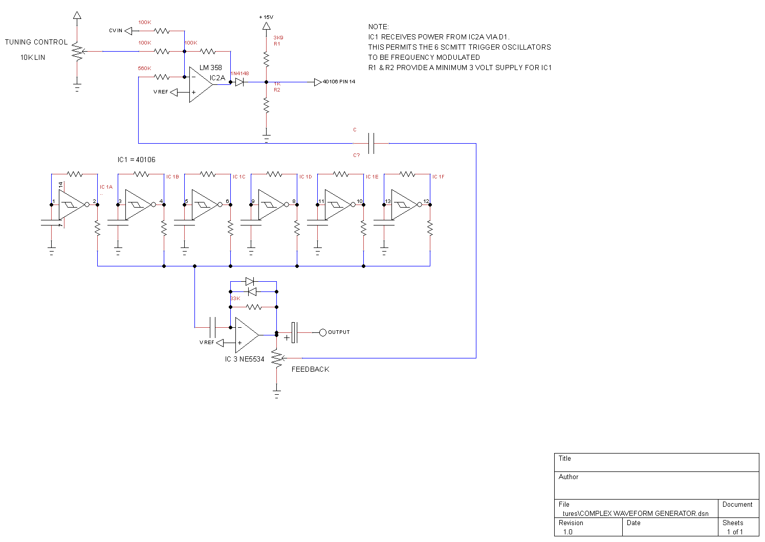
PHOBoS It is possible to modulate all six of the 40106 oscillators by modulating the power supply to the chip, the only problem is that this also varies the amplitude, although it is possible to correct that if desired.
The frequency of the oscillations is inversely proportional to supply voltage, that is increasing voltage causes decreasing frequency and vice versa. |
|
Back to top
|
|
 |
PHOBoS

Joined: Jan 14, 2010 Posts: 5868 Location: Moon Base
Audio files: 709
|
Posted: Sat Dec 16, 2017 11:11 am Post subject:
|
 |
|
I haven't tested it, but yes that should work. They probably won't stay in tune though if you change the voltage
(in relation to each other that is). However, if you're planning to built the XOR Stereo Droner and you only
adjust the supply voltage for the 40106 gates their outputs might not be high enough to trigger the XORs
but it shouldn't be a problem to just lower the total supply voltage. hmm, U1b probably won't be very happy either
if it gets a higher voltage on the input coming from U2d. The 3240106 Droner has the output of the opamp optically
isolated from the 40106 gates so that one should work fine with adjusting only the supply for those gates. Power
starving might give interesting results too but it will definitely reduce the output level.
(hmm, I still haven listened to the sounds posted by Grumble eventhough I have this thread open in a tab since
they were posted ) _________________ "My perf, it's full of holes!"
http://phobos.000space.com/
SoundCloud BandCamp MixCloud Stickney Synthyards Captain Collider Twitch YouTube |
|
Back to top
|
|
 |
gasboss775

Joined: Jan 02, 2016 Posts: 217 Location: Scotland
|
|
Back to top
|
|
 |
Schläfer
Joined: Aug 17, 2017 Posts: 18 Location: Berlin
|
Posted: Sat Dec 16, 2017 11:53 am Post subject:
|
 |
|
looks really nice, but the picture is just too small to be able to read (at least for my eyes ) |
|
Back to top
|
|
 |
gasboss775

Joined: Jan 02, 2016 Posts: 217 Location: Scotland
|
Posted: Sat Dec 16, 2017 11:55 am Post subject:
|
 |
|
Schläfer wrote: | looks really nice, but the picture is just too small to be able to read (at least for my eyes ) |
I'll try to find the original. |
|
Back to top
|
|
 |
gasboss775

Joined: Jan 02, 2016 Posts: 217 Location: Scotland
|
|
Back to top
|
|
 |
gasboss775

Joined: Jan 02, 2016 Posts: 217 Location: Scotland
|
|
Back to top
|
|
 |
Schläfer
Joined: Aug 17, 2017 Posts: 18 Location: Berlin
|
Posted: Sat Dec 16, 2017 12:41 pm Post subject:
|
 |
|
Thanks, way better ! |
|
Back to top
|
|
 |
PHOBoS

Joined: Jan 14, 2010 Posts: 5868 Location: Moon Base
Audio files: 709
|
|
Back to top
|
|
 |
|