| Author |
Message |
vladosh

Joined: Aug 02, 2010 Posts: 678 Location: macedonia
Audio files: 51
|
Posted: Sat Feb 02, 2013 1:31 pm Post subject:
|
 |
|
ARP Odyssey MKII/III VCO - Eurorack Format ,layout shared by AndyR1960 on this thread : http://electro-music.com/forum/post-376896.html wider discussion on Arp Odyssey Oscillators in this thread : http://www.electro-music.com/forum/topic-28604-175.html
| Description: |
|
| Filesize: |
175 KB |
| Viewed: |
1074 Time(s) |
| This image has been reduced to fit the page. Click on it to enlarge. |

|
| Description: |
|
| Filesize: |
894.19 KB |
| Viewed: |
787 Time(s) |
| This image has been reduced to fit the page. Click on it to enlarge. |

|
| Description: |
|
| Filesize: |
481.78 KB |
| Viewed: |
692 Time(s) |
| This image has been reduced to fit the page. Click on it to enlarge. |

|
|
|
|
Back to top
|
|
 |
vladosh

Joined: Aug 02, 2010 Posts: 678 Location: macedonia
Audio files: 51
|
|
|
Back to top
|
|
 |
vladosh

Joined: Aug 02, 2010 Posts: 678 Location: macedonia
Audio files: 51
|
Posted: Sat Feb 02, 2013 2:43 pm Post subject:
|
 |
|
Modulo Magic by Ken Stone , page dedicated to this circuit is here : http://www.cgs.synth.net/modules/cgs40_modulo_magic.html ,description given by Ken on the site :
A CV and signal processor based on the mathematical modulo principle
In the mathematical world, modulo gives the remainder after an integer division. For example 7 divided by 4 would give a result of 1, with 3 remainder, so 7 modulo 4 would be 3. 11 modulo 4 would also be 3, as would 15 modulo 4 and so on.
This module allows a similar principle to be applied to a voltage. If the modulo (Step Initiation CV) is set at 1 volt and the step size also set at 1V, the output would follow the input while the input remained between 0V and 1V. As soon as 1V was reached, 1 volt would be subtracted from the output, so for an input varying between 1V and 2V, the output would track at a volt less, i.e. between 0V and 1V again. There are 8 stages to the module, so this process would occur again as the input voltage passed 2 volts and so on up to 8 volts. Of course, the Step Initiation CV and Step size are adjustable.
This can be used to constrain a CV to a single octave or similar interval as needed.
Now consider if the step size is greater than the Step Initiation CV (SICV) - each time a multiple of the SICV is passed, the greater step size voltage will be subtracted, resulting in successive negative offsets to the output. A smaller step size will have the opposite effect, with successive positive offsets being added. When a rising voltage is fed via this particular setup to a VCO, rising "bubbles" will result.
There is also an offset adjustment to adjust the initial value to which the modulo will be applied. An optional switch will allow the number of modulo cycles to be limited between 8 and 1.
Of course that is not the only way this module can be used. It can also be used as an audio frequency wave multiplier. A triangle, sine or sawtooth waveform at audio frequencies can be modified to produce some pleasant reedy type sounds. As the inputs can be controlled by CVs, these timbres can of course be swept.
visit http://www.cgs.synth.net for construction guide on this module ,circuit analysis ,bill of materials ,pcb's
| Description: |
|
| Filesize: |
21.4 KB |
| Viewed: |
1002 Time(s) |
| This image has been reduced to fit the page. Click on it to enlarge. |

|
|
|
|
Back to top
|
|
 |
vladosh

Joined: Aug 02, 2010 Posts: 678 Location: macedonia
Audio files: 51
|
Posted: Sat Feb 02, 2013 3:26 pm Post subject:
|
 |
|
Waveshapers featured in 1980 July issue of Elektor ,design by M. Bertuich ,more on Elektor featured designs and the Formant modular you can find at Yves Usson archive page : http://yusynth.net/index_en.php
| Description: |
|
| Filesize: |
1.24 MB |
| Viewed: |
1016 Time(s) |
| This image has been reduced to fit the page. Click on it to enlarge. |

|
| Description: |
|
| Filesize: |
1.59 MB |
| Viewed: |
900 Time(s) |
| This image has been reduced to fit the page. Click on it to enlarge. |

|
|
|
|
Back to top
|
|
 |
vladosh

Joined: Aug 02, 2010 Posts: 678 Location: macedonia
Audio files: 51
|
|
|
Back to top
|
|
 |
vladosh

Joined: Aug 02, 2010 Posts: 678 Location: macedonia
Audio files: 51
|
Posted: Sun Feb 03, 2013 2:43 am Post subject:
|
 |
|
Serge Wave Multipliers ,visit http://www.cgs.synth.net/ for details on this module ,construction guide , bill of materials and pcb's .
From the Serge 1982 catalog :
For generating and modifying sound, the typical synthesizer patch is VCO-VCF-VCA, linked in series, with suitable control from keyboard, sequencer, or computer. The VCO generates the raw sound, the VCF dynamically varies the timbre (sound quality). and the VCA controls the amplitude and produces the envelope on the sound event. The Serge Modular WAVE MULTIPLIERS (VCM) provide a new link in this chain, representing an advance in synthesizer technology. In this typical patch, the Wave Multiplier could be placed just before the VCF. Like the VCF. the Wave Multiplier affects the timbre. Unlike the VCF, whose action is a subtractive process of filtering frequencies from the input waveform, the Wave Multipliers are able to dynamically process the input waveform to produce new harmonically-related overtones. This function should not be confused with Ring Modulation, since it is a non-linear process using a single audio input. Although it is possible to describe the effect of a VCF by saying the sound gets "bass-heavy", makes a "wah-wah" effect, or sounds "thin" to describe the sound of a Wave Multiplier is much more difficult. The input sound comes out richer in harmonics, somewhat similar to pulse-width modulation and to linear frequency modulation, but with a new characteristic timbre. The nearest we can come to describing the unique sound qualities (there are three different sections) is to say that they alter the timbre in exciting new ways, producing interesting alternative forms of signal processing which are unique in the Serge Modular Music System. Since there are three entirely separate and different types of Wave Multipliers in this module, an enormously varied palette of new effects can be synthesized.
| Description: |
|
| Filesize: |
7.77 KB |
| Viewed: |
831 Time(s) |
| This image has been reduced to fit the page. Click on it to enlarge. |

|
| Description: |
|
| Filesize: |
12.33 KB |
| Viewed: |
797 Time(s) |
| This image has been reduced to fit the page. Click on it to enlarge. |

|
| Description: |
|
| Filesize: |
12.65 KB |
| Viewed: |
929 Time(s) |
| This image has been reduced to fit the page. Click on it to enlarge. |

|
|
|
|
Back to top
|
|
 |
vladosh

Joined: Aug 02, 2010 Posts: 678 Location: macedonia
Audio files: 51
|
|
|
Back to top
|
|
 |
vladosh

Joined: Aug 02, 2010 Posts: 678 Location: macedonia
Audio files: 51
|
|
|
Back to top
|
|
 |
vladosh

Joined: Aug 02, 2010 Posts: 678 Location: macedonia
Audio files: 51
|
|
|
Back to top
|
|
 |
vladosh

Joined: Aug 02, 2010 Posts: 678 Location: macedonia
Audio files: 51
|
Posted: Sun Feb 03, 2013 4:55 am Post subject:
|
 |
|
MFOS Wave Freaker Module by Ray Wilson ,visit the MFOS Synth diy headquarters for details on construction of this module ,demo ,and PCB's . http://www.musicfromouterspace.com
From the description by Ray Wilson :
If you're looking for some new waveforms for your synth you've definitely come to the right place. I have been asked several times to come up with a circuit that takes a basic waveform like a triangle or a sine wave and takes it in a new harmonic rich direction. This circuit takes a triangle or sine wave (or other non-square wave) and allows you to turn it progressively inside out yielding a totally cool sound (peak inversion). Additionally the triangle, sine (or ramp/saw) is converted to what I refer to as a step waveform which has a cool hollow harmonic-rich type of sound. The modified triangle or sine wave output is further enhanced by the addition of a mixer for pulse wave, sub octave square wave and sub-sub octave square wave for very interesting harmonic rich sounds. You'll love the dry sounds you get but when put through a resonant filter your ears will get a real treat. Finally some new waveshapes beyond sine, tri, ramp, saw and square.
Features
Turns a Triangle or Sine Wave Into a Harmonic-Rich Waveform.
Provides several waveforms:
Inverted Peaks Wave (CV modulation capable)
Stepped Wave (CV modulation capable)
PWM Rectangle (CV modulation capable)
Square Sub-octave of fundamental
Square Sub-Sub-octave of fundamental
Voltage Controlled Wave Shape Modulation
Voltage Controlled Step Wave Modulation
visit the MFOS subforum : http://electro-music.com/forum/forum-99.html
| Description: |
|
| Filesize: |
1.05 MB |
| Viewed: |
719 Time(s) |
| This image has been reduced to fit the page. Click on it to enlarge. |

|
| Description: |
|
| Filesize: |
843.11 KB |
| Viewed: |
671 Time(s) |
| This image has been reduced to fit the page. Click on it to enlarge. |

|
|
|
|
Back to top
|
|
 |
vladosh

Joined: Aug 02, 2010 Posts: 678 Location: macedonia
Audio files: 51
|
|
|
Back to top
|
|
 |
vladosh

Joined: Aug 02, 2010 Posts: 678 Location: macedonia
Audio files: 51
|
|
|
Back to top
|
|
 |
vladosh

Joined: Aug 02, 2010 Posts: 678 Location: macedonia
Audio files: 51
|
Posted: Sun Feb 03, 2013 10:45 am Post subject:
|
 |
|
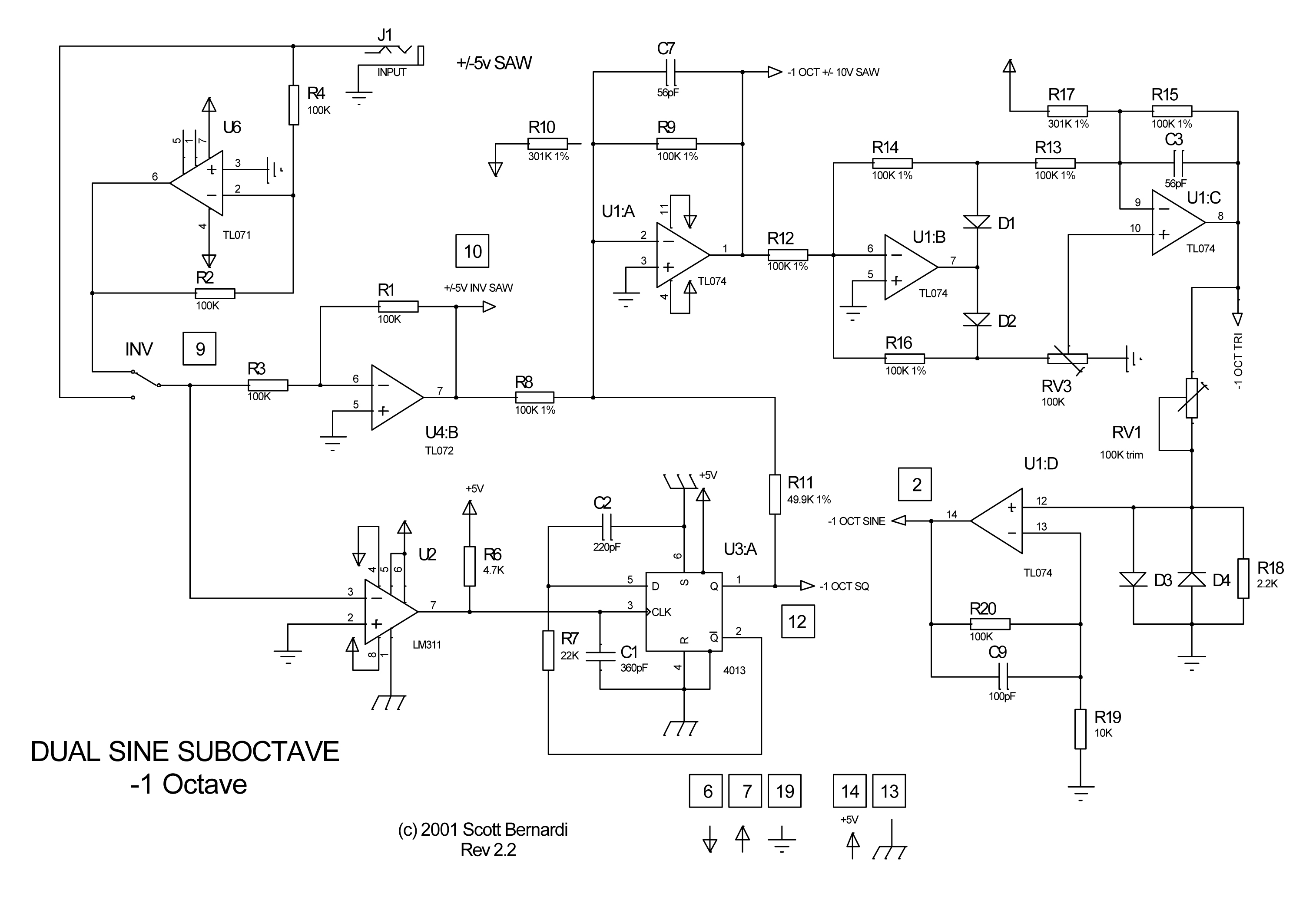
Dual Sine Suboctave (og3) by Scott Bernardi ,this is his description given on the page dedicated to this module http://www.bernacomp.com/elec/og2/og3_sine_suboctave.html :
I got the idea for this circuit from a Synth-DIY thread. This suboctave unit accepts a +/-5v sawtooth and generates the following waveforms within the circuit:
Inverted saw
-1 octave saw
-1 octave square
-1 octave sine
-1 octave triangle
-2 octaves saw
-2 octaves square
-2 octaves sine
-2 octaves triangle
The sine suboctaves have the advantage of adding a big bass boost without adding a lot of buzzy harmonics.
The output mixer has pots to mix in the original saw with the other waveforms. This implementation mixes in the square and sine waveforms only, but it would be a pretty simple matter to mix in the suboctave sawtooths (sawteeth?) and triangle waveforms also.
The circuit is designed to handle a +/-5v sawtooth at the input. I added the INV switch to be able to handle either up-ramp or down-ramp saws. You can also get some very interesting waveforms by purposely having this switch in the "wrong" position.
PBC layout shared by mph on this thread : http://electro-music.com/forum/post-179951.html
| Description: |
|
| Filesize: |
448.79 KB |
| Viewed: |
774 Time(s) |
| This image has been reduced to fit the page. Click on it to enlarge. |

|
| Description: |
|
| Filesize: |
331.94 KB |
| Viewed: |
797 Time(s) |
| This image has been reduced to fit the page. Click on it to enlarge. |

|
| Description: |
|
| Filesize: |
211.29 KB |
| Viewed: |
674 Time(s) |
| This image has been reduced to fit the page. Click on it to enlarge. |

|
| Description: |
|
| Filesize: |
414.68 KB |
| Viewed: |
581 Time(s) |
| This image has been reduced to fit the page. Click on it to enlarge. |

|
| Description: |
|
| Filesize: |
370.35 KB |
| Viewed: |
589 Time(s) |
| This image has been reduced to fit the page. Click on it to enlarge. |

|
|
|
|
Back to top
|
|
 |
vladosh

Joined: Aug 02, 2010 Posts: 678 Location: macedonia
Audio files: 51
|
|
|
Back to top
|
|
 |
vladosh

Joined: Aug 02, 2010 Posts: 678 Location: macedonia
Audio files: 51
|
|
|
Back to top
|
|
 |
vladosh

Joined: Aug 02, 2010 Posts: 678 Location: macedonia
Audio files: 51
|
|
|
Back to top
|
|
 |
vladosh

Joined: Aug 02, 2010 Posts: 678 Location: macedonia
Audio files: 51
|
|
|
Back to top
|
|
 |
vladosh

Joined: Aug 02, 2010 Posts: 678 Location: macedonia
Audio files: 51
|
|
|
Back to top
|
|
 |
vladosh

Joined: Aug 02, 2010 Posts: 678 Location: macedonia
Audio files: 51
|
Posted: Mon Feb 04, 2013 7:34 am Post subject:
|
 |
|
Dual Universal Slope Generator by Serge
Visit http://www.cgs.synth.net/ for detailed information ,construction guides on Serge modules as well as PCB's
From the original Serge kit assembly instructions the description :
The DSG can be used as a slew limiting processor to change discrete voltage steps into gliding voltages (portamento). Voltages from a keyboard, sequencer, or other sources can be applied to the IN jack, and the RISE and FALL knobs will now determine the rate of glide in the positive and negative direction, independently.
The slopes from the DSG are linear (equal voltages per unit of time), but they can be altered using feedback. If the OUTPUT is patched to the VC IN jack, then the slope can be given an exponential or a logarithmic shape determined by the amount of feedback set by the processing knob. Since both the RISE and FALL can be switched to be controlled separately or together, the slope of either or both can be shaped using this technique. This is useful for producing slow, gradual amplitude changes with the Equal Power VCA modules.
If the TRIG IN jack is connected to the TRIG OUT jack, the DSG will oscillate with a waveform and frequency set by the RISE and FALL knobs. A series of pulses will appear at the TRIG OUT jack, and the duty cycle (the time the pulse is high compared to when it is low in each cycle) is set by the RISE and FALL knobs. The FALL knob determine how long the pulse is low. When the DSG is in the RISE part of the cycle or when the output is zero or less, the output of the TRIG OUT will be high. In some applications, a pulse with a very long duty cycle will cause erratic triggering in other modules. If such a symptom occurs, try increasing the FALL time and decreasing the RISE time to get the same pulse rate.
The DSG may be used as a positive peak follower by setting the RISE time to minimum (full CW) and applying an audio signal to the IN jack. Adjust the FALL knob for a compromise between response time and the best filtering of the audio component at the DSG output. If the FALL time is turned to minimum, and the RISE knob adjusted for optimum response time and filtering, then the unit will function as an envelope, follower-producing a negative envelope corresponding to the negative peaks ofthe input audio signal.
Adjustments on the DSG board are set to obtain a 0 to +5 volt level when the unit is cycling, producing a 100Hz triangle wave. An oscilloscope is required for this adjustment. This should not need to be adjusted unless components are replaced.
visit http://www.cgs.synth.net/modules/cgs114_dusg.html for further details on the Dual Universal Slope Generator by Serge
| Description: |
|
| Filesize: |
16.4 KB |
| Viewed: |
846 Time(s) |
| This image has been reduced to fit the page. Click on it to enlarge. |

|
|
|
|
Back to top
|
|
 |
vladosh

Joined: Aug 02, 2010 Posts: 678 Location: macedonia
Audio files: 51
|
|
|
Back to top
|
|
 |
vladosh

Joined: Aug 02, 2010 Posts: 678 Location: macedonia
Audio files: 51
|
Posted: Mon Feb 04, 2013 8:58 am Post subject:
|
 |
|
Voltage-controlled digital oscillator VCDO1 by Tom Wiltshire ,visit Electric Druid homepage http://www.electricdruid.net/forums.html for a full detailed PDF on this Oscillator ,and more digital based synthesizer modules along with ASM code and assembled HEX code .
From the description on this Oscillator given there :
A single chip 1V/Oct voltage controlled digital oscillator, with 20 waveforms in a scannable wavetable.
The VCDO uses a PIC 16F1847 microprocessor to create a versatile and simple voltage-controlled 8-bit digital wavetable oscillator. All oscillator parameters are controlled by 0-5V control voltages. The chip has a native exponential control response, making interfacing with 1V/Oct control voltages very simple, even without an exponential convertor.
Main features of this Oscillator :
- Exponential frequency response with no exponential convertor
- 10 octave note range from 8.18Hz to 8372Hz
- Main Oscillator with 16 waveforms arranged as a wavetable
- Separate Sub Oscillator with 8 waveforms at four octaves
- Bitcrushing effect
- Glide/Portamento
- 8-bit, 62.5KHz sample output rate
- Easy interfacing to control voltage mixers
| Description: |
|
| Filesize: |
763.53 KB |
| Viewed: |
602 Time(s) |
| This image has been reduced to fit the page. Click on it to enlarge. |

|
| Description: |
|
| Filesize: |
822.14 KB |
| Viewed: |
678 Time(s) |
| This image has been reduced to fit the page. Click on it to enlarge. |

|
| Description: |
|
| Filesize: |
780.15 KB |
| Viewed: |
592 Time(s) |
| This image has been reduced to fit the page. Click on it to enlarge. |

|
|
|
|
Back to top
|
|
 |
vladosh

Joined: Aug 02, 2010 Posts: 678 Location: macedonia
Audio files: 51
|
Posted: Mon Feb 04, 2013 10:09 am Post subject:
|
 |
|
PLL FREQUENCY MULTIPLIER MODULE By Scott R. Gravenhorst
Originally designed for PAiA FatMan
From the description Scott gives on his page http://home1.gte.net/res0658s/fatman/4046pll.html :
This circuit is a multi purpose phase locked loop designed for frequency multiplication (harmonic generation). Although it was designed around a PAiA FatMan, it should be adaptable to almost any analog system. The circuit is based on a 4046 type micropower phase locked loop IC and uses a divide by 12 counter inserted in the loop to force the PLL's VCO to run at 12 times the input frequency. It's output is provided as a set of 7 different square waves representing octaves and perfect 5th harmonics of the input signal. If you build this for a system other than the PAiA FatMan, you must design an appropriate attenuator or amplifier, whichever is necessary for your system or mixer. This should be fairly simple, being not much more than a voltage divider (attenuator) or an Op Amp buffer.
Much like a VCO (or in this case, 7 VCOs), this is a sound generating module, intended to enhance a synth by tracking a VCO to produce it's own waveform at 7 different harmonic frequencies. Wherever the source VCO's pitch goes, so does the phase locked loop. Because it is a phase locked loop, it has characteristics of it's own, such as controllable lag and over/undershoot when the input frequency changes.
The circuit works for a FatMan as designed and drawn. If you are building this for a system other than a FatMan, you may need some kind of conditioning for the 4046 input, such as a schmitt trigger or op amp or both. This circuit works well with a -12V pulse or square wave (pulsating DC, negative going) input.
Here is a list of some harmonics and their interval relationship back to the fundamental:
2f 1 oct
3f 5th + 1 oct
4f 2 oct
5f maj 3rd + 2 oct
6f 5th + 2 oct
7f min 7th + 2 oct
8f 3 oct
9f 9th + 3 oct
19f minor 3rd + 3 oct
27f 6th + 4 oct
visit http://home1.gte.net/res0658s/fatman/ for more additional schematics and modifications for Paia Fatman
| Description: |
|
| Filesize: |
25.36 KB |
| Viewed: |
821 Time(s) |
| This image has been reduced to fit the page. Click on it to enlarge. |

|
|
|
|
Back to top
|
|
 |
vladosh

Joined: Aug 02, 2010 Posts: 678 Location: macedonia
Audio files: 51
|
Posted: Mon Feb 04, 2013 12:11 pm Post subject:
|
 |
|
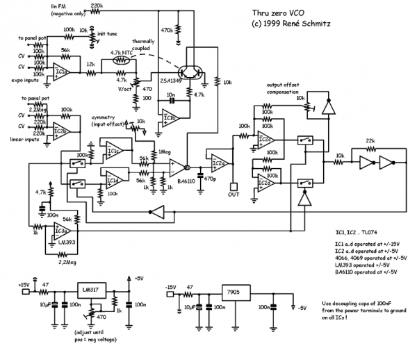
WaveThing Multiply/Divide Wave Shaping Circuit by Scott Stites ,as he present it on the following thread http://electro-music.com/forum/topic-33149.html&postorder=asc , from his post :
For the past number of weeks, I've been designing a series of VCO embiggeners that I call the "WaveThing" series. Here's an offshoot of one of the designs that might come in handy for someone. I figured I'd break this one off before it turned into one of my more complex designs, as they are all wont to be. This one is fairly simple yet very effective.
It's a design that derives octave-down sawtooth, triangle, and pulse width modulated waveforms from a single downward ramping sawtooth input. I didn't take the extra step to put in a triangle-to-sine converter on the triangle, because I personally prefer a triangle wave as the "unobtrusive" sub-oscillator (the smooth add-meat-but-not-buzz signal). Sawtooth is a great sub-oscillator waveform, and a nice break from the standard square wave sub-oscillator. The pulse output can put out square waves, or fixed pulses of any width, or (really meaty-beaty-big-and-bouncy) a pulse-width modulated waveform.
The circuit should run on either +/-12V or +/-15V. I'm using 15V; 12V may require different values for R14/R15 to get full 10Vp-p output. It *must* be fed with a downward ramping sawtooth. The sawtooth output is also downward ramping. If you don't have a downward ramping sawtooth, an inverter or a switchable inverter for the input can be easily put in. You would want to keep the sawtooth output the same phase as the sawtooth input that you are using (mixing an upward sawtooth with its downward one octave down counterpart can dull the sound). An inverter for the output and input can easily be accomplished with a SPST switch, I believe. Or, if you never intend to put in a downward sawtooth, just put an inverter on the front end and connect the Q output of the flipflop to Q2 (instead of /Q), which will cause the circuit to generate an upward ramping sawtooth.
Note the power connections on the two CMOS parts. Half the flipflop is not used and two thirds of the CD40106 is not used, either. One could probably put in an extra octave down with those parts. I haven't, because that's not the direction I'm going with this series. Wink
The one trim on it is easy to do - you just tweak it until the sawtooth output has a smooth, unbroken ramp. Very easy - just connect the dots.
Cheerios,
Scott
visit : http://www.birthofasynth.com/ for more designs by Scott Stites
| Description: |
|
| Filesize: |
98.82 KB |
| Viewed: |
845 Time(s) |
| This image has been reduced to fit the page. Click on it to enlarge. |

|
|
|
|
Back to top
|
|
 |
vladosh

Joined: Aug 02, 2010 Posts: 678 Location: macedonia
Audio files: 51
|
|
|
Back to top
|
|
 |
vladosh

Joined: Aug 02, 2010 Posts: 678 Location: macedonia
Audio files: 51
|
Posted: Tue Feb 05, 2013 3:30 am Post subject:
|
 |
|
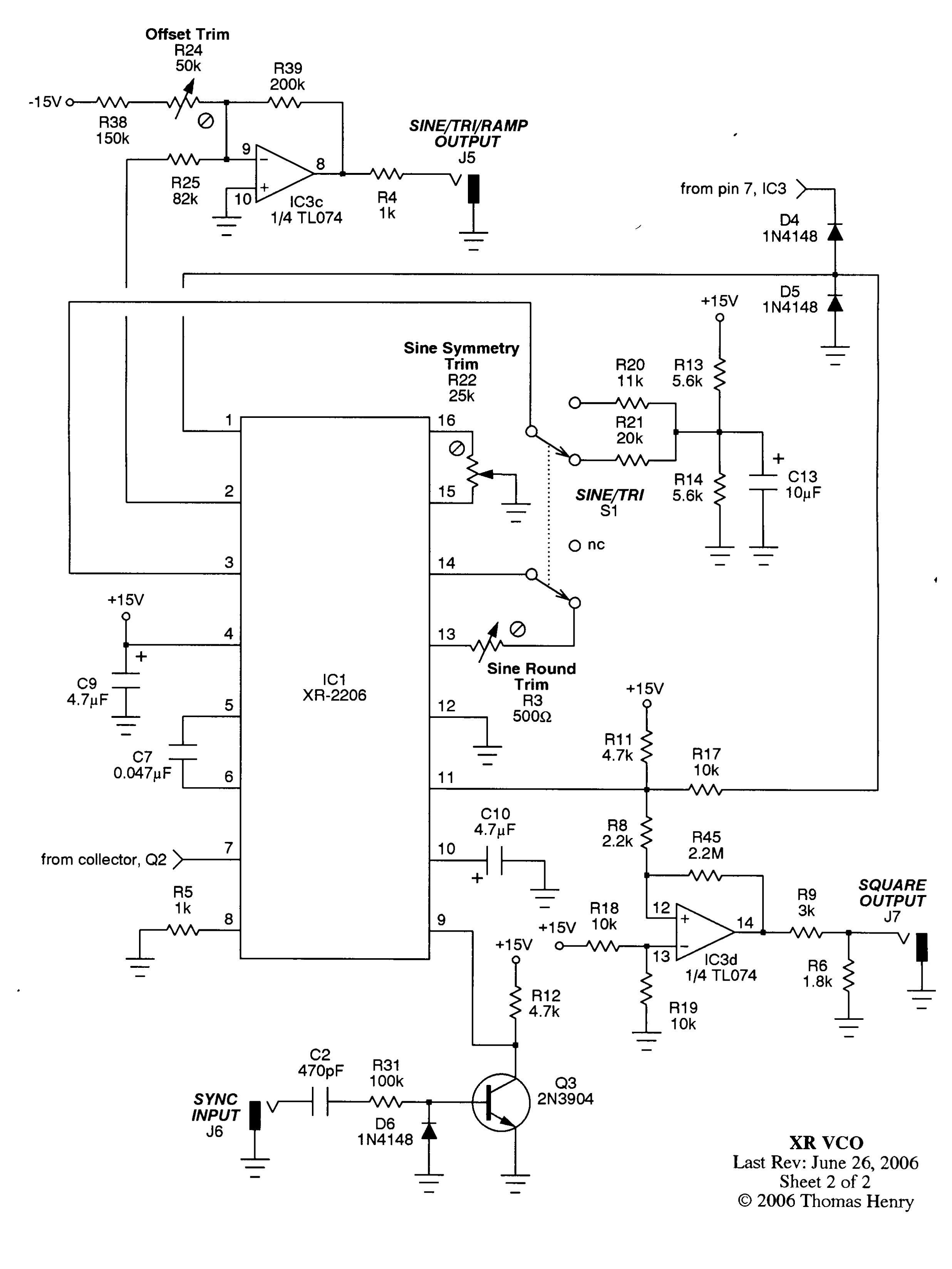
The XR-VCO Project by Thomas Henry ,visit Scott Stites page dedicated to this module with lot of construction details ,samples ,notes on calibrating the VCO and even tips on finding parts needed for this project http://www.birthofasynth.com/Thomas_Henry/Pages/XR-VCO.html
From the notes on the page :
The XR VCO is a voltage controlled oscillator based off of the XR2206 function generator IC. It was designed by Thomas Henry in June of 2006, and is presented here for the enjoyment of all. Feel free to build it, modify it and apply it to any of your DIY projects.
Features :
V/Oct Input
Coarse Tune
Fine Tune
Expo FM Input
Linear FM Input
Sync Input
Pulse Output
Switchable Tri/Ramp or Sine/Rampoid output
Voltage Controlled Skew
visit http://www.birthofasynth.com/ for more Thomas Henry and Scott Stites designs
visit the Thomas Henry subforum : http://electro-music.com/forum/forum-148.html
| Description: |
|
| Filesize: |
730.68 KB |
| Viewed: |
605 Time(s) |
| This image has been reduced to fit the page. Click on it to enlarge. |

|
| Description: |
|
| Filesize: |
612.24 KB |
| Viewed: |
672 Time(s) |
| This image has been reduced to fit the page. Click on it to enlarge. |

|
| Description: |
|
| Filesize: |
360.31 KB |
| Viewed: |
591 Time(s) |
| This image has been reduced to fit the page. Click on it to enlarge. |

|
| Description: |
|
| Filesize: |
940.17 KB |
| Viewed: |
727 Time(s) |
| This image has been reduced to fit the page. Click on it to enlarge. |

|
|
|
|
Back to top
|
|
 |
|