| Author |
Message |
RingMad

Joined: Jan 15, 2011 Posts: 430 Location: Montreal, Canada
Audio files: 4
|
Posted: Thu Apr 20, 2017 3:34 am Post subject:
|
 |
|
| Grumble wrote: | | I use an Arduino using SPI to control the position of the runner of the DCP. |
Ah yes of course, I was just thinking of logic chips and forgot you were talking about an Arduino.
I don't plan on using one for any synth/Lunetta applications, but if others are interested and you wrote a piece about the module, I would certainly read it...
.:James:. |
|
|
Back to top
|
|
 |
PHOBoS

Joined: Jan 14, 2010 Posts: 5939 Location: Moon Base
Audio files: 709
|
Posted: Mon Apr 24, 2017 3:16 pm Post subject:
|
 |
|
| PHOBoS wrote: | | zloth wrote: | | Whilst on the subject of DACs, has anyone tried using outputs from a 4026/4033/40110 with other clocks into a DAC to create unusual "polyrhythms" or would that not work from a technical point of view? |
Never used any of those chips to control one directly but it might actually be nice to make a simple module using one
similar to a binary and digital counter/divider. |
and so I did: 4543 7-segment decoder  _________________ "My perf, it's full of holes!"
http://phobos.000space.com/
SoundCloud BandCamp MixCloud Stickney Synthyards Captain Collider Twitch YouTube |
|
|
Back to top
|
|
 |
gasboss775

Joined: Jan 02, 2016 Posts: 217 Location: Scotland
|
|
|
Back to top
|
|
 |
gasboss775

Joined: Jan 02, 2016 Posts: 217 Location: Scotland
|
|
|
Back to top
|
|
 |
PHOBoS

Joined: Jan 14, 2010 Posts: 5939 Location: Moon Base
Audio files: 709
|
Posted: Wed Apr 26, 2017 5:12 pm Post subject:
|
 |
|
what kind of decoder did you simulate to get 16 different steps ?
I looked at some datasheets but they all had blank outputs above 9 (10 steps). I do recall seeing one which did have
valid outputs above 9, but I can't remember which one it was.
I was thinking of making it into a synth module with potentiometers on the outputs (like a sequencer) but realized that
it is much easier to get the same results with a standard 10 (or more) step sequencer. I might experiment a bit more with
it as a suboscillator though, maybe add a switch for some different presets. I guess the easiest thing to use for that is some
muxes controlled by a single switch, that could possibly create 12 different ones with a standard rotary switch. _________________ "My perf, it's full of holes!"
http://phobos.000space.com/
SoundCloud BandCamp MixCloud Stickney Synthyards Captain Collider Twitch YouTube |
|
|
Back to top
|
|
 |
gasboss775

Joined: Jan 02, 2016 Posts: 217 Location: Scotland
|
Posted: Wed Apr 26, 2017 11:59 pm Post subject:
|
 |
|
| PHOBoS wrote: | what kind of decoder did you simulate to get 16 different steps ?
I looked at some datasheets but they all had blank outputs above 9 (10 steps). I do recall seeing one which did have
valid outputs above 9, but I can't remember which one it was.
I was thinking of making it into a synth module with potentiometers on the outputs (like a sequencer) but realized that
it is much easier to get the same results with a standard 10 (or more) step sequencer. I might experiment a bit more with
it as a suboscillator though, maybe add a switch for some different presets. I guess the easiest thing to use for that is some
muxes controlled by a single switch, that could possibly create 12 different ones with a standard rotary switch. |
Aha, I wondered if someone might spot this!
The parts in the simulator are generic. It would seem that it is a binary to hexadecimal decoder, which I think may exist but I'm unsure of a part Number or if such a thing is readily available. |
|
|
Back to top
|
|
 |
gasboss775

Joined: Jan 02, 2016 Posts: 217 Location: Scotland
|
|
|
Back to top
|
|
 |
PHOBoS

Joined: Jan 14, 2010 Posts: 5939 Location: Moon Base
Audio files: 709
|
Posted: Thu Apr 27, 2017 4:03 am Post subject:
|
 |
|
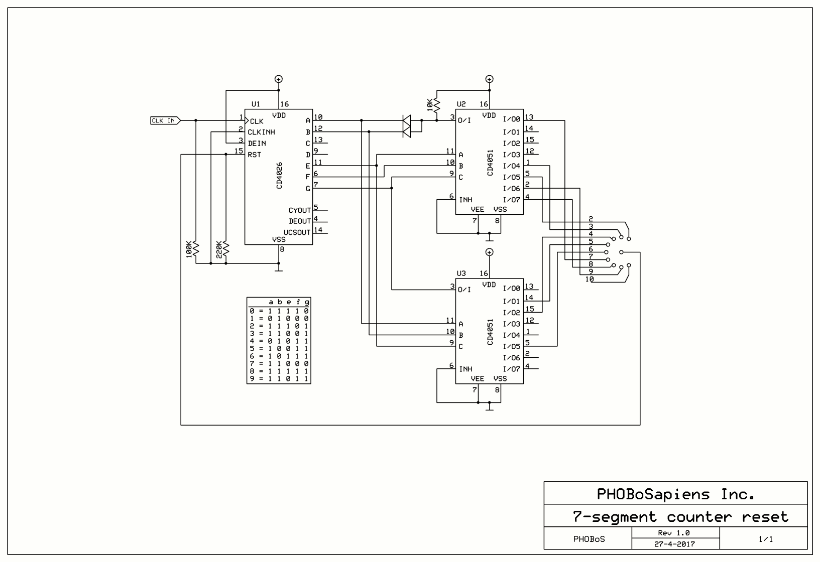
That's how I created the 10 steps too but it initially didn't work. The problem was that it would reset as soon as D becomes
high, so it only counted 8 steps. I had the same results with a CD4029 and a CD4040. To solve this I had to introduce a small
delay between output D and the AND gate which I did by chaining 4 gates in series. I used XNOR gates which is what I had
available in my modular lunetta but I guess using the remaing AND gates could have worked as well. Of course if you use
one of those chips with a built in counter it gets a bit easier.
I am actually wondering at the moment how hard it would be to create a reset at any given number of step >2 by uing the
a-g outputs. It is doable but might require a lot of gates. Looks like it could be a nice puzzle though. _________________ "My perf, it's full of holes!"
http://phobos.000space.com/
SoundCloud BandCamp MixCloud Stickney Synthyards Captain Collider Twitch YouTube |
|
|
Back to top
|
|
 |
gasboss775

Joined: Jan 02, 2016 Posts: 217 Location: Scotland
|
Posted: Thu Apr 27, 2017 4:39 am Post subject:
|
 |
|
| PHOBoS wrote: | That's how I created the 10 steps too but it initially didn't work. The problem was that it would reset as soon as D becomes
high, so it only counted 8 steps. I had the same results with a CD4029 and a CD4040. To solve this I had to introduce a small
delay between output D and the AND gate which I did by chaining 4 gates in series. I used XNOR gates which is what I had
available in my modular lunetta but I guess using the remaining AND gates could have worked as well. |
I'm guessing that the problem is down to differing propagational delays in the counter, resulting in the "2" output still being high very briefly when the counter flips from count "7" to count "8" something that might work is putting a little RC delay circuit between the AND gate and the reset input of the counter. This saves on having to use up gates, but if you've got spare gates you may as well use them for that.
I've also got some of those 4026 chips with the counter & decoder in one. I seem to recall buying quite a few of them because they were very cheap at the time ( 10p ) as one of the UK component retailers were selling off all of their 4000B CMOS chips. I even managed to snatch a few 4006's before they became super rare and super expensive!  |
|
|
Back to top
|
|
 |
PHOBoS

Joined: Jan 14, 2010 Posts: 5939 Location: Moon Base
Audio files: 709
|
|
|
Back to top
|
|
 |
gasboss775

Joined: Jan 02, 2016 Posts: 217 Location: Scotland
|
Posted: Sat Apr 29, 2017 7:22 am Post subject:
|
 |
|
Another thing that I've tried is to put XOR gates ahead of the R2R one input is from a counter, etc and the other input is connected to a switch. The switch then decides whether the signal is buffered or inverted.
I was thinking of doing this with the 7 segment output going into an R2R. Not sure whether to have a 7 bit R2R or a 4 bit R2R with the option of picking which of the 7 outputs is routed to the R2R inputs via the XOR buffer/inverters. |
|
|
Back to top
|
|
 |
gasboss775

Joined: Jan 02, 2016 Posts: 217 Location: Scotland
|
|
|
Back to top
|
|
 |
PHOBoS

Joined: Jan 14, 2010 Posts: 5939 Location: Moon Base
Audio files: 709
|
|
|
Back to top
|
|
 |
|