| Would you prefer one PCB with 3 VCOs a la JH-5A, or 1 VCO per PCB with more features |
| One PCB with Oscillator Driver and 3 VCO cores (like JH-5A - cheap!) |
|
60% |
[ 62 ] |
| 1 PCB = 1 VCO (with many waveforms and inputs) |
|
39% |
[ 41 ] |
|
| Total Votes : 103 |
|
| Author |
Message |
Harry_W
Joined: Dec 01, 2011 Posts: 55 Location: Erlangen/Germany
|
Posted: Mon Feb 27, 2012 3:26 am Post subject:
|
 |
|
| kvitekp wrote: | Hi,
Is the pcb for JH Living VCOs still available for sale anywhere?
Thanks,
/Peter |
Hi Peter,
as I have reported on some threads, there are still a lot of PCBs left "on stock" (also Living VCOs) after Jurgen's passing. I just cannot tell you when they will be available again, because some legal issues have to be sorted out before regarding the use of Jurgen's property and the continuation of his business.
If you need the PCBs very soon, maybe someone from the community can help you out.
Best regards,
Harry |
|
|
Back to top
|
|
 |
kvitekp

Joined: Feb 24, 2012 Posts: 22 Location: Santa Clara, CA
|
Posted: Mon Feb 27, 2012 10:12 am Post subject:
|
 |
|
Hi Harry,
Thank you for the info... lawyers being lawyers it's hard to expect the situation to be resolved anytime soon. I'd also expect people to hold on to their spare pcbs because of that.
Looks like I may try to re-create Living VCO pcb myself, could not find anything on JH site that prevents doing this for personal use. A few mods may be useful too: optional unified power rails, on-board mixer and 1->2->3 osc sync option.
/Peter |
|
|
Back to top
|
|
 |
kvitekp

Joined: Feb 24, 2012 Posts: 22 Location: Santa Clara, CA
|
Posted: Mon Mar 12, 2012 12:17 am Post subject:
Living VCOs sync |
 |
|
I was playing with two Living VCOs built on a breadboard and tried oscillator sync. It works great and is very easy to implement, see attached screen shots and schematics. However, I decided against including it on the pcb since it seems to increase chances of oscillator lock.
/Peter
| Description: |
|
| Filesize: |
4.77 KB |
| Viewed: |
38888 Time(s) |

|
| Description: |
|
| Filesize: |
4.69 KB |
| Viewed: |
38888 Time(s) |

|
| Description: |
|
| Filesize: |
4.63 KB |
| Viewed: |
38888 Time(s) |

|
| Description: |
| Living VCO Sync schematics |
|
| Filesize: |
49.48 KB |
| Viewed: |
1060 Time(s) |
| This image has been reduced to fit the page. Click on it to enlarge. |

|
|
|
|
Back to top
|
|
 |
emdot_ambient
Joined: Nov 22, 2009 Posts: 667 Location: Frederick, MD
|
Posted: Tue Mar 13, 2012 7:03 am Post subject:
|
 |
|
Cool!
I'm assuming the schematic is a part of the Living VCO schematic that you've modified for sync? If so, it's hard to tell what parts of it you altered to make the change (other than the obvious switch).
Would you elaborate, please? _________________ Looking for a certain ratio since 1978 |
|
|
Back to top
|
|
 |
kvitekp

Joined: Feb 24, 2012 Posts: 22 Location: Santa Clara, CA
|
Posted: Tue Mar 13, 2012 7:29 am Post subject:
|
 |
|
No parts were altered, I just added Q8, R39 and S1 to provide additional discharge channel, identical to the existing Q4, R2 one, but connected to sync master VCO comparator output.
/Peter |
|
|
Back to top
|
|
 |
Harry_W
Joined: Dec 01, 2011 Posts: 55 Location: Erlangen/Germany
|
Posted: Thu Mar 15, 2012 12:16 pm Post subject:
|
 |
|
| kvitekp wrote: |
(...)
Looks like I may try to re-create Living VCO pcb myself, could not find anything on JH site that prevents doing this for personal use. (...)
/Peter
|
Of course nobody can prevent you from doing so. I would nevertheless ask you to consider: Designing the PCBs and selling them for a moderate price was Juergen's way to get some refund to the enormous efforts and time developing the circuits for the DIY community. Time he could have spent with his family but dedicated for the sake of many of you.
Juergen's too early passing adds some more value to this aspect. The future sale of the existing PCBs will, after all, be for the benefit of his two little children, that is for sure.
Regards
Harry |
|
|
Back to top
|
|
 |
kvitekp

Joined: Feb 24, 2012 Posts: 22 Location: Santa Clara, CA
|
Posted: Thu Mar 15, 2012 2:00 pm Post subject:
|
 |
|
| Harry_W wrote: | Juergen's too early passing adds some more value to this aspect. The future sale of the existing PCBs will, after all, be for the benefit of his two little children, that is for sure.
Regards
Harry |
Harry,
This is exactly why I sent €27.54 EUR to Juergen's wife Birgit's PayPal account. It's the price of Living VCO board plus PayPal fee sans shipping cost. This way they get what they would get from me if the pcb was available for purchase now. Plus they have the pcb so it could be sold to someone else later.
I guess this is fair since the asking price was paid and the payment went directly to those who should benefit from it.
The re-captured schematics (I have osc core and wave shaper) and pcb layout (which does not exist at this time) will not be publicly available. However, I'll be happy to provide them to Juergen's family or whoever will manage pcb business for them should they become interested.
Hopefully this clears up the situation. Let me know if you have other concerns and I'll be happy to resolve it.
And thank you for taking care of all this.
/Peter |
|
|
Back to top
|
|
 |
Harry_W
Joined: Dec 01, 2011 Posts: 55 Location: Erlangen/Germany
|
Posted: Thu Mar 22, 2012 6:41 pm Post subject:
|
 |
|
Hi Peter,
maybe I should explain something to you and all others who are following the events (or let's say no-events) after Juergens death concerning the PCBs:
The Haible family had (and still has) not the least to do with Jurgen's electronic design, nor with the little "business" he had. Everything he did he did by himself (that is, together with a close friend who is also involved in DIY synth design), about one day a week in his hobby room.
They would never know what is going on here in the forum, they would not read the posts here, and they had no clue (unless I told them and gave them a copy of some of your condolences at the funeral) what influence Juergen had had on the DIY community, how much you are waiting for a solution for the selling of PCBs.
The other part of the story is: Juergen's wife Birgit has no right whatever on the heritage of her husband, and will never have. During their divorce process it was determined that they would have separation of property. For the time being, she is only waiting for the certificate of inheritance from officials, which will confirm her and Juergen's two children as the only heirs. They will receive the heritage only when they will have reached legal age. All that Birgit could do is to care for the children and to administer the heritage for the children's best - if she will be allowed to. It may also be the case that Birgit will be presented with a "managing conservator" who will decide what will happen with the heritage until the children can determine by themselves. My hope is that selling the existing PCBs would be considered as a beneficial use (for the children) of Juergen's property, and maybe continuing the production of the existing designs could be a little source of income for the family (for the children, to be precise).
These are some of motives for me doing all this here. Another one is: Birgit has no nerves at all to deal with all the electronic stuff; she has enough to do with working part-time, caring for her kids and filling out forms for the authorities concerning income tax, the heritage, the caring rights for the children, ...
Peter, I do not understand exactly why you payed precisely the amount for a PCB. You didn't purchase the PCB by doing so, neither did you gain any copyright (simply because probably there is none). You could have copied and re-engineered the design anyway. If you or others want to support Birgit, you should give what your heart is telling you to give, if not, it is also okay for me (who am I to judge?).
Birgit's paypal account (and the JH memorial fund) was set up only because I told Birgit to do so (she would be perfectly shy to do so herself), and I told her because the DIY community requested so, and I saw some way therein to support Birgit in her troubles.
I guess when the sale of existing PCBs from Juergen will be resumed, the proceeds will be added solely to the children's heritage, but not go to Birgit. So, everybody knows now and can decide what (and whom) he wants to support, and whether he wants to wait for the PCBs or design his own. What I would not like to see is that somebody would reengineer (or clone) the designs of Juergen and make his own business out of Juergen's good reputation.
Sorry for the long story, but I thought we mutually misunderstood our intentions, and I wanted to make clear what is the heck with the delayed PCB selling.
Best wishes,
Harry |
|
|
Back to top
|
|
 |
hegeldas
Joined: Jan 22, 2012 Posts: 19 Location: bruxelles
|
Posted: Thu Apr 19, 2012 12:33 pm Post subject:
|
 |
|
I don't understand, is it always possible to buy this pcb, i want one, i can pay paypal, i am not hurry, so pm me the total and the adress and i proceed, thanks for let it be alive here
 |
|
|
Back to top
|
|
 |
numbertalk

Joined: May 05, 2008 Posts: 992 Location: Austin, TX
Audio files: 5
|
Posted: Thu Apr 19, 2012 12:36 pm Post subject:
|
 |
|
| hegeldas wrote: | I don't understand, is it always possible to buy this pcb, i want one, i can pay paypal, i am not hurry, so pm me the total and the adress and i proceed, thanks for let it be alive here
 |
JH is dead. He was the only one selling these PCBs. The logistics have not been worked out on anyone else selling them yet. If you want to fish for someone sitting on an extra one post on the want to buy forum. |
|
|
Back to top
|
|
 |
saint gillis
Joined: Apr 21, 2012 Posts: 60 Location: Brussels
|
Posted: Sun Jun 03, 2012 10:09 pm Post subject:
Re: Living VCOs sync |
 |
|
| kvitekp wrote: | I was playing with two Living VCOs built on a breadboard and tried oscillator sync. It works great and is very easy to implement, see attached screen shots and schematics. However, I decided against including it on the pcb since it seems to increase chances of oscillator lock.
|
Hi Peter! that looks great, is it possible to synchronise that way a J.H living vco to some other brand VCO...? |
|
|
Back to top
|
|
 |
saint gillis
Joined: Apr 21, 2012 Posts: 60 Location: Brussels
|
Posted: Mon Jun 04, 2012 6:19 am Post subject:
|
 |
|
| I mean with a pulse or a saw from another kind of VCO... |
|
|
Back to top
|
|
 |
kvitekp

Joined: Feb 24, 2012 Posts: 22 Location: Santa Clara, CA
|
Posted: Mon Jun 04, 2012 8:47 am Post subject:
|
 |
|
Yeah, this should be possible, however you will need some sort of signal shaper that would convert saw or pulse from master VCO to a series of very narrow pulses, similar to the ones that are coming out of LM311N comparator. A simple RC differentiator with a clamping diode may be enough, however I did not try it.
/Peter |
|
|
Back to top
|
|
 |
saint gillis
Joined: Apr 21, 2012 Posts: 60 Location: Brussels
|
Posted: Mon Jun 04, 2012 8:37 pm Post subject:
|
 |
|
Hi Peter!
I ve tried that :
I needed to amplify a bit the narrow pulses resulting from the differenciator and it worked!
however as far as the frequency from the master VCO was getting higher, the resulting waveform from the slave Living VCO had a more and more poor amplitude (sorry for my english, I mean : master VCO more and more Hertz => slave Living VCO less and less Volts or db ) |
|
|
Back to top
|
|
 |
kvitekp

Joined: Feb 24, 2012 Posts: 22 Location: Santa Clara, CA
|
Posted: Mon Jun 04, 2012 9:29 pm Post subject:
|
 |
|
Hi Saint Gillis,
Glad it worked! Amplitude degradation when master osc frequency increases is expected since ramp speed of the slave osc does not change so if you discharge it earlier it has less time to increase hence it reaches lower amplitude.
/Peter |
|
|
Back to top
|
|
 |
saint gillis
Joined: Apr 21, 2012 Posts: 60 Location: Brussels
|
Posted: Tue Jun 05, 2012 6:49 am Post subject:
|
 |
|
| Alright, so if I understand well I have to tune the slave Living VCO just a bit lower than the Master VCO...? |
|
|
Back to top
|
|
 |
saint gillis
Joined: Apr 21, 2012 Posts: 60 Location: Brussels
|
Posted: Tue Jun 05, 2012 8:28 am Post subject:
|
 |
|
Hi Peter, I ve checked all that, it works really great ! Just need to amplify the output of the RC differenciator to about 10V; that way the master drives the living VCO perfectly, so I ll try to add a little aop in the circuit and maybe it will be ok, thanx Peter all that sounds very good!  |
|
|
Back to top
|
|
 |
kvitekp

Joined: Feb 24, 2012 Posts: 22 Location: Santa Clara, CA
|
Posted: Tue Jun 05, 2012 8:58 am Post subject:
|
 |
|
Although it is doable with a simple transistor switch, you may also want to try adding another LM311N comparator circuit, similar to the one in the core osc. This way it would be identical to how JH decided to drive cap discharge switch, which may have some additional benefits that we don't necessarily understand.
/Peter |
|
|
Back to top
|
|
 |
saint gillis
Joined: Apr 21, 2012 Posts: 60 Location: Brussels
|
Posted: Tue Jun 05, 2012 12:25 pm Post subject:
|
 |
|
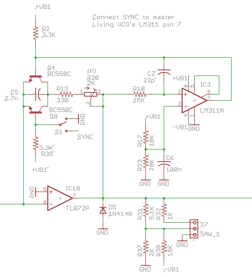
Hi Peter, excuse my poor level of knowledge.. would it be something like that?
 |
|
|
Back to top
|
|
 |
kvitekp

Joined: Feb 24, 2012 Posts: 22 Location: Santa Clara, CA
|
Posted: Tue Jun 05, 2012 12:34 pm Post subject:
|
 |
|
Yeah, something like this... i'm not sure why you need that extra transistor if you use comparator though.
/Peter |
|
|
Back to top
|
|
 |
saint gillis
Joined: Apr 21, 2012 Posts: 60 Location: Brussels
|
Posted: Tue Jun 05, 2012 1:02 pm Post subject:
|
 |
|
| ok thanx I ll try that |
|
|
Back to top
|
|
 |
saint gillis
Joined: Apr 21, 2012 Posts: 60 Location: Brussels
|
Posted: Wed Jun 06, 2012 12:42 pm Post subject:
|
 |
|
| Hello Peter! I ve tried it but nothing comes out from the lm311... |
|
|
Back to top
|
|
 |
kvitekp

Joined: Feb 24, 2012 Posts: 22 Location: Santa Clara, CA
|
Posted: Wed Jun 06, 2012 1:38 pm Post subject:
|
 |
|
You may need to tweak R21/R22 to set the desired comparator threshold level: check the shape of the signal comping out of differentiator and choose R21/R22 voltage divider accordingly. You may also need to reverse clamping diode to ensure proper polarity of comparator output signal.
/Peter |
|
|
Back to top
|
|
 |
saint gillis
Joined: Apr 21, 2012 Posts: 60 Location: Brussels
|
Posted: Wed Jun 06, 2012 7:46 pm Post subject:
|
 |
|
Hello Peter its me again
Yes of course the diode direction was a mistake in my drawing...
Ok it looks like I have a beautiful synchro... here are the best value to get the cleanest waveforms
 |
|
|
Back to top
|
|
 |
kvitekp

Joined: Feb 24, 2012 Posts: 22 Location: Santa Clara, CA
|
Posted: Wed Jun 06, 2012 9:30 pm Post subject:
|
 |
|
Congratulations! It's always pleasure to modify JH's designs -- everything works as expected with just a little tweaking.
/Peter |
|
|
Back to top
|
|
 |
|