| Author |
Message |
vladosh

Joined: Aug 02, 2010 Posts: 679 Location: macedonia
Audio files: 51
|
|
|
Back to top
|
|
 |
vladosh

Joined: Aug 02, 2010 Posts: 679 Location: macedonia
Audio files: 51
|
|
|
Back to top
|
|
 |
vladosh

Joined: Aug 02, 2010 Posts: 679 Location: macedonia
Audio files: 51
|
Posted: Thu Feb 07, 2013 10:43 am Post subject:
|
 |
|
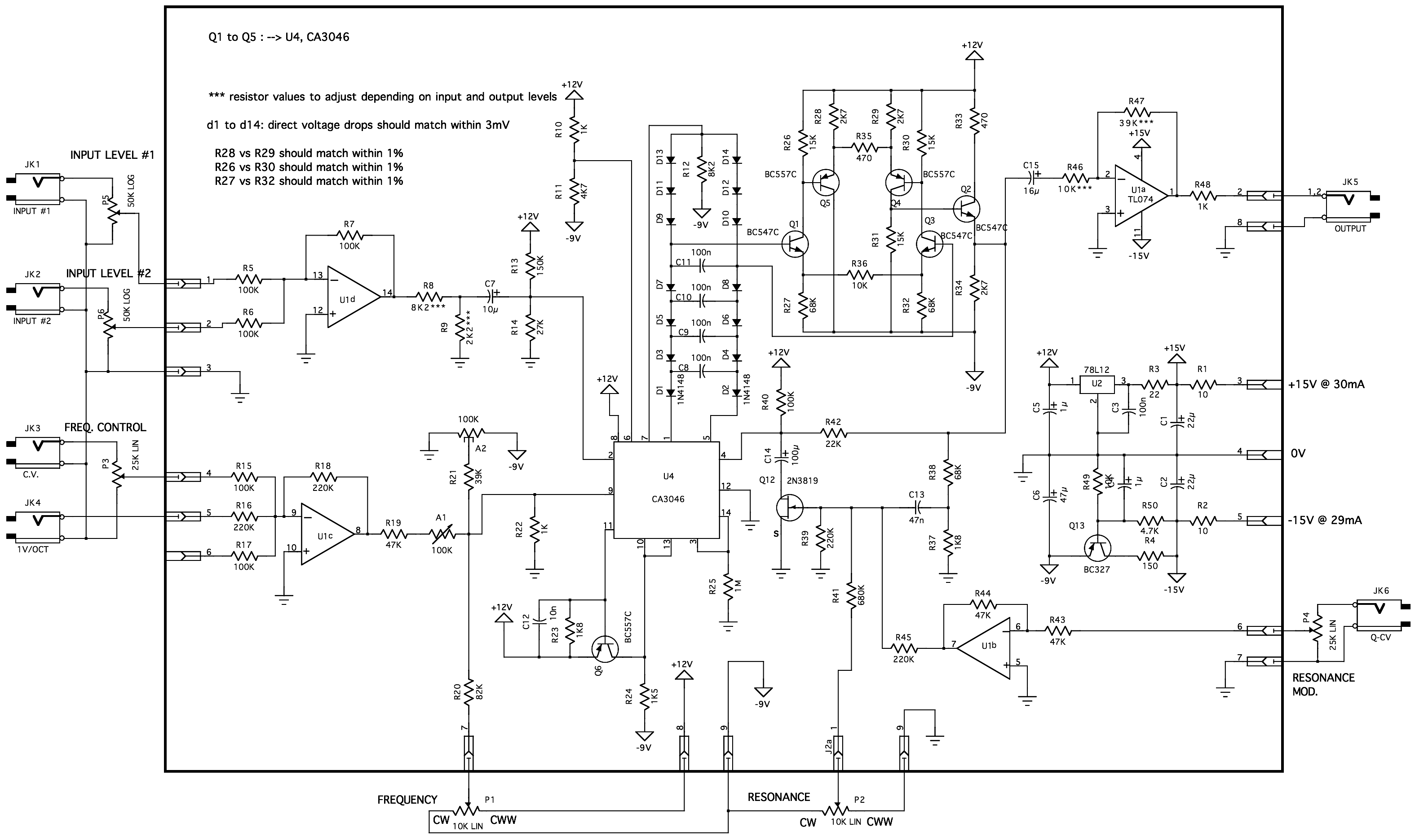
Diode ladder VCF by Yves Usson ,as part of the Yusynth Modular , page dedicated to this filter is here http://yusynth.net/Modular/index_en.html with details on construction ,calibration , wiring and demo. From the notes on the page :
Well, here is another classical and very special filter based on the EMS diode ladder filter!
This filter has a sound of its own and is the signature of the classical Pink Floyd's song "On the run".
My aim here was to design a quite faithful copy of this mythic filter while using components that minimize the burden of selecting a great number of matched transistors. This is why I used transistor arrays (CA3046, CA3096). However, because the CA3096 has become a rare part and is now overpriced, I have also designed a PCB with discrete trannies to replace it. As for all the other filters of my YUSYNTH project, I have added an input and an output buffer to adapt this filter to the input and output levels of my modular system.
I also added an input for voltage control of the resonance : everything was there in the original module but was not made available, probably because of the limited size of the patch pin matrix of the AKS/VCS3...
Because, my power supply standard is +15/-15V, I have included a power regulator IC (78L12) to convert +15V to +12V and a single transitor voltage regulator -15V to -9V (I wanted to use a 79L09 but changed my mind when I realized that this voltage regulator is quite a rare part and is difficult to source).
here presented is a schematic for the discrete version .More Info and troubleshooting ,building experience by other people on the Yusynth subforum : http://electro-music.com/forum/forum-170.html
| Description: |
|
| Filesize: |
199.92 KB |
| Viewed: |
1348 Time(s) |
| This image has been reduced to fit the page. Click on it to enlarge. |

|
| Description: |
|
| Filesize: |
272.93 KB |
| Viewed: |
680 Time(s) |
| This image has been reduced to fit the page. Click on it to enlarge. |

|
| Description: |
|
| Filesize: |
180.23 KB |
| Viewed: |
721 Time(s) |
| This image has been reduced to fit the page. Click on it to enlarge. |

|
|
|
|
Back to top
|
|
 |
vladosh

Joined: Aug 02, 2010 Posts: 679 Location: macedonia
Audio files: 51
|
Posted: Fri Feb 08, 2013 4:46 am Post subject:
|
 |
|
Serge Resonant Equalizer by Serge ,project page for this module at CGS site http://www.cgs.synth.net/modules/cgs202_reseq.html with details on construction ,calibration and pcb offer . Visit http://www.cgs.synth.net/ for more information . From the notes on this Module in the 1982 Serge Catalog :
The RESONANT EQUALIZER (EQ) is a unique ten-band filter designed specifically for electronic sound synthesis and processing. Except for the top and bottom frequency bands, all other bands are spaced at an interval of a major seventh. This non-standard spacing avoids the very common effect of an accentuated resonance in one key, as will be the effect from graphic equalizers with octave or third-octave spacing between bands. Spacing by octaves will reinforce a regular overtone structure for one musical key, thereby producing regularly spaced formants accenting a particular tonality. The Resonant Equalizer's band spacing are much more interesting, producing formant peaks and valleys that are similar to those in acoustic instument sounds.
There are three equalized outputs, two which mix the alternate filter bands, and one which is a mix of all filter bands. The upper (up arrow COMB) lets pass the outputs of frequency bands at 61 Hz, 218 Hz, 777 Hz, 2.8 kHz, and 11 kHz. The lower (down arrow COMB) mixes the other bands (29 Hz, 115 Hz, 411 Hz, 1.5 kHz, 5.2 kHz). This equalizer is different from other equalizers in that the bands can be set to be resonant. When the knobs are in the middle position, the response at the main EQ Output is flat. When the knobs are positioned between the 9 and 3 o'clock position, up to 12 db of boost or cut is set at the band. If the knob is set beyond the 3 o'clock position, the band will become resonant, simulating the natural resonance of acoustic instrument formant structures. Below the 9 o'clock position, increased band rejection is achieved.
visit the CGS Subforum for troubleshooting and other people's experience in building this module http://electro-music.com/forum/forum-165.html
| Description: |
|
| Filesize: |
26.2 KB |
| Viewed: |
1121 Time(s) |
| This image has been reduced to fit the page. Click on it to enlarge. |

|
|
|
|
Back to top
|
|
 |
Paradigm X
Joined: Feb 15, 2011 Posts: 363 Location: Null and void
Audio files: 2
|
Posted: Fri Feb 08, 2013 7:17 am Post subject:
|
 |
|
Nice one vladosh. Plenty here.
 |
|
|
Back to top
|
|
 |
vladosh

Joined: Aug 02, 2010 Posts: 679 Location: macedonia
Audio files: 51
|
Posted: Fri Feb 08, 2013 8:40 am Post subject:
|
 |
|
one more Filter Paradigm X  |
|
|
Back to top
|
|
 |
vladosh

Joined: Aug 02, 2010 Posts: 679 Location: macedonia
Audio files: 51
|
Posted: Fri Feb 08, 2013 8:52 am Post subject:
|
 |
|
T914 Extended Fixed Filter Bank by Carsten Toensmann ,for full description and schematics as well as demo of this Passive Moog Type Filter Bank visit : http://www.analog-monster.de/mmt914_en.html description taken from the page :
And yes - another Moog filter is cloned, the 914 Extended Fixed Filter Bank. Other synthesizer concepts call them Formant Filter, but anyway - these filters don't have any voltage control but attenuate or emphasize the signal content concerning a certain frequency band by manual control (potentiometer).
The T914 consists like the original 914 of 14 filter bands. There are a low pass filter, 12 band pass filters and a high pass filter. The center frequencies of the band pass filters are:
125 Hz
175 Hz
250 Hz
350 Hz
500 Hz
700 Hz
1000 Hz
1400 Hz
2000 Hz
2800 Hz
4000 Hz
5600 Hz
The behviour of the module is non-linear. If you process a square wave signal and enable all filter bands the output is no square but something complex with peaks and notches on the scope and it sounds much more "vivid" than the input does.
| Description: |
|
| Filesize: |
70.54 KB |
| Viewed: |
595 Time(s) |
| This image has been reduced to fit the page. Click on it to enlarge. |

|
| Description: |
|
| Filesize: |
71.05 KB |
| Viewed: |
612 Time(s) |
| This image has been reduced to fit the page. Click on it to enlarge. |

|
| Description: |
|
| Filesize: |
72.17 KB |
| Viewed: |
624 Time(s) |
| This image has been reduced to fit the page. Click on it to enlarge. |

|
| Description: |
|
| Filesize: |
174.34 KB |
| Viewed: |
566 Time(s) |
| This image has been reduced to fit the page. Click on it to enlarge. |

|
| Description: |
|
| Filesize: |
422.87 KB |
| Viewed: |
691 Time(s) |
| This image has been reduced to fit the page. Click on it to enlarge. |

|
|
|
|
Back to top
|
|
 |
vladosh

Joined: Aug 02, 2010 Posts: 679 Location: macedonia
Audio files: 51
|
Posted: Fri Feb 08, 2013 10:11 am Post subject:
|
 |
|
SUPER SIMPLE 12db RESONANT LOWPASS FILTER shared by tokyomatik on this thread http://electro-music.com/forum/topic-51780.html ,along with pcb layout ,from the notes on the thread by tokyomatik :
recently im abusing of this incredible filter designed by a friend of mine
is really interesting for his interaction between resonance and frequency
and the sound has his own character
can run on different voltages from 9v to 12v,
at 12v can really scream!!!
no cv controll but in combination with the sn voice module could fit without problems behind the same panel for example
| Description: |
|
| Filesize: |
123.09 KB |
| Viewed: |
729 Time(s) |
| This image has been reduced to fit the page. Click on it to enlarge. |

|
| Description: |
|
| Filesize: |
177.16 KB |
| Viewed: |
647 Time(s) |
| This image has been reduced to fit the page. Click on it to enlarge. |

|
|
|
|
Back to top
|
|
 |
vladosh

Joined: Aug 02, 2010 Posts: 679 Location: macedonia
Audio files: 51
|
|
|
Back to top
|
|
 |
vladosh

Joined: Aug 02, 2010 Posts: 679 Location: macedonia
Audio files: 51
|
Posted: Fri Feb 08, 2013 12:55 pm Post subject:
|
 |
|
Farfisa Synthorchestra Filter section ,brief analysis of these by Aaron D. Lanterman http://users.ece.gatech.edu/~lanterma/ems11/projectideas_sp11.html
"There seem to be two VCF circuits in the schematics (you'll have to rotate them clockwise by 90 degrees in your PDF viewer for them to make sense), one in the "Poli" section (upper right corner of page 6) and one in the "Mono" section (upper right corner of page . They're quite strange. It looks like they're using JFETs as variable resistors; this is usually easy to do in a predicable way if one side of the "resistor" is grounded, but here they're "floating," which is likely to induce all sorts of odd behavior. The Poli one seems to be an cascade of two RC stages, but without buffering between them, so the poles of the filter will be spread out a bit, and I don't seem to see any feedback. The Mono version seems to have a feedback loop from the output back to the input, but that feedback loop itself has some unbuffered RC stages in it, and there's a swtich that you can use to switch this feedback loop in and out. I'd love for someone to rig this up and hear how it sounds! (This would probably make a good one person project.) "
| Description: |
|
| Filesize: |
1.19 MB |
| Viewed: |
1038 Time(s) |
| This image has been reduced to fit the page. Click on it to enlarge. |

|
| Description: |
|
| Filesize: |
1.62 MB |
| Viewed: |
1176 Time(s) |
| This image has been reduced to fit the page. Click on it to enlarge. |

|
|
|
|
Back to top
|
|
 |
Paradigm X
Joined: Feb 15, 2011 Posts: 363 Location: Null and void
Audio files: 2
|
Posted: Fri Feb 08, 2013 1:33 pm Post subject:
|
 |
|
| vladosh wrote: | SUPER SIMPLE 12db RESONANT LOWPASS FILTER shared by tokyomatik on this thread http://electro-music.com/forum/topic-51780.html ,along with pcb layout ,from the notes on the thread by tokyomatik :
recently im abusing of this incredible filter designed by a friend of mine
is really interesting for his interaction between resonance and frequency
and the sound has his own character
can run on different voltages from 9v to 12v,
at 12v can really scream!!!
no cv controll but in combination with the sn voice module could fit without problems behind the same panel for example |
mate, brilliant, i was after a really simple single sided LPF to put after hex inverters battery acid distortion, this will be perfect.
THanks for all your efforts here. Keeping the forum alive.
cheers
Ben |
|
|
Back to top
|
|
 |
vladosh

Joined: Aug 02, 2010 Posts: 679 Location: macedonia
Audio files: 51
|
Posted: Fri Feb 08, 2013 2:09 pm Post subject:
|
 |
|
sk-tubeVCF by Ryan Williams ,page dedicated to this VCF is here : http://www.homebuilthardware.com/forums.html/projects/sk-tubevcf/ with notes ,schematics and demo . From the description there :
This is a simple sallen-key VCF using a miniature tube (1J17B) as the main amplifier. There are a few opamps in the signal path, but they are only used with a gain of 1 as inverting and non-inverting buffers. The circuit is based on Ken Stone’s tube VCA which uses the 1j24B. The cutoff frequency is controlled using a dual vactrol.
The core amplifier which is based around the tube is somewhat different than in Ken Stone’s VCA. I have removed the voltage control of the gain, and changed the tube’s biasing. The reason for this is that I noticed the tube going into cutoff mode with large signal inputs. That problem was corrected using an input resistor with greater impedance. The control grid resistor, screen grid, and plate resistors were adjusted so that the distortion is more or less symmetrical. A fixed gain of about 3 is used for the tube amplifier. Resonance is reduced rather than increased as the signal is attenuated in the feedback path. With this setup, the tube starts to clip on signals greater than about +-2V, but the distortion is what I was after. I think it sounds nice with signals at or above +-5V. The maximum signal output is around +-6V.
At high resonance levels, the filter will oscillate but requires some input to get it started. After oscillating starts, the signal can be removed. While oscillating, a large input is required to overtake the resonant frequency. Several different sounds can be achieved by adjusting the input level while at maximum resonance.
| Description: |
|
| Filesize: |
964.8 KB |
| Viewed: |
1005 Time(s) |
| This image has been reduced to fit the page. Click on it to enlarge. |

|
|
|
|
Back to top
|
|
 |
vladosh

Joined: Aug 02, 2010 Posts: 679 Location: macedonia
Audio files: 51
|
Posted: Fri Feb 08, 2013 2:14 pm Post subject:
|
 |
|
Mean Sucker VCF by Jeroen Baars ,presented in this thread http://www.electro-music.com/forum/topic-23067.html PCB layout by Etaoin
| Description: |
|
| Filesize: |
28.21 KB |
| Viewed: |
55591 Time(s) |

|
| Description: |
|
| Filesize: |
68.21 KB |
| Viewed: |
614 Time(s) |
| This image has been reduced to fit the page. Click on it to enlarge. |

|
| Description: |
|
| Filesize: |
207.56 KB |
| Viewed: |
565 Time(s) |
| This image has been reduced to fit the page. Click on it to enlarge. |

|
|
|
|
Back to top
|
|
 |
vladosh

Joined: Aug 02, 2010 Posts: 679 Location: macedonia
Audio files: 51
|
|
|
Back to top
|
|
 |
vladosh

Joined: Aug 02, 2010 Posts: 679 Location: macedonia
Audio files: 51
|
|
|
Back to top
|
|
 |
vladosh

Joined: Aug 02, 2010 Posts: 679 Location: macedonia
Audio files: 51
|
Posted: Sun Feb 10, 2013 1:06 pm Post subject:
|
 |
|
/// _________________ http://synthacks.blogspot.com/ шематикс Last edited by vladosh on Sat Oct 14, 2023 4:38 am; edited 1 time in total |
|
|
Back to top
|
|
 |
vladosh

Joined: Aug 02, 2010 Posts: 679 Location: macedonia
Audio files: 51
|
Posted: Sun Feb 10, 2013 1:12 pm Post subject:
|
 |
|
/// _________________ http://synthacks.blogspot.com/ шематикс Last edited by vladosh on Sat Oct 14, 2023 4:38 am; edited 1 time in total |
|
|
Back to top
|
|
 |
vladosh

Joined: Aug 02, 2010 Posts: 679 Location: macedonia
Audio files: 51
|
Posted: Mon Feb 11, 2013 10:28 am Post subject:
|
 |
|
/// _________________ http://synthacks.blogspot.com/ шематикс Last edited by vladosh on Sat Oct 14, 2023 1:22 am; edited 1 time in total |
|
|
Back to top
|
|
 |
vladosh

Joined: Aug 02, 2010 Posts: 679 Location: macedonia
Audio files: 51
|
Posted: Mon Feb 11, 2013 10:31 am Post subject:
|
 |
|
// _________________ http://synthacks.blogspot.com/ шематикс Last edited by vladosh on Sat Oct 14, 2023 1:23 am; edited 1 time in total |
|
|
Back to top
|
|
 |
vladosh

Joined: Aug 02, 2010 Posts: 679 Location: macedonia
Audio files: 51
|
Posted: Tue Feb 12, 2013 6:29 am Post subject:
|
 |
|
// _________________ http://synthacks.blogspot.com/ шематикс Last edited by vladosh on Sat Oct 14, 2023 1:20 am; edited 1 time in total |
|
|
Back to top
|
|
 |
vladosh

Joined: Aug 02, 2010 Posts: 679 Location: macedonia
Audio files: 51
|
Posted: Wed Feb 13, 2013 4:47 am Post subject:
|
 |
|
// _________________ http://synthacks.blogspot.com/ шематикс Last edited by vladosh on Sat Oct 14, 2023 1:19 am; edited 1 time in total |
|
|
Back to top
|
|
 |
vladosh

Joined: Aug 02, 2010 Posts: 679 Location: macedonia
Audio files: 51
|
Posted: Wed Feb 13, 2013 2:36 pm Post subject:
|
 |
|
// _________________ http://synthacks.blogspot.com/ шематикс Last edited by vladosh on Sat Oct 14, 2023 1:18 am; edited 1 time in total |
|
|
Back to top
|
|
 |
vladosh

Joined: Aug 02, 2010 Posts: 679 Location: macedonia
Audio files: 51
|
Posted: Wed Feb 13, 2013 2:41 pm Post subject:
|
 |
|
// _________________ http://synthacks.blogspot.com/ шематикс Last edited by vladosh on Sat Oct 14, 2023 1:17 am; edited 1 time in total |
|
|
Back to top
|
|
 |
vladosh

Joined: Aug 02, 2010 Posts: 679 Location: macedonia
Audio files: 51
|
Posted: Thu Feb 14, 2013 6:52 am Post subject:
|
 |
|
// _________________ http://synthacks.blogspot.com/ шематикс Last edited by vladosh on Sat Oct 14, 2023 1:17 am; edited 1 time in total |
|
|
Back to top
|
|
 |
vladosh

Joined: Aug 02, 2010 Posts: 679 Location: macedonia
Audio files: 51
|
Posted: Thu Feb 14, 2013 8:51 am Post subject:
|
 |
|
// _________________ http://synthacks.blogspot.com/ шематикс Last edited by vladosh on Sat Oct 14, 2023 1:16 am; edited 1 time in total |
|
|
Back to top
|
|
 |
|