electro-music.com   Dedicated to experimental electro-acoustic
and electronic music
 
    Front Page  |  Radio
 |  Media  |  Forum  |  Wiki  |  Links
Forum with support of Syndicator RSS
 FAQFAQ   CalendarCalendar   SearchSearch   MemberlistMemberlist   UsergroupsUsergroups   LinksLinks
 RegisterRegister   ProfileProfile   Log in to check your private messagesLog in to check your private messages   Log inLog in  Chat RoomChat Room 
go to the radio page Live at electro-music.com radio 1 Please visit the chat
  host / artist show at your time
today> Twyndyllyngs - not cancelled tonight Chez Mosc
 Forum index » DIY Hardware and Software » Lunettas - circuits inspired by Stanley Lunetta
mini 5x5 LED scope
Post new topic   Reply to topic Moderators: mosc
Page 1 of 1 [19 Posts]
View unread posts
View new posts in the last week
Mark the topic unread :: View previous topic :: View next topic
Author Message
PHOBoS



Joined: Jan 14, 2010
Posts: 5890
Location: Moon Base
Audio files: 709

PostPosted: Mon Apr 13, 2015 8:21 am    Post subject: mini 5x5 LED scope
Subject description: simple visualizer for squarewaves
Reply with quote  Mark this post and the followings unread

from this thread.

Quote:
coppertraces wrote:
How does the 5x5 matrix work in your synth?
The display I made uses 2 decimal counters (CD4017) with the outputs of one being inverted and those are connected
to the matrix display (which in my case is made up of seperate LEDs). The signals are connected to the CLK inputs
(only squares), so it's like a really simple XY LED scope.

Quote:
coppertraces wrote:
Am I right in thinking it should always give you a diagonal line when the two oscillators are tuned to the same frequency

Yes you're correct. And the angle/number of lines varies depending on the ratio between the 2 frequencies.
Also the closer the frequencies are to eachother the slower they move across the display. But because the
display has such a small resolution they don't really look like diagonal lines anymore at some point.
I choose 5x5 because I made it out of seperate LEDs and the count goes up pretty fast when you make it larger,
but a larger one would definitely be nicer. I was also thinking about using an RGB matrix that might give some very
interesting results.

I should have a schematic somewhere but I'm wondering if I just drew it on some paper because I can't
seem to find it right now. I'll post it if I do and maybe make a seperate thread about it.


I found it so here it is Cool
U3a could be made into an oscillator to CLK U1 or U2.


mini 5x5 LED scope.gif
 Description:
 Filesize:  35.09 KB
 Viewed:  1102 Time(s)
This image has been reduced to fit the page. Click on it to enlarge.

mini 5x5 LED scope.gif



_________________
"My perf, it's full of holes!"
http://phobos.000space.com/
SoundCloud BandCamp MixCloud Stickney Synthyards Captain Collider Twitch YouTube
Back to top
View user's profile Send private message Visit poster's website AIM Address Yahoo Messenger MSN Messenger
coppertraces



Joined: Feb 25, 2015
Posts: 16

PostPosted: Mon Apr 13, 2015 10:05 am    Post subject: Reply with quote  Mark this post and the followings unread

Thanks for posting the schematic. It's nice and simple... I like it!

I wonder how you could boost the resolution without having to use hundreds of LEDs or make the circuit a lot more complex. I guess that's part of the downside of only having the LEDs turned on or off instead of fully analog in brightness like on my Videodrone design: It's large dynamic range makes up for its low resolution.

If you're mostly trying to get it to line up diagonally you could use a diamond pattern instead of a square. Of course you'd also have to change how the LEDs are hooked up to the 4017s to make it actually work differently, but it would give you more resolution where you need it with the same number of LEDs to solder.
Back to top
View user's profile Send private message
coppertraces



Joined: Feb 25, 2015
Posts: 16

PostPosted: Mon Apr 13, 2015 10:31 am    Post subject: Reply with quote  Mark this post and the followings unread

Also found this thing recently: https://youtu.be/uLmARFZqbzk

Don't know any details about how it works, but it is pretty cool and probably a similar sort of an idea.
Back to top
View user's profile Send private message
synaesthesia



Joined: May 27, 2014
Posts: 291
Location: Germany
Audio files: 85

PostPosted: Mon Apr 13, 2015 11:39 am    Post subject: Reply with quote  Mark this post and the followings unread

Never a replacement for a real scope, but a cool circuit. I had a deja-vu and searched the web where I saw similar circuits before, but using a LM3914. This is what I found:

https://books.google.de/books?id=STzitya5iwgC&pg=PA66#v=onepage&q&f=false
https://groups.google.com/forum/#topic/embeddednewbies/58Fr4hh4gNw

If all you want to do is check if two signals are in phase, I wonder if it can be done with a 4520 as a pre-scaler and XOR gates connected to corresponding outputs driving an LED. They should pulse with the beat frequency of the two input frequencies.
Back to top
View user's profile Send private message
PHOBoS



Joined: Jan 14, 2010
Posts: 5890
Location: Moon Base
Audio files: 709

PostPosted: Mon Apr 13, 2015 12:48 pm    Post subject: Reply with quote  Mark this post and the followings unread

coppertraces wrote:
I guess that's part of the downside of only having the LEDs turned on or off instead of fully analog in brightness like on my Videodrone design: It's large dynamic range makes up for its low resolution.

Although digital they do fade because of PWM. That was actually what started it, the idea to make a light chaser with fading LEDs.
(which was just one line of the matrix)

synaesthesia wrote:
If all you want to do is check if two signals are in phase, I wonder if it can be done with a 4520 as a pre-scaler and XOR gates connected to corresponding outputs driving an LED. They should pulse with the beat frequency of the two input frequencies.

You don't need the 4520, just 2 oscillators connected to an XOR with a LED on the output does the trick.
I found that out after I build the XOR stereo droner.
this way it fades though, so I see what you mean with the 4520.

also http://electro-music.com/forum/topic-60912.html Wink

_________________
"My perf, it's full of holes!"
http://phobos.000space.com/
SoundCloud BandCamp MixCloud Stickney Synthyards Captain Collider Twitch YouTube
Back to top
View user's profile Send private message Visit poster's website AIM Address Yahoo Messenger MSN Messenger
commathe



Joined: Jul 26, 2013
Posts: 153
Location: Beijing
Audio files: 5

PostPosted: Mon Apr 13, 2015 6:19 pm    Post subject: Reply with quote  Mark this post and the followings unread

coppertraces wrote:
my Videodrone design
links? the name alone has me salivating Shocked
Back to top
View user's profile Send private message
coppertraces



Joined: Feb 25, 2015
Posts: 16

PostPosted: Mon Apr 13, 2015 8:54 pm    Post subject: Reply with quote  Mark this post and the followings unread

This is the project page for Videodrone: http://ventworkshop.com/videodrone.html

(This thread started as a spin-off of another thread I made about it.)
Back to top
View user's profile Send private message
PHOBoS



Joined: Jan 14, 2010
Posts: 5890
Location: Moon Base
Audio files: 709

PostPosted: Tue Apr 14, 2015 8:14 am    Post subject: Reply with quote  Mark this post and the followings unread

btw this isn't really meant as a useful tool for something, the fact that it can be helpful to tune 2 oscillators
is more a bonus feature. It's just a fun addition to a synth, just as how I used 7-segment displays in the
Moon Base Xplorer.

_________________
"My perf, it's full of holes!"
http://phobos.000space.com/
SoundCloud BandCamp MixCloud Stickney Synthyards Captain Collider Twitch YouTube
Back to top
View user's profile Send private message Visit poster's website AIM Address Yahoo Messenger MSN Messenger
commathe



Joined: Jul 26, 2013
Posts: 153
Location: Beijing
Audio files: 5

PostPosted: Tue Apr 14, 2015 6:09 pm    Post subject: Reply with quote  Mark this post and the followings unread

I found a supplier here in china that has RGB led arrays Shocked Shocked Shocked

Posted Image, might have been reduced in size. Click Image to view fullscreen.

Going to have to make a mad rgb video device
Back to top
View user's profile Send private message
new voodoo



Joined: May 06, 2013
Posts: 94
Location: RVA USA

PostPosted: Thu Apr 30, 2015 3:46 am    Post subject: Reply with quote  Mark this post and the followings unread

speaking of using it for oscillators, couldnt you also easily use it for a sequencer as well?
_________________
www.newvoodoodesign.com
-my creations, bends & bendable pieces
-vintage parts & tubes, IC's & audio chips
-oddities & weird
newvoodoo.blogspot.com
-bending DIY/projects
-crap
Back to top
View user's profile Send private message Visit poster's website
PHOBoS



Joined: Jan 14, 2010
Posts: 5890
Location: Moon Base
Audio files: 709

PostPosted: Thu Apr 30, 2015 5:46 am    Post subject: Reply with quote  Mark this post and the followings unread

hmm, in what way?
Hook it up to a sequencer ? (not sure how to do that). Or as a matrix sequencer (pots instead or parallel to the LEDs) ?
A 4x4 Matrix sequencer should be fun Very Happy, maybe replace one 4017 with a binary counter/divider like a 4040.
I was also thinking of testing it with 2 binary instead of decimal counters.

_________________
"My perf, it's full of holes!"
http://phobos.000space.com/
SoundCloud BandCamp MixCloud Stickney Synthyards Captain Collider Twitch YouTube
Back to top
View user's profile Send private message Visit poster's website AIM Address Yahoo Messenger MSN Messenger
SUGARAT



Joined: Jan 21, 2015
Posts: 19
Location: California
Audio files: 1

PostPosted: Thu Apr 30, 2015 1:10 pm    Post subject: Reply with quote  Mark this post and the followings unread

Woah haha just this morning was thinking about trying this with counters that can switch between decade and binary. Came here to post about it and see that you already did, PHOBOS. Right on!

Also maybe glueing photo resistors to the matrix...
I remember one time Henry Barnes of Amps for Christ telling me about a friend of his gluing a matrix of photo resistors to the tube of his oscilloscope and making some sort of "wave copier" Shocked
Back to top
View user's profile Send private message
SUGARAT



Joined: Jan 21, 2015
Posts: 19
Location: California
Audio files: 1

PostPosted: Thu Apr 30, 2015 1:25 pm    Post subject: Reply with quote  Mark this post and the followings unread

To make a sequencer I guess you would drop the inverters and just AND each step from both counters together and wire them to banana jacks?

This is making me think back to all the hours I have spent wondering if it would be feasible to make a "game of life" sequencer with cmos. Pretty sure it would take at least two chips per cell.
Back to top
View user's profile Send private message
PHOBoS



Joined: Jan 14, 2010
Posts: 5890
Location: Moon Base
Audio files: 709

PostPosted: Thu Apr 30, 2015 3:11 pm    Post subject: Reply with quote  Mark this post and the followings unread

SUGARAT wrote:
To make a sequencer I guess you would drop the inverters and just AND each step from both counters together and wire them to banana jacks?

That would also be an option. You could use it as a gate sequencer that way or add potentiometers for a CV.
I was thinking just having the pots in a matrix, but that woudn't really work unless you add some extra diodes.
Hmm the result would probably be the same as using AND gates. (will have to give that one some more thought)

Quote:
This is making me think back to all the hours I have spent wondering if it would be feasible to make a "game of life" sequencer with cmos. Pretty sure it would take at least two chips per cell.

hah, I have thought about making it using a PIC and than using it as somekind of sequencer.
I guess if you make seperate cells you could do it with CMOS, not sure if you can get away with just 2 chips.
I think it's actually pretty easy to do analog. 8 inputs connected to a summing amp. some comparators and a flip flop.
Or maybe mostly digital by using majority gates. Dammit why did you have to mention it Wink

_________________
"My perf, it's full of holes!"
http://phobos.000space.com/
SoundCloud BandCamp MixCloud Stickney Synthyards Captain Collider Twitch YouTube
Back to top
View user's profile Send private message Visit poster's website AIM Address Yahoo Messenger MSN Messenger
SUGARAT



Joined: Jan 21, 2015
Posts: 19
Location: California
Audio files: 1

PostPosted: Sat May 02, 2015 1:46 pm    Post subject: Reply with quote  Mark this post and the followings unread

Wow so I finally tried this thing out and wow! Beautiful! I used an led matrix from some vetch toy. It's 6x7 so I don't think it has the feature of displaying a steady diagonal when both clocks are synced. It sort of always scrolls around. I'll try resetting one clock a step early and see how it functions differently with a square matrix.

Turns out the binary counters that I have, 4029 I believe, only have 4 bits so I just used 4017s. 4x4 sounds too small to me and I don't want to use too many chips. I have been wondering, though, how many LEDs can one output drive? Would be really cool use the same idea to drive 4 matrix panels and arrange them in an inverted fashion to make "fireworks"
Back to top
View user's profile Send private message
PHOBoS



Joined: Jan 14, 2010
Posts: 5890
Location: Moon Base
Audio files: 709

PostPosted: Sat May 02, 2015 2:36 pm    Post subject: Reply with quote  Mark this post and the followings unread

SUGARAT wrote:
Wow so I finally tried this thing out and wow! Beautiful! I used an led matrix from some vetch toy. It's 6x7 so I don't think it has the feature of displaying a steady diagonal when both clocks are synced. It sort of always scrolls around. I'll try resetting one clock a step early and see how it functions differently with a square matrix.

hmm yeah if it's not a square I guess it won't be steady, although as long as they reset at the same frequency it should be.
Instead of resetting it one step earlier you could also reset it one step later (so 7x7).

Quote:
Turns out the binary counters that I have, 4029 I believe, only have 4 bits so I just used 4017s. 4x4 sounds too small to me and I don't want to use too many chips. I have been wondering, though, how many LEDs can one output drive? Would be really cool use the same idea to drive 4 matrix panels and arrange them in an inverted fashion to make "fireworks"

yeah I can imagine 4 panels would look nice Very Happy. The number of LED's depends on the current so you could
keep it low if they are pretty bright. However if you would build it using individual LEDs instead of an existing
matrix you could just put 4 LED's in series. Lot's of wiring though so I guess it would be easier to either
use a low current or add some buffers. Maybe use a 4049 instead of a 40106 and add a 4050 to the other 4017.
Those are capable of driving a bit more.

_________________
"My perf, it's full of holes!"
http://phobos.000space.com/
SoundCloud BandCamp MixCloud Stickney Synthyards Captain Collider Twitch YouTube
Back to top
View user's profile Send private message Visit poster's website AIM Address Yahoo Messenger MSN Messenger
PHOBoS



Joined: Jan 14, 2010
Posts: 5890
Location: Moon Base
Audio files: 709

PostPosted: Sat May 02, 2015 2:56 pm    Post subject: Reply with quote  Mark this post and the followings unread

SUGARAT wrote:
Also maybe glueing photo resistors to the matrix...
I remember one time Henry Barnes of Amps for Christ telling me about a friend of his gluing a matrix of photo resistors to the tube of his oscilloscope and making some sort of "wave copier" Shocked

that reminded me of this: https://www.youtube.com/watch?v=QhHG65ksfhU
here's another demo: https://www.youtube.com/watch?v=Jc3bD_PUbEk

_________________
"My perf, it's full of holes!"
http://phobos.000space.com/
SoundCloud BandCamp MixCloud Stickney Synthyards Captain Collider Twitch YouTube
Back to top
View user's profile Send private message Visit poster's website AIM Address Yahoo Messenger MSN Messenger
synaesthesia



Joined: May 27, 2014
Posts: 291
Location: Germany
Audio files: 85

PostPosted: Mon Jun 15, 2015 11:53 am    Post subject: Reply with quote  Mark this post and the followings unread

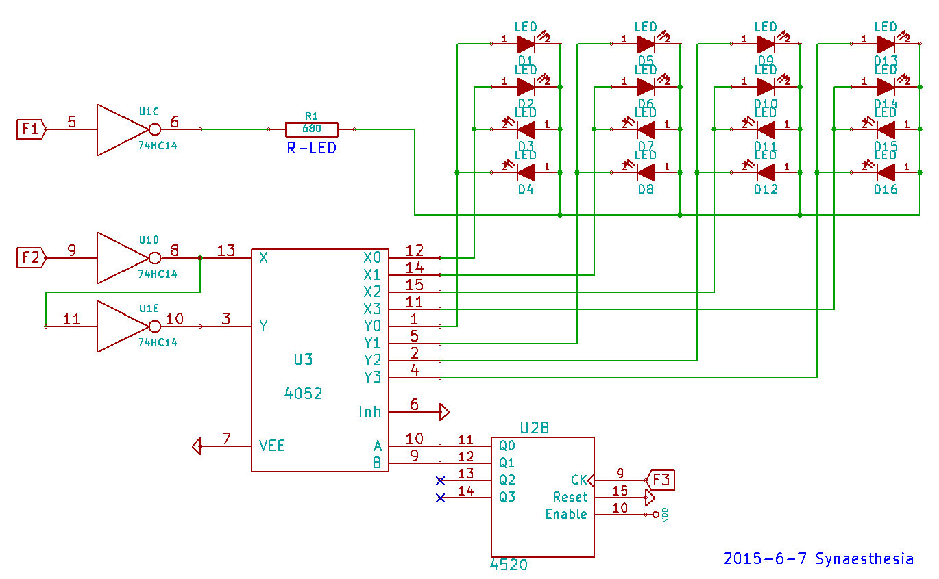
This is too small to be called a mini-scope, but just for the fun of it, I built a 4x4 LED display. The core idea is to use the 4052 as a dual multiplexer and connecting the LEDs in charlie-plexing style. The circuit uses a 74HC14 because it is a Schmitt-trigger inverter like the 40106, but can source and sink much more current.

The circuit works, but is extremely hard to adjust because of the way that I am driving it and because of the small size. So don't expect to see any lines here, but only fast changing patterns. The circuit will cycle through four columns with F3 as the clock and light up one of four LEDs per column depending on the output of F1 and F2 combined. That is one LED for either the 2 bit input pattern 00, 01, 10, or 11.

I had to put a piece of paper over the LEDs to calm the camera down. I used 16 ultra-bright red 3mm LEDs for the display. There is really only a need for one resistor that limits the LED current (R1), as only one LED is active at any time.




4x4_LED_Display.PNG
 Description:
 Filesize:  42.14 KB
 Viewed:  543 Time(s)
This image has been reduced to fit the page. Click on it to enlarge.

4x4_LED_Display.PNG


Back to top
View user's profile Send private message
PHOBoS



Joined: Jan 14, 2010
Posts: 5890
Location: Moon Base
Audio files: 709

PostPosted: Mon Jul 11, 2016 6:06 am    Post subject: Reply with quote  Mark this post and the followings unread

hmm why didn't I reply to this Embarassed
Anyway, very nice circuit! It also reminds me that I should look into charlie-plexing again.
I did years ago but didnt really understand it, maybe I will now.

_________________
"My perf, it's full of holes!"
http://phobos.000space.com/
SoundCloud BandCamp MixCloud Stickney Synthyards Captain Collider Twitch YouTube
Back to top
View user's profile Send private message Visit poster's website AIM Address Yahoo Messenger MSN Messenger
Display posts from previous:   
Post new topic   Reply to topic Moderators: mosc
Page 1 of 1 [19 Posts]
View unread posts
View new posts in the last week
Mark the topic unread :: View previous topic :: View next topic
 Forum index » DIY Hardware and Software » Lunettas - circuits inspired by Stanley Lunetta
Jump to:  

You cannot post new topics in this forum
You cannot reply to topics in this forum
You cannot edit your posts in this forum
You cannot delete your posts in this forum
You cannot vote in polls in this forum
You cannot attach files in this forum
You can download files in this forum


Forum with support of Syndicator RSS
Powered by phpBB © 2001, 2005 phpBB Group
Copyright © 2003 through 2009 by electro-music.com - Conditions Of Use