electro-music.com   Dedicated to experimental electro-acoustic
and electronic music
 
    Front Page  |  Radio
 |  Media  |  Forum  |  Wiki  |  Links
Forum with support of Syndicator RSS
 FAQFAQ   CalendarCalendar   SearchSearch   MemberlistMemberlist   UsergroupsUsergroups   LinksLinks
 RegisterRegister   ProfileProfile   Log in to check your private messagesLog in to check your private messages   Log inLog in  Chat RoomChat Room 
go to the radio page Live at electro-music.com radio 1 Please visit the chat
  host / artist show at your time
today> Twyndyllyngs Chez Mosc
 Forum index » DIY Hardware and Software
Electronic Drums: TwinT around CMOS inverter?
Post new topic   Reply to topic Moderators: jksuperstar, Scott Stites, Uncle Krunkus
Page 2 of 2 [35 Posts]
View unread posts
View new posts in the last week
Mark the topic unread :: View previous topic :: View next topic
Goto page: Previous 1, 2
Author Message
PHOBoS



Joined: Jan 14, 2010
Posts: 5935
Location: Moon Base
Audio files: 709

PostPosted: Tue Sep 15, 2015 6:27 am    Post subject: Reply with quote  Mark this post and the followings unread

welcome party!
soundust

I see that cheshire Spock has already given some logic answers. As for the diodes, if they aren't marked
you can just use some general purpose diodes (no zeners).

_________________
"My perf, it's full of holes!"
http://phobos.000space.com/
SoundCloud BandCamp MixCloud Stickney Synthyards Captain Collider Twitch YouTube
Back to top
View user's profile Send private message Visit poster's website AIM Address Yahoo Messenger MSN Messenger
soundust



Joined: Sep 13, 2015
Posts: 2
Location: forbidden planet

PostPosted: Wed Sep 16, 2015 1:38 pm    Post subject: Reply with quote  Mark this post and the followings unread

Thanks for your replies guys!

I was hoping to experiment with the circuits virtually before I start assembling them, but I reckon I will have to embrace the breadboard. wish I had a scope though..
Back to top
View user's profile Send private message
gasboss775



Joined: Jan 02, 2016
Posts: 217
Location: Scotland

PostPosted: Tue Feb 16, 2016 1:20 am    Post subject:   Reply with quote  Mark this post and the followings unread

I had another idea for a gate to trigger circuit here
Back to top
View user's profile Send private message
gasboss775



Joined: Jan 02, 2016
Posts: 217
Location: Scotland

PostPosted: Tue Feb 16, 2016 9:18 am    Post subject: Elektor Drum Reply with quote  Mark this post and the followings unread

I've been experimenting with that Elektor Drum circuit that YuSynth posted on: Wed Aug 27, 2008 11:57 pm

Have made some improvements.

1. Have increased the resonance of the twin T circuit which subsequently overdrives the amplification stage that follows. The resonance pot effectively determines the level of overdrive in the next stage.

2. Have created a second path for the impact part of the sound, the level of which can be adjusted by a pot


4069 Bass Drum 16022016.png
 Description:
 Filesize:  56.9 KB
 Viewed:  404 Time(s)
This image has been reduced to fit the page. Click on it to enlarge.

4069 Bass Drum 16022016.png


Back to top
View user's profile Send private message
gasboss775



Joined: Jan 02, 2016
Posts: 217
Location: Scotland

PostPosted: Tue Feb 16, 2016 1:45 pm    Post subject:
Subject description: Further developments of the Elektor Drum
Reply with quote  Mark this post and the followings unread

Have made further improvements to the Elektor bass drum. I'd hoped to build a VCA with one of the 4069 gates, tried using a vactrol to make a variable gain amplifier with the 4069, but attack time was just a bit too slow. In the end I conceded and used the trusty Roland VCA with npn transistor and an opamp.


4069 Bass Drum 2.png
 Description:
 Filesize:  82.4 KB
 Viewed:  403 Time(s)
This image has been reduced to fit the page. Click on it to enlarge.

4069 Bass Drum 2.png


Back to top
View user's profile Send private message
gabbagabi



Joined: Nov 29, 2008
Posts: 652
Location: Berlin by n8
Audio files: 23

PostPosted: Thu Feb 18, 2016 11:29 am    Post subject: Reply with quote  Mark this post and the followings unread

from the archive

edit
better scan quality in the attached pdf


bongo bong.png
 Description:
 Filesize:  131.06 KB
 Viewed:  449 Time(s)
This image has been reduced to fit the page. Click on it to enlarge.

bongo bong.png



buch_scan_rythm.pdf
 Description:

Download (listen)
 Filename:  buch_scan_rythm.pdf
 Filesize:  1.87 MB
 Downloaded:  558 Time(s)

Back to top
View user's profile Send private message
gasboss775



Joined: Jan 02, 2016
Posts: 217
Location: Scotland

PostPosted: Fri Feb 19, 2016 3:07 am    Post subject: Reply with quote  Mark this post and the followings unread

@g.gabba thanks

4011 doesn't seem like the obvious choice. I wonder if there's any sonic difference when using a 4011 rather than an inverter like 4049 / 4069. Will probably try both and see if there is a difference.

What book did you get these from?
Back to top
View user's profile Send private message
gabbagabi



Joined: Nov 29, 2008
Posts: 652
Location: Berlin by n8
Audio files: 23

PostPosted: Mon Feb 22, 2016 3:02 am    Post subject: Reply with quote  Mark this post and the followings unread

hi gasboss775,
its was german book from the library about repairing elektronic instruments, think it was from "FRANZIS",

may the 4011 was more common (= cheaper) in the time the book was written ?

cheers
gabbagabi
Back to top
View user's profile Send private message
gasboss775



Joined: Jan 02, 2016
Posts: 217
Location: Scotland

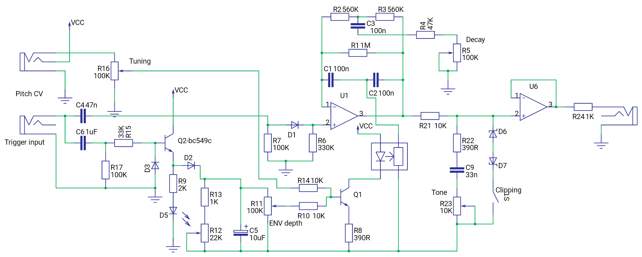
PostPosted: Thu Mar 03, 2016 12:13 pm    Post subject: Twin T Bass Drum Reply with quote  Mark this post and the followings unread

This is the latest version of a Twin T / Vactrol based Bass Drum that I have developed with Muff Wiggler user PWM.


QuickCopperExport.png
 Description:
 Filesize:  90.48 KB
 Viewed:  390 Time(s)
This image has been reduced to fit the page. Click on it to enlarge.

QuickCopperExport.png


Back to top
View user's profile Send private message
LFLab



Joined: Dec 17, 2009
Posts: 497
Location: Rosmalen, Netherlands

PostPosted: Thu Mar 03, 2016 11:36 pm    Post subject: Reply with quote  Mark this post and the followings unread

No more CMOS? Very Happy

Must give that vactrol vca a try, I wonder about the response.

Edit: o wait, that vactrol influences the resonant frequency, interesting, sound samples?
Any who, great work!
Back to top
View user's profile Send private message
Display posts from previous:   
Post new topic   Reply to topic Moderators: jksuperstar, Scott Stites, Uncle Krunkus
Page 2 of 2 [35 Posts]
View unread posts
View new posts in the last week
Goto page: Previous 1, 2
Mark the topic unread :: View previous topic :: View next topic
 Forum index » DIY Hardware and Software
Jump to:  

You cannot post new topics in this forum
You cannot reply to topics in this forum
You cannot edit your posts in this forum
You cannot delete your posts in this forum
You cannot vote in polls in this forum
You cannot attach files in this forum
You can download files in this forum


Forum with support of Syndicator RSS
Powered by phpBB © 2001, 2005 phpBB Group
Copyright © 2003 through 2009 by electro-music.com - Conditions Of Use