electro-music.com   Dedicated to experimental electro-acoustic
and electronic music
 
    Front Page  |  Radio
 |  Media  |  Forum  |  Wiki  |  Links
Forum with support of Syndicator RSS
 FAQFAQ   CalendarCalendar   SearchSearch   MemberlistMemberlist   UsergroupsUsergroups   LinksLinks
 RegisterRegister   ProfileProfile   Log in to check your private messagesLog in to check your private messages   Log inLog in  Chat RoomChat Room 
go to the radio page Live at electro-music.com radio 1 Please visit the chat
  host / artist show at your time
today> Modulator ESP Adventures In Sound
 Forum index » DIY Hardware and Software
2021/2022 BUILD PHOTOS
Post new topic   Reply to topic Moderators: jksuperstar, Scott Stites, Uncle Krunkus
Page 3 of 3 [75 Posts]
View unread posts
View new posts in the last week
Mark the topic unread :: View previous topic :: View next topic
Goto page: Previous 1, 2, 3
Author Message
Grumble



Joined: Nov 23, 2015
Posts: 1320
Location: Netherlands
Audio files: 30

PostPosted: Fri Feb 18, 2022 3:16 am    Post subject: Reply with quote  Mark this post and the followings unread



128 wavetables, 8bit, 1volt/octave

_________________
my synth
Back to top
View user's profile Send private message Visit poster's website
Psynth



Joined: Jul 18, 2018
Posts: 34
Location: UK
Audio files: 8

PostPosted: Wed Mar 23, 2022 3:51 pm    Post subject: Reply with quote  Mark this post and the followings unread

Finally built a transformer-based power supply, until now I've used Ray Wilson's wall-wart based system. Enough current capacity for three of my cabinets.


IMG_20220303_122910960.jpg
 Description:
 Filesize:  5.28 MB
 Viewed:  357 Time(s)
This image has been reduced to fit the page. Click on it to enlarge.

IMG_20220303_122910960.jpg



IMG_20220303_123020541_HDR.jpg
 Description:
 Filesize:  3.16 MB
 Viewed:  320 Time(s)
This image has been reduced to fit the page. Click on it to enlarge.

IMG_20220303_123020541_HDR.jpg


Back to top
View user's profile Send private message
AlanP



Joined: Mar 11, 2014
Posts: 746
Location: New Zealand
Audio files: 41

PostPosted: Wed Mar 23, 2022 10:00 pm    Post subject: Reply with quote  Mark this post and the followings unread

That looks pretty grunty! I'm picking the mesh is to provide airflow for the heatsinks?
Back to top
View user's profile Send private message
Psynth



Joined: Jul 18, 2018
Posts: 34
Location: UK
Audio files: 8

PostPosted: Fri Mar 25, 2022 5:09 am    Post subject: Reply with quote  Mark this post and the followings unread

Should be able to supply 1A on both +12V and -12V from each of the three regulator boards. Yes, the mesh is for airflow, and is of course safety earthed (before anyone asks).
Back to top
View user's profile Send private message
blue hell
Site Admin


Joined: Apr 03, 2004
Posts: 24672
Location: The Netherlands, Enschede
Audio files: 330
G2 patch files: 320

PostPosted: Fri Mar 25, 2022 12:03 pm    Post subject: Reply with quote  Mark this post and the followings unread

Psynth wrote:
and is of course safety earthed (before anyone asks).


Heh, that one is visable in the top image.

Nice box - at first wondered what the yellow output was for, but then realized that there is just one ground connector - probably.

_________________
Jan
also .. could someone please turn down the thermostat a bit.
Posted Image, might have been reduced in size. Click Image to view fullscreen.
9 3 4 .. erm .. not 13 then? .. hmm, ah eight! .. yeah yeah as in 8647 .. 47 is an 88 .. pwew .. numbles!
Back to top
View user's profile Send private message Visit poster's website
Grumble



Joined: Nov 23, 2015
Posts: 1320
Location: Netherlands
Audio files: 30

PostPosted: Mon Mar 28, 2022 6:54 am    Post subject: Reply with quote  Mark this post and the followings unread

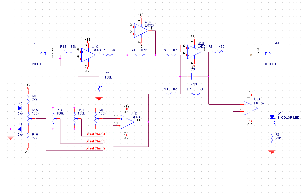
Euro Quad Attenuverter with offset and polarity indicator.


quad atten offset SCH.png
 Description:
 Filesize:  34.61 KB
 Viewed:  343 Time(s)
This image has been reduced to fit the page. Click on it to enlarge.

quad atten offset SCH.png



20220328_114627.jpg
 Description:
 Filesize:  1.5 MB
 Viewed:  319 Time(s)
This image has been reduced to fit the page. Click on it to enlarge.

20220328_114627.jpg



20220328_114617.jpg
 Description:
 Filesize:  1.52 MB
 Viewed:  309 Time(s)
This image has been reduced to fit the page. Click on it to enlarge.

20220328_114617.jpg



_________________
my synth
Back to top
View user's profile Send private message Visit poster's website
AlanP



Joined: Mar 11, 2014
Posts: 746
Location: New Zealand
Audio files: 41

PostPosted: Mon Mar 28, 2022 11:10 pm    Post subject: Reply with quote  Mark this post and the followings unread

Interesting... I take it the opamp buffers for the LED and the offset are to make it as bulletproof as possible?
Back to top
View user's profile Send private message
Grumble



Joined: Nov 23, 2015
Posts: 1320
Location: Netherlands
Audio files: 30

PostPosted: Mon Mar 28, 2022 11:58 pm    Post subject: Reply with quote  Mark this post and the followings unread

Thanks, but no, the opamp before the LED is a comparator and the purpose of the offset opamp is twofold: it is there to enable the use of the zener diodes.
By applying a buffer connected to the wiper of the offset pot, the impedance as seen by the zener diodes is 100k / 4 = 25k independent from the positions of the wipers. If I didn’t use buffers there, turning one wiper would influence all other offsets.
Secondly, by using a buffer the impedance as seen from the -input of U1B does not change by moving the wiper of the offset pot, so the amplification by U1B is constant and unaffected by the position of the offset wiper.

_________________
my synth
Back to top
View user's profile Send private message Visit poster's website
Grumble



Joined: Nov 23, 2015
Posts: 1320
Location: Netherlands
Audio files: 30

PostPosted: Tue Apr 19, 2022 5:01 am    Post subject: Reply with quote  Mark this post and the followings unread


Proof of concept, Echo Delay

_________________
my synth
Back to top
View user's profile Send private message Visit poster's website
Grumble



Joined: Nov 23, 2015
Posts: 1320
Location: Netherlands
Audio files: 30

PostPosted: Fri Apr 29, 2022 11:23 am    Post subject: Reply with quote  Mark this post and the followings unread


_________________
my synth
Back to top
View user's profile Send private message Visit poster's website
PHOBoS



Joined: Jan 14, 2010
Posts: 5947
Location: Moon Base
Audio files: 709

PostPosted: Thu May 05, 2022 12:09 pm    Post subject: Reply with quote  Mark this post and the followings unread

hmm I still have one of those blue pills,. or maybe 2.

but ehm,. no CV inputs ?
delays are fun when you can modulate them and I assume that the pots for adjusting the parameters just create a DC voltage,
so I guess that shouldn't be to hard to add.

I Like the panel layout layout layout

_________________
"My perf, it's full of holes!"
http://phobos.000space.com/
SoundCloud BandCamp MixCloud Stickney Synthyards Captain Collider Twitch YouTube
Back to top
View user's profile Send private message Visit poster's website AIM Address Yahoo Messenger MSN Messenger
Grumble



Joined: Nov 23, 2015
Posts: 1320
Location: Netherlands
Audio files: 30

PostPosted: Fri May 06, 2022 2:40 am    Post subject: Reply with quote  Mark this post and the followings unread

I haven’t been able to make a smooth transition from one setting of the LENGTH potentiometer (the only potmeter measured by the blue pill) to the other, so creating a cv input was not feasible.
Perhaps if I have time to spair in the future I will have a next look and maybe a next iteration of this module.
The blue pill is used for its speed, but the ram was insufficient for practical delay times so I added external memory for a total of 2MBit.
In addition I used a 16 bit ADC and a 16 bit DAC.
Alas, the ADC of the blue pill is only 12 bits, so each smallest step of the LENGTH potmeter will lengthen or shorten the delay by 32 samples
(32 samples x 16 bits x 4095 = 2MBit)

Quote:
I Like the panel layout layout layout

Thnx!

_________________
my synth
Back to top
View user's profile Send private message Visit poster's website
blue hell
Site Admin


Joined: Apr 03, 2004
Posts: 24672
Location: The Netherlands, Enschede
Audio files: 330
G2 patch files: 320

PostPosted: Sat May 07, 2022 6:59 pm    Post subject: Reply with quote  Mark this post and the followings unread

if your AD sampling is fast enough (or the time modulations slow enough) .. you could add analog(ish) noise and smooth the signal in the digital domain .. maybe ...

(ish) because analog noise is a bit messy to make it consistant .. so something with a pseudo random generator I guess.

This would not allow for abrupt changes, they will give some artifacts .. but could still be worthwile?

Edit: btw: was wondering .. did not hear any artifacts on changing the delay time in you vid? are you resizing and re-initializing the buffer maybe? or it may be my ears ;)

Edit2: or when the processor makes the noise .. it could be a saw siganl too .. to be added to the input signal .. to see where the transition is .. to get the extra bits.

Anyway - just some late night ideas :' )

_________________
Jan
also .. could someone please turn down the thermostat a bit.
Posted Image, might have been reduced in size. Click Image to view fullscreen.
9 3 4 .. erm .. not 13 then? .. hmm, ah eight! .. yeah yeah as in 8647 .. 47 is an 88 .. pwew .. numbles!
Back to top
View user's profile Send private message Visit poster's website
Grumble



Joined: Nov 23, 2015
Posts: 1320
Location: Netherlands
Audio files: 30

PostPosted: Sat May 07, 2022 10:59 pm    Post subject: Reply with quote  Mark this post and the followings unread

Hope you didn’t lost any sleep over this module Jan 😔

Valuable tips to keep in mind! The reason you didn’t hear transitions maybe because I sample the potmeter once every 1024 samples?

_________________
my synth
Back to top
View user's profile Send private message Visit poster's website
blue hell
Site Admin


Joined: Apr 03, 2004
Posts: 24672
Location: The Netherlands, Enschede
Audio files: 330
G2 patch files: 320

PostPosted: Sun May 08, 2022 5:08 am    Post subject: Reply with quote  Mark this post and the followings unread

Nonono - nothing lost - I found it all back Exclamation

1024 .. being still, say, about 44Hz @ 44kHz - must be my ears Laughing

_________________
Jan
also .. could someone please turn down the thermostat a bit.
Posted Image, might have been reduced in size. Click Image to view fullscreen.
9 3 4 .. erm .. not 13 then? .. hmm, ah eight! .. yeah yeah as in 8647 .. 47 is an 88 .. pwew .. numbles!
Back to top
View user's profile Send private message Visit poster's website
PHOBoS



Joined: Jan 14, 2010
Posts: 5947
Location: Moon Base
Audio files: 709

PostPosted: Mon Jun 06, 2022 5:21 am    Post subject: Reply with quote  Mark this post and the followings unread

I finally finished something (after waiting about 5 months to get some pots) ; a modified SIMA Edit 2 video enhancer.
You can see some of it in this video though my capture device + compression doesn't leave much of it intact.
It was also used for this video but that one also relies heavily on the Edirol V-4.

I also finished some video modules but I don't have any powercables and since I can't use them it doesn't feel like they are finished.
I might take some photos anyway but then I want to add more info + schematics aswell.


edit: more info about the Edit 2 here


SIMA edit2 - 1 [20220530].jpg
 Description:
 Filesize:  293 KB
 Viewed:  227 Time(s)
This image has been reduced to fit the page. Click on it to enlarge.

SIMA edit2 - 1 [20220530].jpg



_________________
"My perf, it's full of holes!"
http://phobos.000space.com/
SoundCloud BandCamp MixCloud Stickney Synthyards Captain Collider Twitch YouTube
Back to top
View user's profile Send private message Visit poster's website AIM Address Yahoo Messenger MSN Messenger
Grumble



Joined: Nov 23, 2015
Posts: 1320
Location: Netherlands
Audio files: 30

PostPosted: Thu Jun 23, 2022 3:42 am    Post subject: Reply with quote  Mark this post and the followings unread



Two Euro Rack modules using two different Waveblaster synthesizers: the S2 and Ewave from Serdashop.com


Ewave-module-schema.png
 Description:
 Filesize:  29.26 KB
 Viewed:  209 Time(s)
This image has been reduced to fit the page. Click on it to enlarge.

Ewave-module-schema.png



S2-module-schema.png
 Description:
 Filesize:  17.72 KB
 Viewed:  213 Time(s)
This image has been reduced to fit the page. Click on it to enlarge.

S2-module-schema.png



_________________
my synth
Back to top
View user's profile Send private message Visit poster's website
AlanP



Joined: Mar 11, 2014
Posts: 746
Location: New Zealand
Audio files: 41

PostPosted: Mon Jun 27, 2022 7:57 pm    Post subject: Reply with quote  Mark this post and the followings unread

Posted Image, might have been reduced in size. Click Image to view fullscreen.

Super chuffed that I got this sorted! Runs fairly well on 12V, didn't end up needing a DC-DC converter at all.

Posted Image, might have been reduced in size. Click Image to view fullscreen.

Did all the dome filter passive components with SMD, as I figured it was easier to source high accuracy components in that package (and, certainly, it would fit in Eurorack better!)

Posted Image, might have been reduced in size. Click Image to view fullscreen.

Trimming this module is a pig of a job.
Back to top
View user's profile Send private message
Grumble



Joined: Nov 23, 2015
Posts: 1320
Location: Netherlands
Audio files: 30

PostPosted: Fri Sep 09, 2022 3:51 am    Post subject: Reply with quote  Mark this post and the followings unread


_________________
my synth
Back to top
View user's profile Send private message Visit poster's website
Dragon's Lair



Joined: Dec 29, 2006
Posts: 205
Location: Hope BC, Canada
Audio files: 1

PostPosted: Wed Sep 14, 2022 3:46 pm    Post subject: Reply with quote  Mark this post and the followings unread

I was cutting out some puzzles on my 50 watt laser cutter, and thought I should try cutting out a case.
The laser has a cutting bed of 510mm x 300mm, so I drew up a 84hp, 6u case in Sketchup, and cut it out, the sides are 6mm baltic birch plywood, and the top, bottom,back, front are 3mm.
I think it turned out pretty good.

Now I have to do one out of acrylic.


DSC_1818.JPG
 Description:
 Filesize:  42.99 KB
 Viewed:  205 Time(s)
This image has been reduced to fit the page. Click on it to enlarge.

DSC_1818.JPG



DSC_1816.JPG
 Description:
 Filesize:  61.23 KB
 Viewed:  193 Time(s)
This image has been reduced to fit the page. Click on it to enlarge.

DSC_1816.JPG



DSC_1815.JPG
 Description:
 Filesize:  70.44 KB
 Viewed:  235 Time(s)
This image has been reduced to fit the page. Click on it to enlarge.

DSC_1815.JPG


Back to top
View user's profile Send private message Send e-mail
vladosh



Joined: Aug 02, 2010
Posts: 679
Location: macedonia
Audio files: 51

PostPosted: Fri Dec 02, 2022 8:08 am    Post subject: Reply with quote  Mark this post and the followings unread

///
_________________
http://synthacks.blogspot.com/ шематикс

Last edited by vladosh on Sat Oct 14, 2023 12:14 am; edited 1 time in total
Back to top
View user's profile Send private message
vladosh



Joined: Aug 02, 2010
Posts: 679
Location: macedonia
Audio files: 51

PostPosted: Fri Dec 02, 2022 8:27 am    Post subject: Reply with quote  Mark this post and the followings unread

///
_________________
http://synthacks.blogspot.com/ шематикс

Last edited by vladosh on Sat Oct 14, 2023 12:14 am; edited 1 time in total
Back to top
View user's profile Send private message
L´Andratté



Joined: Sep 23, 2012
Posts: 153
Location: Hamburg, Germany
Audio files: 5

PostPosted: Sun Dec 18, 2022 5:46 am    Post subject: Reply with quote  Mark this post and the followings unread

Amazing work, Vladosh!
_________________
https://soundcloud.com/klangnoir/below
Back to top
View user's profile Send private message
vladosh



Joined: Aug 02, 2010
Posts: 679
Location: macedonia
Audio files: 51

PostPosted: Sun Dec 18, 2022 6:13 am    Post subject: Reply with quote  Mark this post and the followings unread

Thanks Very Happy
_________________
http://synthacks.blogspot.com/ шематикс
Back to top
View user's profile Send private message
Grumble



Joined: Nov 23, 2015
Posts: 1320
Location: Netherlands
Audio files: 30

PostPosted: Thu Dec 29, 2022 4:36 am    Post subject: Reply with quote  Mark this post and the followings unread



My preliminary setup of the wonderful Floyd Steinberg 8 instances of a DX7 in a Raspberry Pi.
MINIDEXED https://github.com/probonopd/MiniDexed

_________________
my synth
Back to top
View user's profile Send private message Visit poster's website
Display posts from previous:   
Post new topic   Reply to topic Moderators: jksuperstar, Scott Stites, Uncle Krunkus
Page 3 of 3 [75 Posts]
View unread posts
View new posts in the last week
Goto page: Previous 1, 2, 3
Mark the topic unread :: View previous topic :: View next topic
 Forum index » DIY Hardware and Software
Jump to:  

You cannot post new topics in this forum
You cannot reply to topics in this forum
You cannot edit your posts in this forum
You cannot delete your posts in this forum
You cannot vote in polls in this forum
You cannot attach files in this forum
You can download files in this forum


Forum with support of Syndicator RSS
Powered by phpBB © 2001, 2005 phpBB Group
Copyright © 2003 through 2009 by electro-music.com - Conditions Of Use