electro-music.com   Dedicated to experimental electro-acoustic
and electronic music
 
    Front Page  |  Radio
 |  Media  |  Forum  |  Wiki  |  Links
Forum with support of Syndicator RSS
 FAQFAQ   CalendarCalendar   SearchSearch   MemberlistMemberlist   UsergroupsUsergroups   LinksLinks
 RegisterRegister   ProfileProfile   Log in to check your private messagesLog in to check your private messages   Log inLog in  Chat RoomChat Room 
 Forum index » DIY Hardware and Software » Developers' Corner
Single Op Amp SAW VCO
Post new topic   Reply to topic Moderators: DrJustice
Page 1 of 3 [62 Posts]
View unread posts
View new posts in the last week
Mark the topic unread :: View previous topic :: View next topic
Goto page: 1, 2, 3 Next
Author Message
metal_head_82



Joined: Dec 27, 2009
Posts: 34
Location: Germany
Audio files: 2

PostPosted: Thu Oct 06, 2011 2:57 am    Post subject:  Single Op Amp SAW VCO
Subject description: It actually works!!!
Reply with quote  Mark this post and the followings unread

Hey folks!!!

I thought it's time to give something back to the community. Inspired by a thread from nicolas3141 - which can be found here: http://www.electro-music.com/forum/topic-38087.html - I wanted to build a very simple VCO. This is what I came up with.

This little circuit uses one single Op Amp to generate a saw wave at the capacitor which is then buffered through a transistor. At the output of the op amp there is a very narrow pulse.

Frequency range is pretty huge and if my ears aren't wrong this thing has exponential pitch response. So with an expo converter it should be possible to get this thing to 1V/Oct. I haven't tried that yet.

This circuit works on a single supply - in this case on a 9V battery but it should work on almost any voltage. If you want to use a dual supply, simply exchange the lower voltage divider with a connection to ground.

The op amp is 1/2 of a TL062 but almost any op amp should work.

I'm currently working on a simple single op amp LFO for this little thing.
I'll post it as soon as it's finished. Also I'm thinking about a Saw to Tri converter to get some more waveforms from this circuit.

Oh, by the way - the output of the SAW is roughly 1/2 V-supply.

Have fun experimenting!!! Tell me what you think!!!

Cheers
Hendrik

[EDIT] The cap on the inverting input should be 10nF - but 100nF will also work...


single_opamp_saw_vco.jpg
 Description:
This is the schematic of the ultra simple single op amp saw vco
 Filesize:  18.2 KB
 Viewed:  96465 Time(s)

single_opamp_saw_vco.jpg



_________________
"I don't care much about music. What I like is sounds."

Last edited by metal_head_82 on Thu Oct 13, 2011 1:48 am; edited 1 time in total
Back to top
View user's profile Send private message
Mongo1



Joined: Aug 11, 2011
Posts: 411
Location: Raleigh NC

PostPosted: Tue Oct 11, 2011 12:18 pm    Post subject: Reply with quote  Mark this post and the followings unread

Hi Hendrik - that looks pretty neat!
I'm a little unclear on the circuit though. What is the function of the diode in the feedback path of the opamp?

Thanks
Gary
Back to top
View user's profile Send private message Send e-mail
metal_head_82



Joined: Dec 27, 2009
Posts: 34
Location: Germany
Audio files: 2

PostPosted: Wed Oct 12, 2011 1:32 am    Post subject: Reply with quote  Mark this post and the followings unread

Hey Gary,

the Diode sets the charge time of the cap to zero and therefore generating the sawtooth.
The discharge time of the cap is then determined by by Rce of the transistor which changes with the voltage present at its base.

You could exchange the CV-input section including the transistor with a pot connected to ground. Altering the pot would have the same effect on the pitch.

Basically this in an op amp version of a schmitt trigger oscillator.

Hope this helped a little...

Cheers,
Hendrik

_________________
"I don't care much about music. What I like is sounds."
Back to top
View user's profile Send private message
oryxs



Joined: Nov 08, 2011
Posts: 2
Location: washington

PostPosted: Tue Nov 08, 2011 3:10 pm    Post subject: Reply with quote  Mark this post and the followings unread

this is great. i'm a big fan forgoing stability for the sake of simplicity in module designes. i'd love to see a saw to tri converter for this, as well as an LFO. have you had any luck patching a few of these together with one in the lfo range? also, something i've been scouring the web for with little success is a simple VCO with only discrete transistors (no op amps). maybe you could lend a hand in designing something like this?
Back to top
View user's profile Send private message
Mongo1



Joined: Aug 11, 2011
Posts: 411
Location: Raleigh NC

PostPosted: Tue Nov 08, 2011 3:44 pm    Post subject: Reply with quote  Mark this post and the followings unread

Quote:
also, something i've been scouring the web for with little success is a simple VCO with only discrete transistors (no op amps). maybe you could lend a hand in designing something like this?


That shouldn't be all that hard to do. There are tons of transistor oscillators in existence. If you replace the 'R' that controls the frequency with an FET or perhaps a vactrol, you should be able to do it. But what do you gain by doing that? Opamps are pretty darned handy.

One other thought - look for schematics for vintage Korg synths. They used to use a lot of transistors in their designs. You might find something useful there.

Gary
Back to top
View user's profile Send private message Send e-mail
willi



Joined: Oct 20, 2008
Posts: 13
Location: Portland, Oregon

PostPosted: Thu Nov 10, 2011 6:58 am    Post subject: Reply with quote  Mark this post and the followings unread

Opamps are great, but for me, discrete circuits might be easier to understand at a fundamental level. Nice circuit, maybe I will build it when I have a chance! Smile
Back to top
View user's profile Send private message
oldcrow



Joined: Sep 24, 2008
Posts: 25
Location: Chicago, IL USA

PostPosted: Tue Dec 20, 2011 7:13 pm    Post subject: Reply with quote  Mark this post and the followings unread

Mongo1 wrote:
One other thought - look for schematics for vintage Korg synths. They used to use a lot of transistors in their designs. You might find something useful there.

Gary


Korg liked using a thyristor VCO circuit. I used a modified version of their VCO for the 2nd VCO bank for my Polysix. I added sync I/O, detune, etc. This was in 1996, so I'd have to find the documents on an old hard disk image.

Crow
/**/

_________________
http://www.last.fm/music/Scott+Rider
Back to top
View user's profile Send private message AIM Address Yahoo Messenger MSN Messenger
umschmitt



Joined: Jun 29, 2011
Posts: 189
Location: brrlin
Audio files: 11

PostPosted: Fri Dec 30, 2011 9:35 am    Post subject: Reply with quote  Mark this post and the followings unread

Hey. Is it me, or shouldn't the CV transistor have emitter and collector swapped ? Or does this resistance thing work also with collector at a lower voltage than emitter ? Just asking, I'm pretty ignorant.
(ok I should just try it myself)

_________________
::U::N::S::C::H::N::E::L::L::
Back to top
View user's profile Send private message
umschmitt



Joined: Jun 29, 2011
Posts: 189
Location: brrlin
Audio files: 11

PostPosted: Mon Jan 02, 2012 6:31 pm    Post subject: Reply with quote  Mark this post and the followings unread

It is me. Both work actually.

Could the pulse be used as means of synchronization, as simply as this ?


single_single_opamp_saw_vco_152.png
 Description:
suggestion !
 Filesize:  49.13 KB
 Viewed:  3168 Time(s)
This image has been reduced to fit the page. Click on it to enlarge.

single_single_opamp_saw_vco_152.png



_________________
::U::N::S::C::H::N::E::L::L::
Back to top
View user's profile Send private message
metal_head_82



Joined: Dec 27, 2009
Posts: 34
Location: Germany
Audio files: 2

PostPosted: Wed Jan 04, 2012 4:40 am    Post subject: Reply with quote  Mark this post and the followings unread

Yes, it can!
BUT you are using it as some sort of FM.
If you want hardsync you should connect the pulse-out of the first vco via a diode and a switch to the diode at the opamp's output of the second VCO.
(Hope this is clear enough - else I'll try to put a schematic online)

I've done this in the vco I'm currently working on. It's based on this design and has FM and hardsync. It's working pretty well BUT the expo converter gives me a headache.

Hope I could help you.

Cheers

_________________
"I don't care much about music. What I like is sounds."
Back to top
View user's profile Send private message
umschmitt



Joined: Jun 29, 2011
Posts: 189
Location: brrlin
Audio files: 11

PostPosted: Wed Jan 04, 2012 5:14 am    Post subject: Reply with quote  Mark this post and the followings unread

Yep. I forgot the diode ! And a switch ! Oh well I was nearly at it. But with the switch put as you explain, wouldn't osc#2 just reflect osc#1's frequency ? Hardsync as I understand it would be letting osc#2 live its own frequency life AND discharge its capacitor at osc#1's frequency… Anyway it was simply an idea I had while seeing your design, I'm not trying it yet. The whole thing would make quite a compact double VCO though !
Good luck in your researches !

_________________
::U::N::S::C::H::N::E::L::L::
Back to top
View user's profile Send private message
metal_head_82



Joined: Dec 27, 2009
Posts: 34
Location: Germany
Audio files: 2

PostPosted: Wed Jan 04, 2012 6:22 am    Post subject: Reply with quote  Mark this post and the followings unread

Sync - in this case hardsync - means that one osc restarts the cycle of another osc everytime its own cycle restarts. In this case that means that you need to set the output to high level and let the cap discharge - thus forming a saw.

But you could also discharge the cap. But the way you did it you simply set the CV with every pulse to the highest possible value => FM Wink

But this sort of FM could sound very interesting - I would like to hear a sample of that Smile

Keep up that great work and - in the words of Ray Wilson - stay ingenious!

_________________
"I don't care much about music. What I like is sounds."
Back to top
View user's profile Send private message
umschmitt



Joined: Jun 29, 2011
Posts: 189
Location: brrlin
Audio files: 11

PostPosted: Wed Jan 04, 2012 7:55 am    Post subject: Reply with quote  Mark this post and the followings unread

Ok thanks. My naive idea was to have the pulse to suddenly lower the transistor's resistance, thus discharging the cap enough to allow the comparator to restart a cycle. Fairly complicated indeed. And doesn't work, then…

For the moment, I'll stay un-genius, thanks !

_________________
::U::N::S::C::H::N::E::L::L::
Back to top
View user's profile Send private message
metal_head_82



Joined: Dec 27, 2009
Posts: 34
Location: Germany
Audio files: 2

PostPosted: Mon Jan 09, 2012 1:11 am    Post subject: Reply with quote  Mark this post and the followings unread

While searching the forums for a nice and simple expo converter, I stumbled across a thread by synthmonger. He basically did the same thing as I did BUT he used a 40106 ic... It's the same thing but he uses schmitt triggers and I use an op amp as schmitt trigger... funny thing...

Here's the thread: http://electro-music.com/forum/topic-28799-0.html&postdays=0&postorder=asc&highlight=40106+vco

_________________
"I don't care much about music. What I like is sounds."
Back to top
View user's profile Send private message
synthesist



Joined: Feb 17, 2011
Posts: 79
Location: austria
Audio files: 2

PostPosted: Sun Feb 26, 2012 9:07 am    Post subject: Reply with quote  Mark this post and the followings unread

hey hendrik,
thanks for the simple circuit. I didtn build it yet because I am more interested in a single supply lfo that outputs triangle, ramp or sawtooth.
But isnt it possible to use your circuit as a lfo? I mean is there a way to get a lower range out?
This would be double sick - cause then you would already have a VC-controlled LFO.

Xonrad
Back to top
View user's profile Send private message
metal_head_82



Joined: Dec 27, 2009
Posts: 34
Location: Germany
Audio files: 2

PostPosted: Sun Feb 26, 2012 12:32 pm    Post subject: Reply with quote  Mark this post and the followings unread

You could raise the cap value to a higher value, e.g. 1uF. This should work as well. But you have to keep in mind that the output of this circuit has DC offset. So instead of using a transistor for buffering you should use an opamp to add some gain and remove the offset.

I'll have to update my initial post as some values aren't correct. But basically this will also work as LFO with saw output. With a total of 3 opamps you could get saw and square/pulse.

I'll add the "advanced" version as soon as I have the time AND the schemaics finished.

_________________
"I don't care much about music. What I like is sounds."
Back to top
View user's profile Send private message
garcho



Joined: Sep 28, 2011
Posts: 41
Location: Richmond, VA
Audio files: 2

PostPosted: Sun Sep 09, 2012 9:39 pm    Post subject:   Reply with quote  Mark this post and the followings unread

BUMP! nice one Metal Head, hope you update us on this
_________________
"The life of a repo man is always intense."
Back to top
View user's profile Send private message
Tomoroh Hidari



Joined: May 04, 2012
Posts: 39
Location: Vienna
Audio files: 2

PostPosted: Fri Sep 21, 2012 9:11 pm    Post subject: Reply with quote  Mark this post and the followings unread

hi,
pretty new to electronics and still a freshman on this board...

I recently built -on breadboard so far - the version also referred to in this thread, around the 40106. then I got curious and also tried this circuit using 1/4 LM324. it differs from the schematic that I used 2n3904s (to have the same as in the 40106 circuit) and instead of the 100nf cap, which I tried, I went with a 470nF which gave me a more satisfying frequency range.

as i had them both sitting readily before me I thought it might be a good idea, and maybe of interest to some others here, to do an A/B comparison recording:

40106 version:
http://soundcloud.com/ivorybunker/vco-40106-saw-21092012
http://soundcloud.com/ivorybunker/vco-40106-pulse-21092012

LM324 version: (this uses a 470nF cap instead of the 100nF in the schem)
http://soundcloud.com/ivorybunker/vco-lm324-saw-21092012
http://soundcloud.com/ivorybunker/vco-lm324-pulse-21092012

from breadboard into the soundcard. mono, no editing or anything, except cutting the respective parts into single files... I did a sweep over the full range a 100k pot gave me (and some little extra turns towards the end on most files.)

there is some more info (including some illuminating remarks by maestro jingle joe) in this thread: http://electro-music.com/forum/post-370151.html

_________________
~~~
http://blog.ivorybunker.com/
http://tomoroh.ivorybunker.com/
http://tomorohhidari.bandcamp.com
Back to top
View user's profile Send private message Visit poster's website
JL



Joined: Jun 25, 2012
Posts: 20
Location: New England

PostPosted: Wed Mar 13, 2013 3:35 pm    Post subject: Reply with quote  Mark this post and the followings unread

I know it's been a while since the last post but...

I made a somewhat crude stripboard layout for a dual version of this using an LM324. I took out the transistor buffer and replaced it with an op amp voltage follower using the spare op-amps in the LM324. All resistors are 100K except R11 and R12.

Note that I forgot to add the bypass cap across the bias voltage, but that's and easy fix.

Has anybody worked out a way to get it to do 1V/Oct yet?

EDIT: I finished building it using my layout today and can confirm it works!


Dual Saw VCO strip.jpg
 Description:
 Filesize:  397.93 KB
 Viewed:  2087 Time(s)
This image has been reduced to fit the page. Click on it to enlarge.

Dual Saw VCO strip.jpg


Back to top
View user's profile Send private message
beep



Joined: May 05, 2013
Posts: 105
Location: Germany

PostPosted: Sun May 05, 2013 12:53 pm    Post subject: Reply with quote  Mark this post and the followings unread

man, that's the most satisfying piece of circuit, I ever found.
A sawtooth vco for ~ 1€ and it worked fine on breadboard.
Just wanted to tell that you really made me happy Very Happy THANK YOU!

I'm pretty new to electronics, built my first 40106 schmitt trigger multivibrator in november 2012 :DDD

So if I feed the sawtooth output into the inverting input of an opamp and
e.g. a triangle lfo voltage into the non-inverting input, I get a pwm square/pulse wave? Is it really that easy?
Back to top
View user's profile Send private message
metal_head_82



Joined: Dec 27, 2009
Posts: 34
Location: Germany
Audio files: 2

PostPosted: Thu May 09, 2013 7:47 am    Post subject: Reply with quote  Mark this post and the followings unread

In principle yes.
It's a basic Comparator.
The output is high as long as the level of the saw is above the threshold (the level of your modulation signal). If you change the threshold voltage you change the pulsewidth.

I hope I explained it right. You should check out the following site:

http://falstad.com/circuit

This is a very cool realtime circuit simulator with scopes. So you can check if your ideas work. But beware - it uses idealized components...

But definately worth a try to evaluate your ideas (the schematic obove is made from a screenshot of that simulator Wink )

_________________
"I don't care much about music. What I like is sounds."
Back to top
View user's profile Send private message
beep



Joined: May 05, 2013
Posts: 105
Location: Germany

PostPosted: Thu May 09, 2013 4:09 pm    Post subject: Reply with quote  Mark this post and the followings unread

Yaay! this is great. much better than the spice simulators for my purposes

worked on the falstad sim. Very Happy But I should buffer it with an op amp
as you said to remove the dc offset.

breadboarded three of them a few days ago Very Happy FAAT!

I would like to make them respond to a common control voltage.

got nice results with simply splitting the CV but only about half an octave
with loose tuning Very Happy
Back to top
View user's profile Send private message
beep



Joined: May 05, 2013
Posts: 105
Location: Germany

PostPosted: Thu May 30, 2013 3:25 pm    Post subject: Reply with quote  Mark this post and the followings unread



Tried with lm324 and tl074 and got the problem, that it always behaves strange. sometimes it doesn't work, sometimes the pulse width is different at 0v control input...


I still didn't buffer the vco out with an op amp, could this be the reason? Very Happy

or is it about the stray capacitance of my breadboard?

_________________
Is the future obsolete?
Back to top
View user's profile Send private message
cbfishes



Joined: Mar 01, 2015
Posts: 24
Location: Alto, Michigan

PostPosted: Wed Mar 04, 2015 3:06 pm    Post subject: THIS IS AMAZING!
Subject description: I know this is an old thread, but...
Reply with quote  Mark this post and the followings unread

This is freaking amazing.

I just started trying to make my own electronic instruments, and this is one of the first things I've built that worked– on the first try!

It sounds AWESOME. Thank you SO MUCH for posting this. I can't say I understand what's going on in the circuit (I'm a total greenhorn) but this is the circuit I've been looking for.

So. Great.

_________________
making stuff that makes sounds is awesome!



Music/fishing/adventures blog CB Fishes



music.chrisbeckstrom.com

Back to top
View user's profile Send private message Visit poster's website
Kassu



Joined: Apr 17, 2015
Posts: 3
Location: Helsinki

PostPosted: Fri Apr 17, 2015 5:16 am    Post subject: Exponential CV input Reply with quote  Mark this post and the followings unread

Hi all,

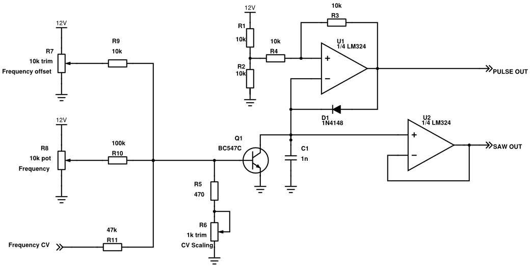
It's an old topic, but I thought I could add something anyway. I played around with this circuit, and I like it very much for its simplicity. Thank you for posting it! I have a few comments, and then I show the circuit how I built it so far.

1. Dual supply opamp: It's actually not so easy to use a dual supply opamp, and probably its not worth the trouble. To use dual supply, the transistor and the CV input should be referenced to the negative supply in stead of ground (the oscillation will be between +V/2 and -V/2, so you have to discharge to something more negative).

2. Linear vs exponential CV. The circuit can do both, or something in between! In the original post, it was mostly linear for audio frequencies. The reason is, that the transistor was used as a current amplilfier. The 100k transistor in the CV input path converts the CV to a current, and the transistor multiplies it by it's beta.

The alternative is to use the transistor as a voltage driven device. If you supply a voltage Vbe at the base (w.r.t. the emitter, which is ground), the transistor will allow an exponential Is current to flow into the collector,

Ic = Is exp(Vbe/Vth)

where Is is a device parameter and Vth is the 'thermal voltage', 25mV at room temperature. It is quite sensitive though, Vbe should be very close to the threshold (0.7V or so), and especially it is very temperature sensitive (hence the name thermal voltage).

I built it up as follows with roughly exponential CV. R9, R10 and R11 form a voltage divider with R5+R6 to set Vbe. R6 adjusts the scaling, and you can get roughly 1V/octave with a bit of twiddling around. R7 sets the lower frequency, so you can tune it roughly to the audio range, and then R8 gives good frequency adjustment range.

The CV tracking is not perfect, you always have some error either at higher or at lower octaves, but for 2-3 octaves this is reasonable. I think at high frequencies it still operates a bit in current-controlled regime, so probably one can improve for example by buffering the CV voltage.


OpampVCO.png
 Description:
Version with approximately 1V/octave CV input
 Filesize:  47.08 KB
 Viewed:  2405 Time(s)
This image has been reduced to fit the page. Click on it to enlarge.

OpampVCO.png


Back to top
View user's profile Send private message
Display posts from previous:   
Post new topic   Reply to topic Moderators: DrJustice
Page 1 of 3 [62 Posts]
View unread posts
View new posts in the last week
Goto page: 1, 2, 3 Next
Mark the topic unread :: View previous topic :: View next topic
 Forum index » DIY Hardware and Software » Developers' Corner
Jump to:  

You cannot post new topics in this forum
You cannot reply to topics in this forum
You cannot edit your posts in this forum
You cannot delete your posts in this forum
You cannot vote in polls in this forum
You cannot attach files in this forum
You can download files in this forum


Forum with support of Syndicator RSS
Powered by phpBB © 2001, 2005 phpBB Group
Copyright © 2003 through 2009 by electro-music.com - Conditions Of Use