| Would you prefer one PCB with 3 VCOs a la JH-5A, or 1 VCO per PCB with more features |
| One PCB with Oscillator Driver and 3 VCO cores (like JH-5A - cheap!) |
|
60% |
[ 62 ] |
| 1 PCB = 1 VCO (with many waveforms and inputs) |
|
39% |
[ 41 ] |
|
| Total Votes : 103 |
|
| Author |
Message |
camelneck
Joined: Sep 27, 2008 Posts: 68 Location: KY (USA)
|
Posted: Wed Feb 23, 2011 10:30 am Post subject:
|
 |
|
In the BOM, Juergen says that we could substitute other matched transistor pairs for the LM3046's. I was wondering if anybody had
compared the tracking between a VCO that uses the LM3046 versus
a matched pair with a bit tighter specs such as the 2SC1583.
(It's been my experience that using a transistor pair with tighter matched specs will improve tracking unless there are other factors that limit tracking within the VCO.)
I was thinking about using 2SC1583's if I knew it would improve the tracking. Otherwise, I'll probably just use LM3046's since I have a lot more of them and they are significantly cheaper. |
|
|
Back to top
|
|
 |
rutgerv
Joined: Nov 22, 2010 Posts: 26 Location: Elst, Netherlands
G2 patch files: 3
|
Posted: Sun Feb 27, 2011 2:32 pm Post subject:
Re: Hard Sync? Subject description: Modifications |
 |
|
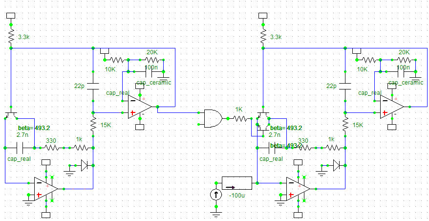
| Somnium7 wrote: | | Has anybody attempted adding hard sync to these VCOs? |
Hi Somnium & living VCO enthousiasts,
Currently I'm learning my way around Spice (a program for simulating electronic circuits) and implemented bits and pieces of the living VCO. I've also been playing around with a hard sync functionality.
I've tried a few different approaches to hard sync:
1) The classic way, implemented in many VCOs (e.g. Ken Stone's CGS VCO) is to retrigger the slave VCO at the comparator's reference input. In the Living VCO this will not work, because the capacitor (C4) is stabilizing the reference voltage too much for the sync-signal to get through and affect the comparator's output.
2) Another method (hinted at by JH previously in this thread) is to use a second transistor, similar to Q3, to discharge C3. JH was suggesting to feed the saw output of one VCO to a pulse shaping circuit and have the output trigger the second discharge transistor. This approach has a few problems. First of all, a falling ramp sawtooth is needed instead of the rising ramp sawtooth put out by the living VCO. This can easily be solved with an inverting op-amp of course. The second problem is the width of the pulse that is meant to trigger the second discharge transistor. Compared to the pulse generated by the LM311 in normal VCO operation, the pulse used for hard sync is much wider. Because of this, a reset of a VCO will take much longer through the "sync" route, then through it's own comparator route.
Both problems I ran into result in a substantial phase delay between hard-synced VCOs.
3) Finally, all of the struggling described above finally led to a nice short-cut of method 2. I'm still using a secondary discharge transistor in the slave VCO, but I feed it a signal directly taken from the comparator output of the master VCO. Because of impedance issues, this output needs to be buffered first, which can be done by an cmos AND gate (4081) . This gate serves both as a buffer and as an "sync on/off" switch (even voltage controlled!). This third method only does hard sync, but assures a very tight/narrow reset spike, similar to what the VCO uses in it's normal operation and a very low phase-delay.
I've attached a schematic of the last idea for VCO hard sync. The picture shows two living VCO cores (without expo convertors and PWM circuit) and the sync connection between the two. The second input of the AND gate can be used to turn hard sync on and off by presenting a high (15) or low (0) voltage to it. Please keep in mind that all of my findings above are based on Spice simulations. The real world might behave differently and I still have to test the ideas in real world.
Cheers,
Rutger
ps. Loving VCO .
edit: Sorry, the schematic is badly annotated. Both "amp" symbols in the upper part of each VCO core represent the LM311 from which the sync signal is taken.
| Description: |
|
| Filesize: |
108.88 KB |
| Viewed: |
1205 Time(s) |
| This image has been reduced to fit the page. Click on it to enlarge. |

|
|
|
|
Back to top
|
|
 |
rutgerv
Joined: Nov 22, 2010 Posts: 26 Location: Elst, Netherlands
G2 patch files: 3
|
|
|
Back to top
|
|
 |
/mr

Joined: Aug 05, 2007 Posts: 223 Location: Elektron City, Sweden
Audio files: 1
|
Posted: Mon Feb 28, 2011 2:24 am Post subject:
Re: Hard Sync? Subject description: Modifications |
 |
|
Thanks for an interesting post.
| rutgerv wrote: | | The second problem is the width of the pulse that is meant to trigger the second discharge transistor. Compared to the pulse generated by the LM311 in normal VCO operation, the pulse used for hard sync is much wider. |
Why is this pulse wider? |
|
|
Back to top
|
|
 |
rutgerv
Joined: Nov 22, 2010 Posts: 26 Location: Elst, Netherlands
G2 patch files: 3
|
Posted: Mon Feb 28, 2011 6:26 am Post subject:
|
 |
|
| I believe this is due to the time needed for the capacitor in the pulse-shaping circuit to charge and discharge. The spike could be made more narrow with different capacitor values, but as a consequence the pulse height will decrease. At some point it may not trigger the transistor anymore. This could probably be fixed with an op-amp in the sync circuit, but I didn't want to take the route of adding that many components. |
|
|
Back to top
|
|
 |
synthetic
Joined: Jun 02, 2007 Posts: 76 Location: Glendale, CA
|
Posted: Tue Apr 26, 2011 8:31 pm Post subject:
|
 |
|
| Parts ordered, getting started on this next week. Has anyone found a good source for vernier pots/knobs, or is ebay the best bet? |
|
|
Back to top
|
|
 |
LFLab
Joined: Dec 17, 2009 Posts: 497 Location: Rosmalen, Netherlands
|
Posted: Wed Apr 27, 2011 4:58 am Post subject:
|
 |
|
| Last time I checked Reichelt.DE had good prices on multiturn spectrol pots and vernier dials, but they are on this side of the pond, not sure where to get them on your end, they can be pretty pricey, so surplus (or eBay) might be your best bet. |
|
|
Back to top
|
|
 |
emdot_ambient
Joined: Nov 22, 2009 Posts: 667 Location: Frederick, MD
|
|
|
Back to top
|
|
 |
synthetic
Joined: Jun 02, 2007 Posts: 76 Location: Glendale, CA
|
Posted: Wed Apr 27, 2011 12:43 pm Post subject:
|
 |
|
Thanks, emdot. How big is it, what's the diameter? The auction doesn't specify.
Also, never having used this type of control, is there a course control? Is that what the little tab does? Or do you have to turn over and over to reach the end? |
|
|
Back to top
|
|
 |
emdot_ambient
Joined: Nov 22, 2009 Posts: 667 Location: Frederick, MD
|
|
|
Back to top
|
|
 |
LFLab
Joined: Dec 17, 2009 Posts: 497 Location: Rosmalen, Netherlands
|
Posted: Thu Apr 28, 2011 7:56 am Post subject:
|
 |
|
| synthetic wrote: | Thanks, emdot. How big is it, what's the diameter? The auction doesn't specify.
Also, never having used this type of control, is there a course control? Is that what the little tab does? Or do you have to turn over and over to reach the end? |
The little tab is actually a lever which sort of locks the dial. There's no separate coarse or fine control, but instead of about 300 degrees of rotation you get about 3600 degrees of rotation for the same resistance range. And you can see where you are because of the jumping numbers on the vernier dial. If you get to one end you will need to rotate it all the way back, although that's determined by the multiturn pot, the dial itself will jump back to "0" when you get to the end. |
|
|
Back to top
|
|
 |
emdot_ambient
Joined: Nov 22, 2009 Posts: 667 Location: Frederick, MD
|
Posted: Thu Apr 28, 2011 1:26 pm Post subject:
|
 |
|
JarnoBassplayer's correct: that "tab" as you put it, is actually called the brake. It locks the dial so you won't accidentally knock it once you've set it to where you want.
Also something to note about buying multi-turn pots...I've read complaints that a lot of the multiturn pots are too loose--they turn REALLY easily.
Well, I've found some that to me feel perfect when used with regular knobs. They feel a little looser than alphas, which actually I like.
HOWEVER, this particular dial, which is made for up to 14-turn pots, has its own inherit resistance. It feels perfect with no pot to offer resistance. When I use one of my "perfect" feeling 10-turns......suddenly the dial has too much resistance, feels downright stiff.
When I connect it to a very loose Vishay I have, viola! perfect again.
So, now I know why many multi-turn pots are as loose as they are: used with the correct dial they're marvelous! _________________ Looking for a certain ratio since 1978 |
|
|
Back to top
|
|
 |
synthetic
Joined: Jun 02, 2007 Posts: 76 Location: Glendale, CA
|
Posted: Thu Apr 28, 2011 1:42 pm Post subject:
|
 |
|
The more I think about it and look around, I'm starting to think that something like the 921b tune control is what I want to do. This system has a fine tune +/-12 semitones, then it has an octave switch. I think I would use a 3-position toggle instead of the six-position rotary, but put this on each of the oscillators.
Now I just gotta figure out how to do that. Does this seem possible? |
|
|
Back to top
|
|
 |
synthetic
Joined: Jun 02, 2007 Posts: 76 Location: Glendale, CA
|
Posted: Sat May 14, 2011 10:45 pm Post subject:
|
 |
|
| I plugged it in tonight and my whole modular went nuts, so there seems to be something wrong with the power supply. I measured between the different legs and there is about 3k ohms resistance between -15V, ground, and +15V. What should I be seeing here? Thanks. |
|
|
Back to top
|
|
 |
Jaba
Joined: Feb 27, 2009 Posts: 48 Location: Genova, Italy
|
Posted: Thu Jun 30, 2011 6:14 am Post subject:
|
 |
|
Hi,
I am very interested by this VCO design, mostly because of this "linear detune" feature;
I would like to know if there are easy ways to add this feature to existing VCOs too.
If I got it right, in any VCO that has this same architecture, with expo converter and OpAmp-buffered timing cap, it should be possible to just add the three resistors (R14, R15, R16) and a pot and voila, is it really that simple ?
For VCOs with a passive integrator it may be more complicated, I guess.
I read on JH's site that he published something about this, is it available ? can I read it ? would someone point me to it please ?
I would even try to apply this linear detuning to other VCOs such as the Thomas Henry xr2206 based and 4046 based designs, or the OTA based ones, but I have no idea what the rules are: can I just add a small current with a high impedance, or there is more that I should be aware of ?
one last questionmark: if I use a "normal" VCO (i.e. stable and well tuned) to put a saw wave into one of the sawshifters such as Yusynth's SawAnimator, or CGS38 SawPitchShifter, ETI '83 "Waveform Multiplier", ... etc., isn't it more or less the same as Linear Detuning ? sounds similar, and in theory too ...
I also want to experiment with HardSync following rutgerv's suggestions, as soon as I have the LivingVCOs PCB in my hands, but this is another story, I'll report the results, if any.
Paolo |
|
|
Back to top
|
|
 |
oldcrow

Joined: Sep 24, 2008 Posts: 25 Location: Chicago, IL USA
|
Posted: Wed Dec 07, 2011 10:30 am Post subject:
Living VCO resistors R6, R161, R162 |
 |
|
Hey folks, can someone tell me where these resistors connect on their board? It is not in JH's schematic. One end is taken to ground, and I imagine the other end is attached to something like the pulse output as part of a level shift. It may be he omitted these resistors in the end and used the diode clamps only.
Crow
/**/ _________________ http://www.last.fm/music/Scott+Rider |
|
|
Back to top
|
|
 |
The Bad Producer

Joined: Mar 08, 2009 Posts: 282 Location: The Manhole
|
Posted: Wed Dec 07, 2011 12:55 pm Post subject:
|
 |
|
I have a board in front of me, as it happens! But which resistors do you mean?
Edit: Oops, it was in the subject!
R6 connects from junction R31/32 to GND... _________________ http://loudestwarning.tumblr.com/ |
|
|
Back to top
|
|
 |
oldcrow

Joined: Sep 24, 2008 Posts: 25 Location: Chicago, IL USA
|
|
|
Back to top
|
|
 |
prgdeltablues
Joined: Sep 25, 2006 Posts: 222 Location: UK
Audio files: 12
|
Posted: Tue Dec 20, 2011 4:32 am Post subject:
|
 |
|
I'm planning on building a Living VCO as the first module in my next cabinet, by way of my tribute to Juergen. It looks as if it should run off 12V (which I use) rather than 15V - there's a comment early on about changing some resistor values: does anyone know which? I'm guessing possible candidates are R7, R12, R13, R19, R29, R30, R31, R28, R34, R37 (and the equivalents on the second and third VCOs). I also suspect not all would actually need changing.
Peter |
|
|
Back to top
|
|
 |
prgdeltablues
Joined: Sep 25, 2006 Posts: 222 Location: UK
Audio files: 12
|
Posted: Fri Jan 06, 2012 4:23 am Post subject:
|
 |
|
Can anyone explain how Q1 and Q2 work in the expo converter?
It looks as if they provide the current reference that is more usually done by an opamp, but - unless there is an error on the schematic, the collector of Q2 is not connected, and the b-e junction looks to be reverse biased. Is this a noise source then ? - the 'noisy servo' the late and sadly missed Juergen refers to?
I've tried to model one section of the VCO in LSpice, but so far without luck - I get a low amplitude oscillation at about 1 MHz at the saw output, almost independent of the CV input. Not sure what is wrong...
Peter |
|
|
Back to top
|
|
 |
prgdeltablues
Joined: Sep 25, 2006 Posts: 222 Location: UK
Audio files: 12
|
Posted: Thu Feb 09, 2012 6:33 am Post subject:
|
 |
|
Answering my own post (how sad is that?) in case anyone else is interested. I've got the Living VCO core running fine off +/- 12V, with the following resistor changes (referring to page 1 of the schematics - obviously the same changes to the other two cores as well).
R5 - 120k
R7 - 390k
R12 - 1k8
R22 - 47k
R24 - 4k7
R33 - 33k
R34 - 10k
R36 - 560k
Not yet built the driver section.
I also used two hand matched BC549C's instead of the LM3046 - seems to track fine, and used a 47k for R10 - with a 10k trimmer (the target resistance is just under 56k, so this is still within range). |
|
|
Back to top
|
|
 |
jumunius
Joined: Apr 19, 2010 Posts: 346 Location: San Francisco, CA
Audio files: 13
|
Posted: Sat Feb 11, 2012 12:29 am Post subject:
|
 |
|
| prgdeltablues wrote: | | Answering my own post (how sad is that?) |
I feel your pain. _________________ -Jim |
|
|
Back to top
|
|
 |
prgdeltablues
Joined: Sep 25, 2006 Posts: 222 Location: UK
Audio files: 12
|
Posted: Sun Feb 19, 2012 5:58 am Post subject:
|
 |
|
Hi
Just built the driver section of my Living VCO. It works fine, except for the portamento. When I turned that down to 0. the signal out was distorted: eventually I identified it as the same sort of warbling effect you get if you plug a lead into a V/Oct Cv input and just hold the end, which makes me suspect interference of some sort. Shorting out the 1MEG portamento pot solved the problem - nice clean signal.
Before I decide just to do without the portamento, I wondered if anyone had any clues. I thought maybe having unshielded leads to a 1MEG resistance could be the source of the problem?
Peter |
|
|
Back to top
|
|
 |
prgdeltablues
Joined: Sep 25, 2006 Posts: 222 Location: UK
Audio files: 12
|
Posted: Mon Feb 20, 2012 6:44 am Post subject:
|
 |
|
Problem solved!
I'd read the schematic as showing the 1k and 1u cap to earth as hanging off the centre tap of the 1MEG pot, such that there was always 1MEG resistance between the two opamps. But in fact it ought to be read as a variable resistor, with the 1k and cap to earth off one end. Now working fine. Great vibrato.
To complete the info on running the Living VCO on +/-12V: for the driver, I changed R160 to 75k (and also added a 10k to ground off the Depth pot, ass I'm using banana jacks), R150 to 10k, and R140 to 150k.
Now just got to make the front panel.
Peter |
|
|
Back to top
|
|
 |
kvitekp

Joined: Feb 24, 2012 Posts: 22 Location: Santa Clara, CA
|
Posted: Sun Feb 26, 2012 1:49 pm Post subject:
|
 |
|
Hi,
Is the pcb for JH Living VCOs still available for sale anywhere?
Thanks,
/Peter |
|
|
Back to top
|
|
 |
|