Recent Changes - Search:

go to the forum

Contents

Site

Help

« aug 2025 · dec 2025 »

    add a calendar item

    Schematics / Serge Positive Slew

    < CV Twister - Wave Warper adaptation | Schematics | Serge Negative Slew >
    < Buchla 218 Slew, layout provided by vtl5c3 | Listbytype | Serge Negative Slew >


    DIY | LFO | Slew Control | Serge


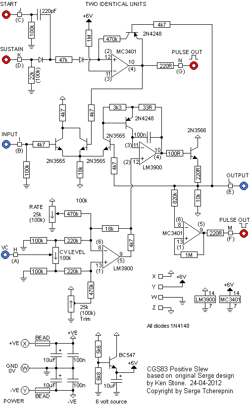
    Serge Positive Slew ,more information on a classic Serge modules as well as PCB's at http://www.cgs.synth.net/

    From the page dedicated to the Serge Positive Slew http://www.cgs.synth.net/modules/cgs83_positive_slew.html the following short description :

    This module is a variation on the 1973 Classic Serge Positive Slew module. It is a forerunner to the popular Dual Universal Slope Generator. It is presented here for those who want to build themselves a classic Serge. There are two Positive Slew modules on the PCB. It can be used as both a rising slew rate controller, or a upwards sloping ramp LFO by hooking the lower pulse out into the Start input. In this configuration it also operates as a utility oscillator, suitable for fixed key sequencing and general sound effects and noise making. It is not suitable for tracking a keyboard.


    < CV Twister - Wave Warper adaptation | Schematics | Serge Negative Slew >
    < Buchla 218 Slew, layout provided by vtl5c3 | Listbytype | Serge Negative Slew >

    Edit - History - Print - Recent Changes - Search Page last modified on 2013-02-24 15:11 [UTC-7] - 816 views